2025年软件编程前景如何?行业需求与技能方向变了吗? 2025年是软件编程领域一个承前启后的关键年份,它既延续了移动互联网的黄金时代,也吹响了云计算、大数据和人工智能全面爆发的号角,对于当时的人来说,这是一个机遇与挑战并存,且充满无限可能的“最好时代”之一。(图片来源网络,侵删) 2025年软件编程的总体趋势 2025年的编程世界,可以用几个关键词来概...
铬铁行业2025年前景将如何演变? 2025年是全球疫情爆发和持续影响的一年,也是中国经济结构深化调整的一年,对于铬铁行业而言,这一年充满了挑战与不确定性,但也蕴含着结构性机遇,2025年的铬铁行业前景可以概括为:“需求疲软承压,供给结构性调整,成本与价格博弈,政策影响深远”。(图片来源网络,侵删) 下面我们从几个关键维度进行详细剖析...
20年后网吧会被淘汰还是迎来新春天? 这是一个非常有趣且富有想象力的问题,预测20年后的网吧行业,我们不能仅仅把它看作是“上网的地方”,而应该将其置于未来科技、社会文化和商业模式变革的大背景下进行推演。(图片来源网络,侵删) 20年后(大约2044年),传统的、以个人电脑和廉价网络为核心功能的“网吧”几乎肯定会消亡,取而代之的,将是融合...
出国留学教育行业前景如何? 出国留学教育行业正处在一个深刻变革的十字路口,传统的“中介模式”正在式微,但市场需求依然庞大且日益多元化,未来的前景并非一片坦途,而是充满了挑战与机遇的“新蓝海”。(图片来源网络,侵删) 我们可以从以下几个方面来详细剖析: 市场需求的演变:从“有没有”到“好不好” 出国留学的底层需求并未消失,甚至仍...
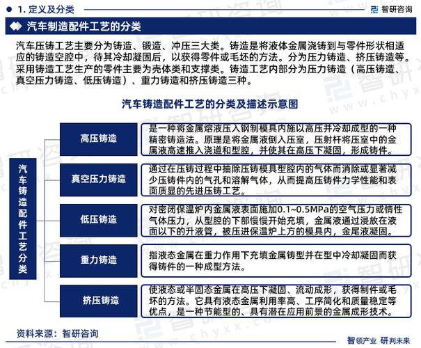
小型铸造行业前景如何?挑战与机遇并存? 第一部分:小型铸造行业现状分析 定义与特点 定义: 通常指年产量较小(年产量低于1万吨)、员工人数不多(通常在几十人到几百人之间)、以生产中、小型铸件为主的铸造企业。 核心特点: 产品多样化: 主要生产“单件、小批量”的定制化铸件,而非标准化大规模产品。 市场灵活: 能够快速响应客户需求,生产周期相...
2025年海上油船前景 2025年是全球油船市场经历剧烈动荡和深刻变化的一年,这一年,市场前景不再是简单的“好”或“坏”,而是呈现出一种“结构性分化”和“剧烈波动”的特征,就是“冰火两重天”。(图片来源网络,侵删) 以下是对2025年海上油船前景的详细分析,分为几个核心维度: 核心驱动因素:需求端与供给端的博弈 需求端:强...
2025年煤矿前景如何?机遇与挑战并存? 这是一个非常好的问题,因为它触及了中国能源转型和宏观经济的一个关键节点。2025年的中国煤矿行业,正处在一个“黎明前的黑暗”时期,长期来看没有前景,但在短期内却充满了政策和市场的剧烈波动,对于有准备的企业和投资者来说,也存在结构性的机遇。(图片来源网络,侵删) 我们可以从以下几个层面来深入分析202...
2025碳酸锂行业前景,产能过剩还是需求回暖? 2025年是全球碳酸锂行业由疫情冲击下的低迷状态,迅速转向全面繁荣、价格飙升的关键转折年。 前景可以用“高景气、强驱动、高波动”来概括。(图片来源网络,侵删) 下面我将从几个核心维度进行详细解读: 核心驱动因素:需求端的爆发式增长 2025年碳酸锂市场最强劲的动力来自于下游需求的全面复苏和超预期增长...
2025杨木皮发展前景如何? 2025年,对于杨木皮行业来说,是一个机遇与挑战并存、正处于深刻转型期的关键年份,其发展前景可以从以下几个维度进行剖析:(图片来源网络,侵删) 核心结论:2025年杨木皮市场前景整体向好,但竞争加剧,利润空间收窄,企业必须向“精、深、特”方向转型,单纯依靠规模和价格战的时代正在结束。 有利因素与机遇...
商业中未来ICT前景如何? 核心总览:从“支持”到“引领”,从“效率”到“价值” 未来的商业ICT,将不再是后台的IT支持部门,而是企业战略的核心驱动力,它将从追求内部运营效率,转向重塑商业模式、创造全新客户价值、并引领行业变革,其核心关键词是:智能化、融合化、服务化、生态化。(图片来源网络,侵删) 驱动未来商业ICT的四大核...