2025年LED道路照明将如何突破发展瓶颈?

2025年LED道路照明的核心发展趋势 技术成熟度提升,光效与可靠性成为核心竞争力 2025年,LE...

互联网文化产业政策现状如何?

2025互联网文化产业政策深度解析:机遇、挑战与投资新风向 随着数字经济的蓬勃发展,互联网文化产业已...

精选导读

中国运动品牌的发展趋势

核心趋势概览 中国运动品牌的发展正呈现出以下几个核心趋势:(图片来源网络,侵删) 国潮崛起与文化自信: 将中国文化深度融入产品设计与品牌叙事。 科技驱动与产品创新: 从“代工制造”转向自主研发核心科技。 全渠道融合与新零售: 打通线上线下,提供无缝的消费者体验。 细分市场深耕与专业化: 从“大而全”...

徐工机械未来将如何发展?

徐工作为中国工程机械行业的龙头企业,其发展趋势不仅反映了企业自身的战略布局,也映射出中国制造业升级、全球市场格局变化的宏观趋势,我们可以从核心驱动力、主要挑战、以及未来战略方向三个维度来剖析。(图片来源网络,侵删) 核心驱动力:推动徐工发展的积极因素 徐工正处在一个多重利好因素叠加的上升通道中,这些...

互联网医院发展目标趋势如何?

互联网医院并非简单的“医院+互联网”,而是通过深度融合信息技术与医疗健康服务,对传统医疗模式进行系统性重构,其发展趋势和目标可以从宏观愿景、核心目标、关键趋势、以及面临的挑战四个维度来理解。 宏观愿景:构建“以患者为中心”的未来医疗新生态 互联网医院的终极目标,是打破传统医疗的时空壁垒和资源限制,构...

触摸屏行业政策环境将如何演变?

触摸屏作为人机交互的核心部件,其发展深受技术进步、市场需求、产业政策和国际贸易环境的影响,总体来看,当前中国触摸屏行业正处在一个从“规模扩张”向“技术升级”和“价值链攀升”的关键转型期。(图片来源网络,侵删) 以下将从几个核心维度进行详细分析: 宏观环境分析 经济环境 全球经济增长放缓: 全球经济面...

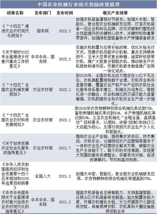
政策如何护航农业生产加工行业发展?

农业生产加工行业(通常指“农产品加工业”)是连接农业与工业、农村与城市、生产与消费的关键纽带,是国家粮食安全和乡村振兴战略的重要支撑,中国的相关政策体系非常庞大且动态变化,但其核心目标始终围绕着“保障粮食安全、提升农业质量效益和竞争力、促进农民增收、实现可持续发展”。(图片来源网络,侵删) 以下我将...

工业缝纫机未来将如何智能化与绿色化?

智能化与自动化 这是当前和未来最核心的趋势,缝纫机将从“自动化设备”进化为“智能机器”。 AI视觉技术深度融合: 自动对位与识别: 高清摄像头结合AI算法,可以自动识别布料的花纹、格纹或裁片的边缘,实现自动对位缝纫,无需人工手动对齐,极大提升效率和质量。 瑕疵检测: 在缝纫过程中,摄像头可以实时检测...

智能物流发展前景分析

智能物流发展前景分析报告 摘要 智能物流是现代物流业发展的必然趋势,也是国家“新基建”和“数字中国”战略的重要组成部分,它通过物联网、大数据、人工智能、云计算等新一代信息技术深度融合,实现物流全流程的自动化、数字化、可视化与智能化,当前,全球智能物流市场正处于高速增长期,中国市场凭借庞大的电商基础、...

眼镜零售行业未来趋势如何?

全面数字化转型与线上线下融合 这不仅仅是“开个网店”那么简单,而是全链路的数字化重构。(图片来源网络,侵删) 线上渠道的深度化: 虚拟试戴: 利用AR(增强现实)技术,用户可以在手机或电脑上实时试戴不同款式的眼镜,解决线上无法体验的痛点。 AI验光与数据分析: 通过用户上传的旧眼镜处方、面部扫描数据...