2025年LED道路照明将如何突破发展瓶颈?

2025年LED道路照明的核心发展趋势 技术成熟度提升,光效与可靠性成为核心竞争力 2025年,LE...

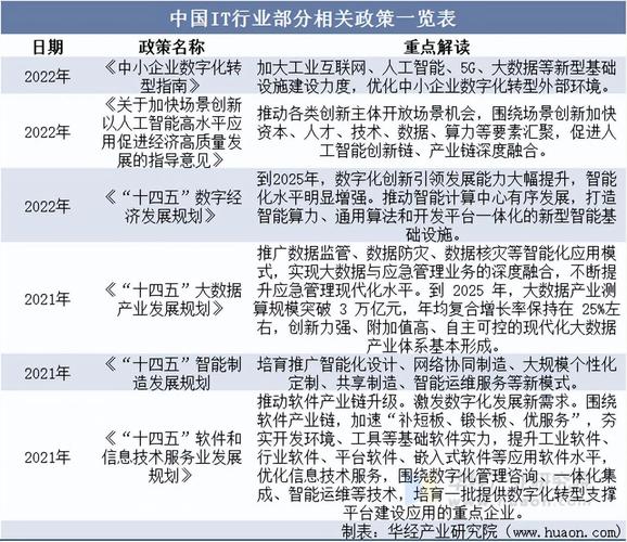
互联网文化产业政策现状如何?

2025互联网文化产业政策深度解析:机遇、挑战与投资新风向 随着数字经济的蓬勃发展,互联网文化产业已...

精选导读

长沙房产投资前景如何?

这是一个非常经典且重要的问题,投资长沙房产是否有前景,不能简单地用“是”或“否”来回答,而需要从多个维度进行深入分析。(图片来源网络,侵删) 长沙房产投资进入了“结构性分化”的新阶段,不再是闭着眼睛买都能赚钱的时代。 核心逻辑已经从“普涨”转向了“优质资产的稀缺性”。 下面我将从优势、挑战、投资策略...

房屋评估公司前景如何?

这是一个非常好的问题,房屋评估行业的前景不能简单地用“好”或“坏”来概括,它正处在一个机遇与挑战并存、深刻变革的十字路口。(图片来源网络,侵删) 传统模式面临巨大冲击,但新的、更高价值的评估需求正在涌现。 对于从业者而言,未来的前景取决于能否适应变化,提升自身价值。 下面我将从几个维度详细分析: 面...

旅游酒店发展前景究竟如何?

核心驱动力:需求与供给的双向奔赴 要预测前景,首先要理解驱动行业发展的根本动力。(图片来源网络,侵删) 需求侧:消费升级与代际变迁 中产阶级崛起与消费升级: 全球范围内,尤其是中国等新兴市场,中产阶级的持续壮大是酒店业最坚实的基石,他们不再仅仅满足于“有地方住”,而是追求更高品质、更注重体验、更具个...

上海演艺产业政策法规有何新动向?

SEO优化):上海演艺产业政策法规全解析:机遇、红利与投资风向标(2025最新版) 作为中国演艺产业的领头羊,上海的政策法规动向不仅关乎本地行业发展,更被视为全国演艺市场的风向标,本文将深度剖析上海演艺产业的核心政策法规体系,解读其对市场主体的实际影响,并为投资者、从业者及关注者揭示潜在机遇与未来趋...

超硬材料未来趋势与方向如何?

核心驱动力:从“工具”到“功能材料”的转变 超硬材料的发展,正被两个核心力量深刻驱动:(图片来源网络,侵删) 产业升级的硬需求: 全球制造业向高端化、精密化、智能化转型,对加工效率、精度和表面质量提出了前所未有的要求,传统刀具和磨具已无法满足航空航天(难加工合金)、半导体(硬脆材料)、新能源(金刚线...

肥皂市场现状如何?未来趋势怎样?

肥皂市场现状分析 当前肥皂市场呈现出“传统品类承压,新兴品类崛起,市场持续细分”的总体特征。 市场规模与增长 总体规模庞大但增速放缓: 肥皂作为个人护理的“元老级”产品,全球市场规模依然巨大,随着液体洗手液、沐浴露等替代品的普及,传统香皂市场整体已进入成熟期,增长速度明显放缓,甚至在某些区域出现负增...

成都酒店公寓投资前景究竟如何?

这是一个需要从机遇、风险、核心逻辑三个维度来综合判断的问题,成都酒店公寓的投资机遇与风险并存,且风险大于机遇,对于普通投资者而言,需要极其谨慎。(图片来源网络,侵删) 核心机遇与优势(为什么有人会投?) 强大的旅游市场支撑 “网红”城市效应:成都是中国顶级的“网红”旅游城市,拥有大熊猫、川菜、宽窄巷...

水产专业前景如何?就业方向与发展空间在哪?

水产专业正处在一个机遇与挑战并存的转型关键期,传统的“看天吃饭”模式正在被现代科技和数据驱动,行业前景广阔,但同时对从业者的要求也越来越高。(图片来源网络,侵删) 行业发展的核心驱动力(为什么前景好?) 水产专业的未来,主要由以下几个宏观因素强力驱动: 国家战略层面的高度重视 粮食安全战略: 水产品...

期货投资的形势与前景

第一部分:当前形势分析 当前,中国期货市场正处于一个机遇与挑战并存、深度变革与快速发展交织的关键时期,其形势可以从以下几个方面来理解:(图片来源网络,侵删) 宏观环境与政策导向 “大商所”时代:服务实体经济成为核心使命 政策定位:监管层明确将期货市场定位为服务国家战略、服务实体经济的重要工具,从“期...

医疗行业经济政策如何影响行业发展?

中国医疗行业经济政策深度分析报告 摘要 中国医疗行业的经济政策正处在一个深刻变革的时代,其核心目标已从过去的“扩大规模、覆盖人口”转向“提质增效、优化结构”,在“健康中国2030”战略的顶层设计下,一系列以“三医联动”(医保、医疗、医药)为核心的经济政策正在重塑整个行业的生态,这些政策旨在通过机制改...