近几年我国农业相关政策 总纲领与顶层设计 这是理解所有农业政策的出发点。(图片来源网络,侵删) 乡村振兴战略(2025年提出) 核心目标:实现“产业兴旺、生态宜居、乡风文明、治理有效、生活富裕”的二十字方针。 政策内涵:这是新时代“三农”工作的总抓手,将农业发展、农村建设和农民生活作为一个整体来规划,强调城乡融合发展。 《...
外部供给真能预测政府政策吗? 这是一个非常深刻且重要的问题,外部供给(如企业、研究机构、智库、公众等)对政府政策的预测,并非简单的“算命”,而是一个基于信息、分析和影响力的复杂博弈过程,其核心在于,通过识别和解读政府面临的约束条件和激励因素,来预判其最可能的政策选择。(图片来源网络,侵删) 下面我将从“为什么能预测?”、“如何预...
国家对制氧机的行业政策 总体政策导向:鼓励发展,保障供应 国家层面始终将医疗器械产业,特别是呼吸支持类设备,视为保障国民健康和应对公共卫生事件的重要组成部分,政策导向可以概括为:(图片来源网络,侵删) 鼓励技术创新与产业升级:支持企业研发更高效、更智能、更便携的制氧技术,如分子筛变压吸附技术、膜分离技术等,推动产品向高技术...
2025电商政策有哪些新变化? 2025年是中国电子商务发展的一个关键节点,政策环境发生了深刻变化,如果说2025年及之前是“野蛮生长”的草莽时代,那么2025年则是中国电商从“规模扩张”正式转向“规范发展”的元年,这一年,国家层面密集出台了一系列重量级政策,旨在为高速发展的电商行业“立规矩、划底线、指方向”。(图片来源网络,侵删...
2025电视剧政策环境 核心主题:内容为王,导向为魂 这是所有政策的出发点和落脚点,国家层面持续强调文艺作品的社会效益,要求电视剧创作必须坚持正确的历史观、民族观、国家观、文化观。(图片来源网络,侵删) 弘扬主旋律,讴歌新时代: 脱贫攻坚题材成为重点:2025年是脱贫攻坚战的决胜之年,国家广电总局大力倡导和扶持反映脱贫攻坚...
车辆管理政策受哪些因素影响? 核心驱动力:城市可持续发展 这是制定车辆管理政策最根本、最宏观的出发点,旨在解决城市发展面临的瓶颈问题。(图片来源网络,侵删) 交通拥堵 问题表现:车辆数量增长速度远超道路基础设施承载能力,导致通勤时间延长、运行效率低下、能源浪费。 政策响应: 需求侧管理:通过限行(如北京、杭州的尾号限行)、限购(...
国家对量子通信支持政策 以下我将从战略定位、核心政策、资金支持、应用部署、人才培养和面临的挑战等多个维度,为您详细梳理和分析国家对量子通信的支持政策。(图片来源网络,侵删) 战略定位:顶层设计与国家意志 量子通信的支持政策首先体现在其国家战略层面的高度定位上,它不仅仅是一个技术领域,更是国家安全、科技自立和经济转型的关键组...
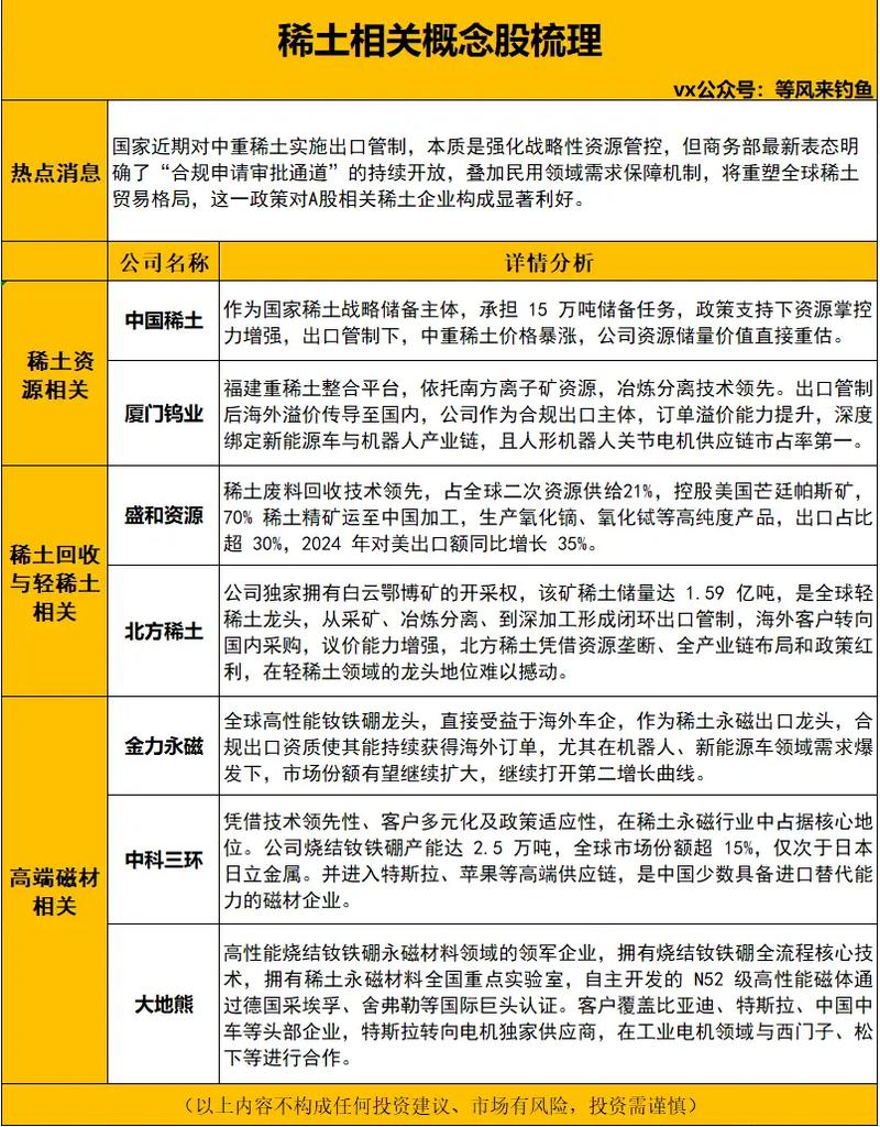
2025年国家稀土政策 2025年是中国稀土产业政策承前启后的关键一年,其核心政策是国务院发布的《关于促进稀土行业持续健康发展的若干意见》(国发〔2025〕46号),这份文件于2025年底发布,但在2025年得到了全面、深入的贯彻和落实,2025年的政策可以看作是这份顶层设计文件的“执行年”和“深化年”。(图片来源网络,侵...
现在的医院管理政策环境 核心指导思想与顶层设计 所有医院管理政策都围绕着国家最高层面的战略方针展开。(图片来源网络,侵删) 健康中国2030规划纲要: 定位:这是医疗卫生领域的“总纲领”和“总蓝图”。 核心目标:到2030年,主要健康危险因素得到有效控制,全民健康素养大幅提高,健康服务能力大幅提升,健康公平显著改善,实现人...
2025安检政策有何新变化? 2025年是极不平凡的一年,新冠疫情的爆发成为了贯穿全年的最重大事件,深刻影响了各行各业,安检领域也不例外,2025年的安检政策呈现出两大核心主线:一是常态化疫情防控下的安检新要求,二是国家在公共安全和反恐领域持续推进的标准化、规范化建设。(图片来源网络,侵删) 以下是2025年我国安检政策的主要内...