中国能源与政策分析报告 中国能源与政策分析报告 摘要 中国作为全球最大的能源生产国和消费国,其能源战略与政策不仅关乎国内经济社会的可持续发展,也对全球能源格局和气候治理产生深远影响,当前,中国的能源体系正处在一个深刻的转型期,核心特征是“保障能源安全”与“推动绿色低碳转型”两大目标的并行与博弈,本报告旨在分析中国能源的现状...
我国贸易政策的变化趋势 政策的核心目标已经从“卖得多”转变为“卖得好、产业链安全、规则有话语权”。(图片来源网络,侵删) 以下是几个关键的趋势和具体表现: 从“世界工厂”到“全球创新链”的升级 这是最根本的驱动力,中国不再满足于仅作为全球的加工和组装基地,而是向价值链上游攀升。 政策表现: 强调“新质生产力”:这是当前最高...
燃油添加剂产业政策将如何影响市场走向? 中国的燃油添加剂产业是一个典型的“上游受法规、下游靠市场”的细分领域,其政策环境主要围绕着环保法规、产品质量标准、汽车产业发展以及市场监管这几个核心维度展开。(图片来源网络,侵删) 以下是对相关政策的核心要点解读: 核心驱动力:环保与排放法规(最关键的政策因素) 这是推动燃油添加剂技术发展和市场需求...
十四五教育政策将如何重塑中国教育未来? “十四五”规划(2025-2025年)是中国在全面建成小康社会、开启全面建设社会主义现代化国家新征程的第一个五年规划,其教育政策的核心指导思想是:以立德树人为根本任务,以高质量发展为主题,深化教育领域综合改革,加快建设教育强国。(图片来源网络,侵删) 以下是“十四五”教育政策的主要方向和具体举措,可...
2025年风电产业政策有哪些新变化? 核心政策文件与顶层设计 2025年最关键、影响最深远的政策文件是《国家发展改革委 国家能源局关于做好风电、光伏发电全额保障性收购管理工作的通知》(发改能源〔2025〕1150号),通常被称为“1150号文”。(图片来源网络,侵删) 这份文件是理解2025年乃至之后几年风电政策的“纲”,其核心思想是:...
国家对采矿和矿业的政策 下面我将从总体目标、核心政策方向、重点领域管理、以及未来趋势四个方面,为您系统梳理当前国家对采矿和矿业的政策。(图片来源网络,侵删) 总体目标与指导思想 当前中国矿业政策的顶层设计,可以概括为以下几个关键词: 资源安全保障: 这是最核心的目标,确保关系国计民生的重要矿产(如石油、铁、铜、铝、锂、稀土...
中国食品溯源政策导向的核心目标是什么? 以保障食品安全为核心,以信息化技术为支撑,以全链条可追溯为目标,通过顶层设计、标准引领、市场驱动和多方协同,构建一个覆盖从农田到餐桌全过程的食品安全治理体系。(图片来源网络,侵删) 其核心导向主要体现在以下几个层面: 总体战略与顶层设计 国家将食品安全追溯体系建设提升到了国家战略高度,作为国家治理体...
塑料管材行业受政策影响 塑料管材行业作为重要的基础化工建材产业,其发展与国家宏观经济、城镇化进程、环保政策、产业升级等紧密相连,政策因素是该行业发展的核心驱动力和关键制约因素。(图片来源网络,侵删) 政策影响可以概括为“双刃剑”效应:环保、基建、城镇化等政策为行业带来了巨大的发展机遇;“禁塑令”、质量标准提升、原材料价格调...
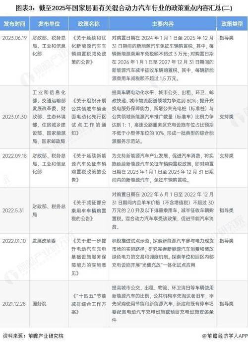
2025年汽车产业政策 2025年是中国汽车产业政策调整和转型非常关键的一年,这一年的政策导向非常明确:推动产业升级、鼓励新能源汽车发展、规范市场竞争、提升汽车消费,政策的重心从过去的“鼓励规模扩张”转向了“鼓励质量和结构优化”。(图片来源网络,侵删) 以下是2025年汽车产业中最重要的几项政策,分为几个核心领域: 新能源...
政策如何影响我国企业ERP应用与发展? 中国政策对ERP的影响可以概括为:从“工具”到“引擎”,从“内部管理”到“国家战略”。(图片来源网络,侵删) 宏观层面:顶层设计与战略引领 这是影响最深远的层面,国家通过顶层设计,将ERP应用提升到国家经济安全和产业竞争力的战略高度。 “新基建”与“数字中国”战略 政策核心:2025年以来,“新基建...