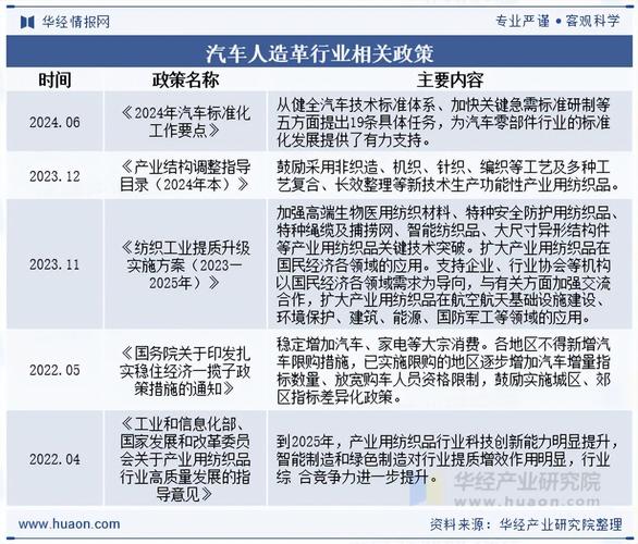
2025年汽车产业政策
2025年是中国汽车产业政策调整和转型非常关键的一年,这一年的政策导向非常明确:推动产业升级、鼓励新能源汽车发展、规范市场竞争、提升汽车消费,政策的重心从过去的“鼓励规模扩张”转向了“鼓励质量和结构优化”。
以下是2025年汽车产业中最重要的几项政策,分为几个核心领域:
新能源汽车领域(绝对的政策重心)
2025年是新能源汽车市场爆发式增长的一年,这主要得益于一系列强有力的扶持政策。
《关于2025-2025年新能源汽车推广应用财政支持政策的通知》(财政部等四部委,2025年4月)
这是2025年最核心、影响最深远的政策,虽然文件发布于2025年4月,但其内容直接规定了“十三五”期间(2025-2025年)的补贴标准,为市场提供了长达五年的稳定预期。
- 确定补贴退坡机制: 明确了2025-2025年除燃料电池汽车外,其他新能源汽车的补助标准在2025年基础上退坡20%,这给车企和消费者传递了一个明确信号:国家补贴不会永远保持高位,必须尽快实现技术进步和成本下降。
- 按续航里程分档补贴: 纯电动乘用车的补贴金额与续航里程直接挂钩,续航越长,补贴越高,这极大地激励了车企提升电池技术和车辆续航能力。
2025年标准:续航里程R ≥ 250公里的纯电动车,最高可补贴5.5万元;而150 ≤ R < 250公里的,补贴4.5万元。
(图片来源网络,侵删) - 鼓励高能量密度电池: 政策首次将电池系统能量密度与补贴金额挂钩,能量密度越高,补贴系数越高,这直接推动了动力电池向高能量密度方向的技术迭代。
- 建立积分制雏形: 虽然完整的“双积分”政策在2025年出台,但此文件已明确提出要建立“新能源汽车积分”管理制度的思路,要求汽车生产企业和进口企业必须生产或进口一定比例的新能源汽车,否则需要向其他企业购买积分,这是后来“双积分”政策的重要基础。
《关于免征新能源汽车车辆购置税的公告》(财政部、税务总局、工信部,2025年8月)
该公告将新能源汽车免征车辆购置税的政策延长至2025年12月31日,这一政策直接降低了消费者的购车成本,对刺激新能源汽车消费起到了立竿见影的效果。
传统燃油车领域(推动节能减排与技术升级)
在扶持新能源汽车的同时,政策也并未放松对传统燃油车的管理,而是通过更严格的标准来推动其技术进步。
《乘用车企业平均燃料消耗量与新能源汽车积分并行管理办法(征求意见稿)》(2025年9月发布)
虽然正式文件在2025年才出台,但这份“征求意见稿”在2025年已经发布,并引发了行业内的广泛讨论和准备,它标志着中国汽车产业管理思路的重大转变。
-
核心思想:
(图片来源网络,侵删)- “双积分”并行管理: 将企业平均燃料消耗量(CAFC,俗称“油耗积分”)和新能源汽车(NEV)积分(俗称“新能源积分”)合并管理。
- 油耗负积分需抵偿: 如果一家车企的平均油耗不达标,产生负积分,必须通过多种方式(如购买新能源正积分、结转自身正积分、生产更多新能源车等)进行抵偿,否则将面临限制生产甚至暂停进口乘用车的处罚。
- 新能源正积分可交易: 生产新能源汽车多、积分有富余的企业,可以将积分出售给油耗不达标的企业,形成市场化交易。
-
深远影响:
- 强制车企转型: 无论企业意愿如何,都必须大力发展新能源汽车,否则将面临巨大的经济和运营风险。
- 重塑行业格局: 拥有传统燃油车优势但新能源布局滞后的企业(如部分合资品牌)压力巨大,而新能源领先的企业则获得了新的盈利渠道(出售积分)。
- 为全球首创: 中国成为全球首个将“油耗”和“新能源”双指标进行强制性、市场化管理的国家。
汽车消费与市场环境(刺激消费,规范市场)
为了应对经济下行压力,稳定汽车这一重要消费市场,2025年也出台了一系列刺激政策。
降低车辆购置税
除了新能源车,2025年10月,财政部、国家税务总局还联合发布了《关于减征1.6升及以下排量乘用车车辆购置税的通知》,规定自2025年10月1日至2025年12月31日,对购买1.6升及以下排量乘用车,减按5%的税率征收车辆购置税(原税率为10%)。
- 效果: 这一政策极大地刺激了小排量燃油车的消费,导致当年10-12月,1.6升及以下排量乘用车销量激增,对稳定整体车市起到了关键作用。
放宽二手车限制
2025年9月,国务院办公厅发布《关于促进二手车便利交易的若干意见》,要求各地取消二手车限制迁入政策,除京津冀、长三角、珠三角等大气污染防治重点区域外,全国其他地区不得对二手车迁设限制。
- 意义: 此前,各地为了保护本地市场和税收,普遍限制外地二手车的迁入,形成了“二手车市场孤岛”,该政策的出台旨在打破地域壁垒,促进二手车自由流通,盘活存量汽车,为新车消费创造空间。
其他重要政策动向
《中国制造2025》(2025年5月发布)
虽然这是一份面向全国的制造业纲领性文件,但对汽车产业影响巨大,它将节能与新能源汽车列为重点发展的十大领域之一,明确提出到2025年,掌握驱动电机、高效动力电池等关键核心技术,到2025年,新能源汽车形成自主可控完整的产业链。
2025年汽车产业政策的核心特点
- “双轮驱动”战略清晰: 一方面通过强力补贴和税收优惠“拉”动新能源汽车市场;另一方面通过建立“双积分”等市场化机制“推”动传统车企转型。
- 政策导向从“量”到“质”: 补贴与续航、电池能量密度等核心技术指标挂钩,鼓励企业追求技术进步,而非简单的规模扩张。
- 市场化手段成为主流: “双积分”和二手车限迁取消,都体现了政府更多地运用市场机制(交易、自由流通)来解决问题,而非简单的行政命令。
- 为未来奠定制度基础: 2025年出台的政策,特别是“双积分”征求意见稿和新能源补贴退坡机制,为之后数年中国汽车产业的转型发展构建了稳定、可预期的政策框架。
2025年的政策组合拳,成功地将中国汽车产业推向了以新能源和智能化为核心的转型升级快车道,其影响一直持续至今。
作者:99ANYc3cd6本文地址:https://bj-citytv.com/post/2286.html发布于 2025-12-25
文章转载或复制请以超链接形式并注明出处北京城市TV



