深圳1+4产业政策如何赋能产业发展?

“1+4”是一个通俗的说法,它并非一个官方发布的单一文件名称,而是对深圳当前产业发展战略的高度概括,它清晰地指出了深圳未来的主攻方向和重点布局。(图片来源网络,侵删) 这里的“1”指的是战略性新兴产业,而“4”则是在此基础上,进一步聚焦的四大未来产业。 “1”:战略性新兴产业 这是深圳当前经济的“基...

造纸废水处理产业政策有哪些关键内容?

造纸工业是中国重要的基础原材料产业,但同时也是一个资源消耗大户和主要的工业污染源之一,国家层面出台了一系列政策法规,旨在推动造纸行业实现绿色、低碳、循环发展,而废水处理是其中的核心环节。(图片来源网络,侵删) 这些政策可以从“顶层设计”、“核心法规”、“专项政策”和“激励约束”四个维度来理解。 顶层...

陕西粉煤灰扶持政策有哪些具体措施?

政策总体导向与目标 陕西省作为能源大省(尤其是火电),粉煤灰产生量巨大,过去,粉煤灰的处理方式主要是堆存和填埋,不仅占用大量土地,还存在环境污染风险,省政府近年来密集出台政策,核心目标是:(图片来源网络,侵删) 消纳存量,控制增量:大力提高粉煤灰的综合利用率,减少历史堆存,并随着火电行业转型,从源头...

水果宏观政策环境有何新变化?

水果产业作为大农业的重要组成部分,其发展深受国家宏观政策的影响,分析其政策环境,有助于理解行业的发展趋势、机遇与挑战。(图片来源网络,侵删) 总体概述:从“数量保障”到“质量效益”的战略转型 当前,中国水果产业的宏观政策环境正处在一个深刻的转型期,核心特征是:政策导向从过去单纯追求产量和满足基本供给...

新政策法规如何重塑房地产格局?

中国房地产政策法规体系概述 中国的房地产政策法规是一个多层次、多目标的体系,可以从不同维度进行划分:(图片来源网络,侵删) 按层级划分: 国家层面(顶层设计): 由中央政府制定,包括中共中央、国务院、住建部、央行、银保监会(现国家金融监督管理总局)等机构发布的政策文件、指导意见和法律法规,这是政策的...

江苏人工智能产业政策有何突破点?

总体战略与顶层设计 江苏省将人工智能定位为引领未来发展的战略性新兴产业和核心驱动力,旨在通过AI赋能传统产业转型升级,打造具有全球影响力的人工智能创新高地和产业高地。(图片来源网络,侵删) 核心定位: 从“制造大省”向“智造强省”迈进,AI是实现这一转型的关键抓手。 指导思想: 坚持“应用牵引、数据...

我国汽车行业政策如何影响发展?

我国汽车行业政策研究报告 摘要 中国汽车行业的发展史,在很大程度上是一部政策驱动史,从早期的市场准入和产业保护,到中期的技术引进与规模扩张,再到当下的“新四化”(电动化、智能化、网联化、共享化)战略转型,政策始终是引导行业方向、塑造竞争格局、推动技术革新的核心力量,当前,我国汽车行业正处于百年未有之...

技术创新如何适配各地区政策差异?

以下将从国家总体战略框架、重点区域政策特点、政策工具分析以及总结与展望四个方面进行详细阐述。(图片来源网络,侵删) 国家总体战略框架 在分析各地区政策之前,首先要理解国家层面的顶层设计,因为地方政策往往是国家战略在地方的具体化和落地,近年来,国家层面围绕技术创新的核心战略主要有: 创新驱动发展战略:...

天河软件园优惠政策有哪些具体内容?

天河软件园作为中国首批“国家火炬计划软件产业基地”和“国家软件出口基地”,其优惠政策体系非常完善,是多层次、全方位的,优惠政策主要分为以下几个层面:国家层面、广东省层面、广州市层面、以及天河区/园区层面。(图片来源网络,侵删) 一个企业能享受到的优惠,通常是叠加的,即同时符合多个层级的政策条件。 核...

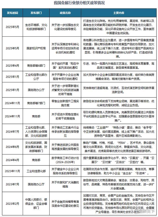
各省市会展业政策差异何在?

中国各省市会展业政策分析报告 会展业是现代服务业的重要组成部分,被誉为“经济的晴雨表”和“城市建设的助推器”,近年来,在国家“十四五”规划及相关政策的引导下,中国各省市纷纷将会展业提升至战略高度,出台了一系列扶持政策,形成了百花齐放但又各具特色的竞争格局。(图片来源网络,侵删) 全国会展业政策总体特...