机场免税店政策持续性 我们可以从“稳定性”和“变化性”两个维度来全面分析其政策的持续性。(图片来源网络,侵删) 政策稳定性的基础(为什么能持续?) 机场免税店政策之所以能够长期存在并保持相对稳定,主要基于以下几个坚实的底层逻辑: 国家战略与经济利益驱动: 外汇创收: 免税店是重要的“创汇窗口”,国际旅客在离境时用外币(如...
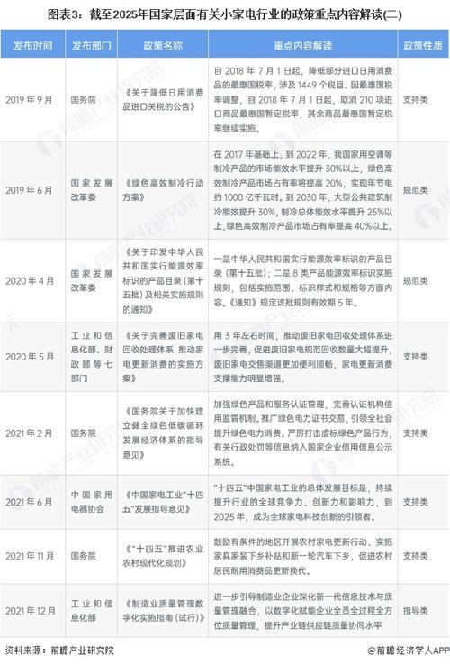
我国家电行业产业政策 中国的家电产业政策是一个动态演变的过程,它深刻地影响了行业的发展轨迹,总体来看,其核心目标可以概括为:从“规模扩张”转向“高质量发展”,从“制造大国”迈向“制造强国”。(图片来源网络,侵删) 政策主要可以分为以下几个阶段和层面: 发展历程与演变阶段 萌芽与初步发展期(20世纪80年代 - 90年代)...
我国农产品政策如何助力乡村振兴? 总体战略与顶层设计 这是所有具体政策的指导思想和总纲领。 国家粮食安全战略: 核心思想:“以我为主、立足国内、确保产能、适度进口、科技支撑”,这是我国农产品政策的基石。 目标:确保中国人的饭碗牢牢端在自己手中,饭碗里主要装中国粮。 关键指标:严守18亿亩耕地红线,确保谷物基本自给、口粮绝对安全。 乡...
国家天然气分布式政策 天然气分布式能源是指利用天然气作为燃料,通过冷、热、电三联供等方式,在用户现场或靠近用户的地点实现能源的梯级利用,具有能源利用效率高、环境友好、供能安全可靠等特点。(图片来源网络,侵删) 中国的国家天然气分布式能源政策是一个动态演进、多目标驱动的体系,其核心目标在不同时期有所侧重,但始终围绕着能源安...
高档保健酒经销商政策有何核心优势? 【XX品牌】高档保健酒经销商战略合作政策方案 总则与核心理念 合作愿景: 与战略合作伙伴共同打造中国高档保健酒领导品牌,实现品牌价值与市场份额的持续增长,共创商业辉煌。 合作原则: 平等互利: 尊重经销商,确保双方在合作中利益共享、风险共担。 诚信透明: 政策公开,数据透明,沟通顺畅,建立信任基石。...
内蒙古新能源政策法规 内蒙古是中国名副其实的“能源大区”,尤其在新能源方面拥有得天独厚的资源优势(风能、太阳能资源位居全国前列),其新能源政策法规体系非常完善,既有国家层面的宏观指导,也有结合区情的专项规划和具体措施。(图片来源网络,侵删) 总体来看,内蒙古新能源政策法规体系呈现出 “目标明确、规划引领、政策激励、多措并...
光伏产业政策环境分析 光伏产业政策环境深度解析:2025年,是黄金机遇还是风险暗礁? 从国家战略到地方细则,全面解读光伏政策风向,把握投资先机 光伏产业作为国家能源转型的核心引擎,其发展轨迹与政策环境息息相关,本文将深入剖析当前中国光伏产业的政策体系,从顶层设计到地方执行,从扶持引导到规范管理,为投资者、行业从业者及关注...
重庆物流园区有哪些优惠政策? 以下为您梳理重庆物流园区的主要优惠政策,涵盖了从宏观到微观的各个方面:(图片来源网络,侵删) 优惠政策体系概述 重庆的物流优惠政策可以概括为“1+N+X”体系: 1个市级核心政策:指重庆市级层面发布的、适用于全市的普惠性政策。 N个专项政策:指针对特定领域(如多式联运、冷链物流、智慧物流等)或特定企...
农业批发市场优惠政策具体有哪些? 优惠政策通常是中央定调、地方执行,因此不同地区、不同市场的具体政策会有差异,下面我将从政策类型、适用对象、常见优惠措施以及如何获取信息等多个维度,为您进行详细梳理。(图片来源网络,侵删) 政策的主要类型和目标 农业批发市场的优惠政策主要围绕以下几个核心目标展开: 降低经营成本: 减轻商户和企业的负担...
惠州房政策有何新动向与影响? 惠州市房地产政策深度分析报告 摘要 惠州市房地产政策的核心逻辑可以概括为:“因城施策,托底市场,稳定预期,促进健康发展”,作为粤港澳大湾区的重要节点城市,惠州楼市兼具“政策市”和“市场市”的双重属性,近年来,政策经历了从“刺激需求”到“精准调控”再到“全面纾困”的演变,当前政策基调已全面转向支持刚需...