我国物流产业政策有哪些关键方向?
中国的物流产业政策是一个多层次、全方位、持续演进的体系,其核心目标始终围绕“降本增效”,并随着国家发展阶段的变化,不断融入新的战略导向,如“高质量发展”、“供应链安全”和“绿色低碳”。
(图片来源网络,侵删)
以下我将从政策演进、核心目标、重点领域、政策工具以及未来趋势五个方面,为您详细解读。
政策演进的主要阶段
我国物流产业政策的发展大致可分为以下几个阶段:
-
起步探索期(20世纪80年代 - 21世纪初)
- 背景:改革开放初期,物流概念引入,主要服务于外贸和市场化改革。
- 特点:政策较为零散,主要解决“有没有”的问题,重点在于打破计划经济下的流通壁垒,鼓励发展第三方物流。
- 标志性事件:原国内贸易部等部门开始推动物流业发展,现代物流业的概念开始被官方认可。
-
战略提升期(2009年 - 2025年)
(图片来源网络,侵删)- 背景:应对全球金融危机,刺激内需,物流作为“生产性服务业”的重要性凸显。
- 特点:物流业首次被提升至国家战略层面,政策开始系统化、顶层化。
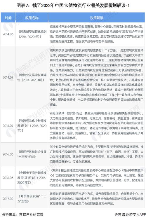
- 标志性文件:《物流业调整和振兴规划》(2009年),这是我国第一个针对物流业的国家级专项规划,明确了物流业的产业地位,提出了“十大工程”,如物流园区工程、城市配送工程等,为后续发展奠定了基础。
-
融合发展期(2025年 - 2025年)
- 背景:经济进入新常态,强调供给侧结构性改革,互联网、大数据、人工智能等新技术兴起。
- 特点:政策重点转向“互联网+物流”,推动物流与制造、商贸、金融等产业深度融合,智慧物流、供应链创新成为关键词。
- 标志性文件:
- 《物流业发展中长期规划(2025-2025年)》:提出了更长远的发展目标,强调基础设施网络、智慧物流、绿色物流等。
- 《“互联网+”高效物流实施意见》:鼓励利用新技术改造传统物流,发展平台型物流企业。
- 《关于积极推进供应链创新与应用的指导意见》:将供应链管理提升至国家战略,强调从“物流”到“供应链”的升级。
-
高质量发展与安全新阶段(2025年至今)
- 背景:新冠疫情暴露了供应链的脆弱性,中美贸易摩擦加剧,国家强调“双循环”新发展格局和“科技自立自强”。
- 特点:政策目标更加多元,在“降本增效”的基础上,“安全、绿色、智能”成为三大核心关键词,强调产业链供应链的自主可控和韧性。
- 标志性文件:
- 《国家物流枢纽网络建设方案》:构建“通道+枢纽+网络”的现代物流运行体系,强化国家层面的物流组织能力。
- “十四五”现代物流发展规划:这是当前指导物流业发展的纲领性文件,首次将“现代物流”定位为“支撑国民经济的基础性、战略性、先导性产业”,并系统部署了未来五年的发展任务。
- 《关于加快发展现代物流体系、支撑构建新发展格局的意见》:从更高层面,将物流体系与国家新发展格局紧密结合。
核心政策目标
当前及未来一段时期,我国物流产业政策的核心目标可以概括为“一体两翼多支撑”:
-
一体(核心目标):构建现代物流体系,这个体系是“通道+枢纽+网络”的有机整体,旨在形成内外联通、安全高效、绿色智慧的物流网络。
(图片来源网络,侵删) -
两翼(战略导向):
- 降本增效:这是永恒的主题,通过优化运输结构(如“公转铁”、“公转水”)、发展多式联运、简化通关流程、推广标准化等,降低全社会物流总费用与GDP的比率。
- 保障供应链安全与韧性:在后疫情时代和复杂国际形势下,确保产业链供应链的稳定可靠,重点布局国家物流枢纽、培育具有国际竞争力的物流企业,增强应对突发事件的能力。
-
多支撑(发展路径):
- 智慧化:推动5G、物联网、大数据、人工智能、区块链等技术与物流深度融合,发展无人仓、无人车、智能调度、数字孪生等,实现物流全流程的数字化、智能化。
- 绿色化:落实“双碳”目标,推广新能源物流车辆,发展绿色包装,优化运输路径以减少能耗,构建绿色低碳的物流服务体系。
- 标准化:统一物流设施、设备、信息、服务等方面的标准,打破“信息孤岛”和“标准壁垒”,提高系统协同效率。
- 国际化:支持物流企业“走出去”,参与全球供应链竞争与合作,依托“一带一路”建设,构建国际物流大通道。
重点政策领域与具体举措
政策通过聚焦关键领域,系统性地推动产业发展。
-
基础设施网络建设
- 国家物流枢纽:在全国范围内布局建设“101个国家物流枢纽”,打造全国物流的“核心节点”,实现区域物流的高效组织和集散。
- 物流园区/配送中心:支持建设集约化、现代化的物流园区和城市配送中心,解决“最后一公里”难题。
- 多式联运:大力发展铁路、水运等低成本运输方式,建设一批多式联运枢纽和示范工程,推广“一单制”服务。
-
市场主体培育
- 龙头企业引领:鼓励大型物流企业通过兼并重组、战略合作做大做强,形成一批具有全球竞争力的“物流航母”。
- 中小微企业扶持:为中小微物流企业提供融资、技术、信息支持,鼓励其向“专、精、特、新”方向发展,融入供应链网络。
- 平台型企业规范发展:规范网络货运、即时配送等平台经济,保障从业人员权益,促进其健康发展。
-
智慧物流与技术创新
- “互联网+”物流:支持物流信息平台建设,实现货源、车源、仓储等资源的在线匹配和高效协同。
- 智能装备应用:鼓励在仓储、分拣、运输等环节应用自动化、智能化装备,如AGV机器人、无人叉车、智能分拣线等。
- 数据要素市场化:探索物流数据确权、交易和流通,释放数据价值,提升决策效率。
-
绿色物流发展
- 新能源车辆推广:在城市配送、港口集运等领域大力推广新能源货车,完善充电桩等配套设施。
- 包装绿色化:限制一次性塑料包装,推广可循环、可降解的包装材料,发展共享包装。
- 逆向物流体系:完善废旧物资回收、再利用的物流网络,促进循环经济发展。
-
开放与国际合作
- “一带一路”物流通道:建设中欧班列、西部陆海新通道等国际物流大动脉,加强与沿线国家的基础设施互联互通。
- 通关便利化:推行“单一窗口”、提前申报、“两步申报”等模式,压缩通关时间,降低物流成本。
- 国际标准对接:推动国内物流标准与国际接轨,提升中国物流企业的国际竞争力。
主要政策工具
政府综合运用多种工具来落实政策目标:
- 规划引导:发布国家级、行业级的发展规划,明确方向和路径(如“十四五”规划)。
- 资金支持:通过中央预算内投资、专项债、产业基金等方式,支持物流枢纽、冷链物流、农村物流等重点项目建设。
- 税收优惠:对物流企业,特别是小微企业和从事农产品、冷链物流的企业,给予一定的税收减免。
- 用地保障:在国土空间规划中优先保障物流基础设施的用地需求。
- 金融创新:鼓励金融机构开发针对物流业的金融产品,如仓单质押、运费融资等,解决融资难问题。
- 法规标准:完善法律法规体系,制定和修订物流服务、安全管理、信息交互等领域的国家标准和行业标准。
未来政策趋势展望
展望未来,我国物流产业政策将呈现以下趋势:
- 供应链安全成为重中之重:政策将更加注重产业链供应链的自主可控和备份能力,尤其是在关键领域和“卡脖子”环节。
- 数智化深度融合:AI、大模型、数字孪生等技术将更深度地应用于物流全链条,推动物流从“自动化”向“智慧化”跃升。
- 绿色低碳转型加速:碳足迹核算、碳交易等机制将逐步引入,物流企业的绿色表现将成为其竞争力的重要组成部分。
- 城乡物流协同发展:政策将持续发力,打通工业品下乡和农产品进城的“双向通道”,助力乡村振兴。
- 规则与标准国际化:随着“一带一路”倡议的深入推进,中国将积极参与全球物流治理,推动建立更加公平、高效的国际物流规则体系。
我国物流产业政策已经从过去单纯追求规模和速度,转向了更加注重质量、效率、安全和可持续性的高质量发展新阶段,这是一个动态演进、不断完善的体系,深刻影响着中国经济的运行效率和全球竞争力。
文章版权及转载声明
作者:99ANYc3cd6本文地址:https://bj-citytv.com/post/1192.html发布于 2025-12-14
文章转载或复制请以超链接形式并注明出处北京城市TV



