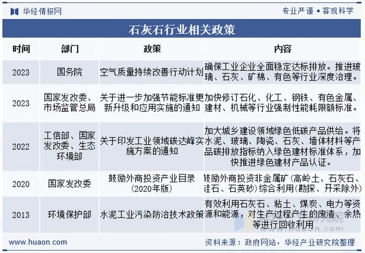
熔剂石灰石产业政策分析
熔剂石灰石是钢铁、有色金属(如铁、铜、铅、锌)、化工、玻璃等行业不可或缺的辅助原料,主要用作熔剂,在冶炼过程中帮助脉石、杂质形成炉渣,并与金属分离,同时也能调节炉渣的碱度,保护炉衬,其产业政策并非孤立存在,而是深度嵌入在国家宏观的资源、能源、环保、产业升级等大战略框架下。
(图片来源网络,侵删)
以下将从政策演变、核心内容、驱动因素、影响与挑战以及未来趋势五个方面进行分析。
政策演变:从“鼓励开采”到“绿色高质量发展”
中国的熔剂石灰石产业政策经历了几个明显的阶段,反映了国家发展理念的深刻变化。
-
早期发展阶段(改革开放 - 21世纪初):鼓励开采,保障供给
- 特点:这一时期,中国工业化、城镇化进程加速,对钢铁等基础原材料需求旺盛,政策的核心是保障供给,鼓励资源开采,满足国民经济发展。
- 政策体现:以《矿产资源法》为基础,矿产资源有偿使用制度初步建立,但监管相对宽松,环保要求不高,开采准入门槛低,大量小型矿山涌现。
-
整合规范阶段(21世纪初 - 2025年):资源整合,秩序整顿
(图片来源网络,侵删)- 特点:随着市场经济的深入,无序开采、资源浪费、安全事故频发等问题凸显,政策开始转向规范市场秩序和提高资源利用效率。
- 政策体现:
- 《矿产资源法》的修订与实施:强化了矿产资源的国家所有权,加强了开采许可管理。
- “矿产资源整合”政策:各地政府开始推动小矿并大矿,优化矿山布局,淘汰落后产能,提高产业集中度。
- 安全、环保要求逐步提高:安全生产许可证制度和环境影响评价制度开始严格执行。
-
绿色高质量发展阶段(2025年至今 - “双碳”目标提出后):生态优先,科技赋能
- 特点:这是当前政策的主基调,核心是生态文明建设和高质量发展,政策不再是单纯关注产量,而是更加注重资源、环境、经济和社会的协调发展。
- 政策体现:
- “生态文明建设”顶层设计:将“绿水青山就是金山银山”作为核心理念,生态环境保护成为硬约束。
- “供给侧结构性改革”:去产能、去库存、去杠杆、降成本、补短板,对于石灰石产业,意味着淘汰技术落后、环保不达标的矿山和企业。
- “长江大保护”与“黄河流域生态保护和高质量发展”:对沿江沿河的矿产资源开发提出了极为严格的生态保护要求,许多矿山被关停或搬迁。
- “碳达峰、碳中和”目标:对整个产业链提出了新的挑战,虽然石灰石煅烧(生产生石灰)是高耗能、高排放环节,但其在钢铁冶炼中作为熔剂,有助于提高铁水质量、减少焦炭用量,间接降低碳排放,政策引导行业探索低碳、节能的生产技术。
核心政策内容分析
当前,影响熔剂石灰石产业的政策主要围绕以下几个维度展开:
资源管理与开采政策(供给侧)
- 矿业权管理:实行严格的勘查和开采许可制度,新设矿权需经过严格的论证,特别是生态红线区、自然保护区、饮用水源保护区等是禁止或限制开采的区域。
- “三率”指标管理:要求矿山企业必须达到开采回采率、选矿回收率、综合利用率的最低标准,旨在提高资源利用效率,减少浪费。
- 绿色矿山建设:这是当前最核心的政策导向,要求矿山从设计、建设到运营的全过程实现“资源利用集约化、开采方式科学化、生产工艺环保化、企业管理规范化、矿山环境生态化”,创建国家级、省级绿色矿山是矿山生存和发展的“通行证”。
环境保护政策(硬约束)
- 环评与“三同时”制度:所有新建、改建、扩建项目必须进行环境影响评价,并配套的环保设施必须与主体工程同时设计、同时施工、同时投产使用。
- 排污许可制度:企业必须取得排污许可证,并严格按照许可证的要求排放污染物,无证排污、超标排放将面临严厉处罚。
- 大气污染防治:对矿山开采、破碎、运输等环节产生的粉尘有严格的管控要求,要求安装除尘设备、喷淋洒水、密闭运输等。
- 水污染防治:对矿山废水(如矿坑水)要求处理后达标排放或回用,防止污染地表水和地下水。
- 固废处置:对开采过程中产生的废石、尾矿等,要求进行综合利用或安全处置,不能随意堆放。
产业与安全政策(规范化)
- 产业结构调整指导目录:鼓励大型、现代化、绿色环保的矿山项目,限制和淘汰技术落后、资源浪费、安全条件差的落后产能。
- 安全生产标准化:要求矿山企业达到安全生产标准化等级,这是获取安全生产许可证的前提,也是日常监管的重点。
- 资源税改革:实行从价计征或从量计征,并针对不同地区、不同品位的矿种设置差别化税率,引导资源合理开发和高效利用。
科技与创新政策(赋能端)
- 鼓励技术创新:支持企业研发和应用先进的采矿技术、选矿技术、节能降耗技术和资源综合利用技术。
- 推动智能化矿山建设:利用物联网、大数据、人工智能等技术,实现对矿山生产、安全、环境的实时监控和智能管理,提高效率和安全性。
- 支持固废高值化利用:鼓励将石灰石开采产生的废石加工成机制砂、骨料等,延伸产业链,提高附加值。
政策驱动因素
- 生态文明建设:这是最根本的驱动力,国家将环境保护提升到前所未有的战略高度,倒逼传统高耗能、高污染的资源型产业进行绿色转型。
- 下游产业升级需求:钢铁等行业正在向“精品化、绿色化、智能化”转型,对熔剂石灰石的质量、稳定性、供应保障能力提出了更高要求,这促使上游石灰石产业也必须同步升级。
- “双碳”目标压力:虽然石灰石产业本身是“碳源”,但其在钢铁冶炼中的“熔剂”角色有助于实现整体产业链的碳减排,政策正在引导行业探索如何更高效、更低碳地发挥其作用,例如通过提高石灰石活性来减少用量。
- 资源安全战略:保障关键矿产资源的稳定供应,是维护国家经济安全的重要一环,政策通过优化布局和鼓励集约化开采,旨在提升国内资源保障能力。
对产业的影响与挑战
积极影响:
- 行业集中度提升:大量小型、不合规的矿山被淘汰,大型、绿色、有实力的企业市场份额扩大,行业秩序得到改善。
- 技术水平进步:在环保和安全生产的压力下,企业被迫加大技术投入,采矿、加工、环保技术显著提升。
- 产业链延伸:从单一的“采矿-销售”向“采矿-加工-制品-固废利用”的综合服务商转变,提升了抗风险能力和盈利水平。
- 企业社会责任感增强:绿色矿山建设要求企业更加关注环境保护和社区和谐,树立了良好的企业形象。
面临的挑战:
- 合规成本大幅增加:建设绿色矿山、购置环保设备、进行生态修复等都需要巨大的前期投入和持续的运营成本,对中小企业构成巨大压力。
- 资源获取难度加大:生态保护红线等限制使得新的优质矿权难以获取,现有矿山的扩产也面临阻力。
- 区域发展不平衡:东部和中部地区环保政策执行严格,矿山生存空间被压缩,资源开发向西部和生态承载力较强的地区转移,但同时也带来了新的生态保护压力。
- 技术瓶颈待突破:在低品位矿石利用、矿山智能化、固废高值化利用等方面,仍需持续的技术创新和突破。
未来趋势展望
- 绿色矿山将成为“标配”:所有合法运营的矿山都必须达到绿色矿山标准,否则将面临关停并转的命运,绿色矿山认证将成为市场竞争的重要筹码。
- 智能化、数字化深度融合:无人驾驶矿卡、智能调度系统、无人机巡检、大数据分析等将在大型矿山中普及,实现“少人化、无人化”的安全高效生产。
- 产业链一体化与集群化发展:未来将出现更多“矿山-加工厂-下游用户”一体化的企业集团或产业集群,通过物流优化和协同效应,降低成本,提高效率。
- 低碳技术成为新赛道:围绕“双碳”目标,开发和应用低碳煅烧技术、提高石灰石反应活性、探索碳捕集与封存(CCS)技术等,将成为行业技术竞争的焦点。
- 政策监管将更趋精细化:从“一刀切”式的监管,向基于大数据、物联网的精准、动态监管转变,利用卫星遥感、无人机等技术手段,实现对矿山生态破坏和环境污染行为的实时发现和严厉打击。
中国的熔剂石灰石产业政策已经完成了从“数量驱动”到“质量驱动”的根本性转变,在当前的政策环境下,“绿色”和“高效”是产业生存和发展的两大关键词,企业必须摒弃过去粗放式发展的路径,主动拥抱政策变化,将生态环保、安全生产和科技创新内化为企业的核心竞争力,只有那些能够实现资源、环境、经济三者协调发展的现代化、智能化、绿色化矿山企业,才能在激烈的市场竞争中立于不败之地。
(图片来源网络,侵删)
文章版权及转载声明
作者:99ANYc3cd6本文地址:https://bj-citytv.com/post/1205.html发布于 2025-12-14
文章转载或复制请以超链接形式并注明出处北京城市TV



