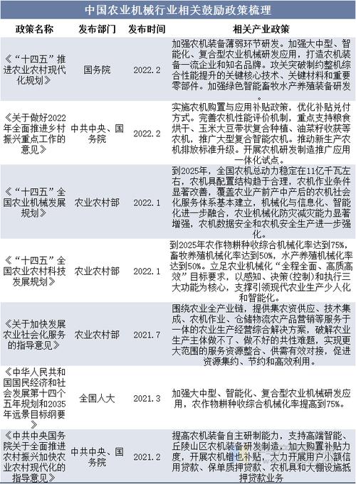
机械行业产业政策和法规
顶层战略与规划
这是指导整个机械行业发展的纲领性文件,明确了发展的方向、目标和重点。
(图片来源网络,侵删)
-
《中国制造2025》
- 地位:这是中国制造业升级的国家级战略蓝图,是机械行业发展的“总纲”。
- 核心目标:从“制造大国”向“制造强国”转变,提出“三步走”战略,最终目标是到2045年成为全球领先的制造强国。
- 对机械行业的影响:
- 重点突破:明确了十大重点发展领域,其中与机械行业直接相关的包括:高档数控机床和机器人、航空航天装备、海洋工程装备及高技术船舶、先进轨道交通装备、节能与新能源汽车、电力装备等。
- 五大工程:提出了实施制造业创新中心建设、智能制造、工业强基、绿色制造、高端装备创新等五大工程,直接推动了机械行业的技术升级和结构调整。
-
“十四五”规划和2035年远景目标纲要
- 地位:国家未来五到十五年的经济社会发展规划,为机械行业提供了宏观环境和发展机遇。
- :
- 发展战略性新兴产业:强调加快壮大新一代信息技术、生物技术、新能源、新材料、高端装备、新能源汽车、绿色环保以及航空航天、海洋装备等产业,这为高端机械装备提供了巨大的市场空间。
- 实施产业基础再造工程:解决机械行业长期存在的“卡脖子”问题,如核心基础零部件(元器件)、关键基础材料、先进基础工艺及产业技术基础(简称“四基”)。
- 推动制造业高端化、智能化、绿色化发展:这是“十四五”期间机械行业转型升级的主线。
核心领域的专项政策
针对机械行业的不同细分领域,国家出台了更有针对性的扶持政策。
智能制造与数字化转型
这是当前机械行业政策的核心驱动力。
(图片来源网络,侵删)
- 《“十四五”智能制造发展规划》
- 目标:到2025年,规模以上制造业企业大部分实现数字化网络化,重点行业骨干企业初步应用智能化。
- 重点任务:
- 攻克关键技术:突破一批智能制造关键共性技术,如新型传感器、工业软件、智能控制系统等。
- 推广智能装备:鼓励发展高档数控机床、工业机器人、增材制造装备等。
- 建设智能工厂/车间:支持企业进行生产线和车间的智能化改造。
- 培育生态体系:支持建设工业互联网平台,推动跨行业、跨领域平台应用。
高端装备创新
旨在解决“大而不强”的问题,提升核心装备的自主可控能力。
- 《高端装备制造产业创新发展行动计划》等系列文件
- 重点领域:
- 航空航天:支持大飞机、航空发动机、卫星及应用等发展。
- 海洋工程:支持深水钻井平台、液化天然气(LNG)船、水下生产系统等。
- 先进轨道交通:支持高速列车、智能化地铁、磁悬浮等。
- 机器人:支持工业机器人、服务机器人、特种机器人的研发和应用。
- 重点领域:
绿色发展与“双碳”目标
在“碳达峰、碳中和”背景下,绿色制造成为机械行业硬性要求。
- 《工业绿色发展规划》
- 要求:推动机械行业实施绿色设计、绿色制造、绿色供应链管理。
- 措施:
- 推广节能技术:鼓励高效电机、余热余压利用等节能装备。
- 发展再制造产业:支持工程机械、机床等产品的再制造,实现资源循环利用。
- 淘汰落后产能:严格执行能耗、环保标准,强制淘汰高耗能、高污染的落后工艺和设备。
基础零部件与“四基”工程
这是解决“卡脖子”问题的关键。
- 《工业强基工程实施方案》
- 目标:到2025年,40%的核心基础零部件、关键基础材料自主保障能力达到国际先进水平。
- 重点突破:聚焦高端轴承、高精度齿轮、液压件/气动元件、高端模具、传感器等“卡脖子”环节,通过“一条龙”模式,推动研发、设计、制造、应用全链条协同。
法规与标准体系
法规为行业发展设定了底线和规范,标准则引导了技术方向和质量水平。
(图片来源网络,侵删)
市场准入与监管法规
- 《中华人民共和国产品质量法》:规定了生产者和销售者的产品质量责任和义务,是机械产品最基本的法律。
- 《中华人民共和国特种设备安全法》:对锅炉、压力容器(含气瓶)、压力管道、电梯、起重机械、客运索道、大型游乐设施、场(厂)内专用机动车辆等八大类特种设备的设计、制造、安装、使用、检验、维修等环节实施严格的安全监察,机械行业中很多产品都受此法管辖。
- 《强制性产品认证管理办法》(CCC认证):对涉及人类健康、动植物生命安全、环境保护和公共安全的产品实行强制性认证,许多机械产品(如部分机床、电动工具、汽车零部件)必须通过CCC认证才能生产和销售。
- 《节能产品政府采购清单》:政府优先采购列入清单的节能环保型机械产品,引导市场消费方向。
知识产权保护
- 《中华人民共和国专利法》、《商标法》、《著作权法》:保护机械企业的技术创新成果和品牌,鼓励研发投入。
- 《中国制造2025》特别强调:加强知识产权运用和保护,严厉打击侵权行为,为创新提供良好的法治环境。
技术标准体系
- 国家标准:由国家标准委(SAC)发布,分为强制性标准(GB)和推荐性标准(GB/T),机械行业有大量的国标,如《GB/T 19001 质量管理体系》、《GB/T 24001 环境管理体系》等。
- 行业标准:由各行业协会(如中国机械工业联合会)或行业主管部门制定,针对特定领域的技术要求,如JB(机械行业标准)。
- 国际标准:鼓励企业采用国际标准(如ISO、IEC),并积极参与国际标准的制定,提升中国机械产品的国际竞争力。
区域性产业政策
各地政府根据自身产业基础,出台了配套政策,形成了各具特色的机械产业集群。
- 长三角地区(上海、江苏、浙江、安徽):聚焦高端装备、智能制造、机器人、新能源汽车等,产业链完整,创新能力强。
- 珠三角地区(广东):以深圳、广州为核心,在电子信息装备、智能机器人、高端模具等领域优势明显,市场化程度高。
- 东北地区(辽宁、吉林、黑龙江):作为老工业基地,政策重点在于传统装备制造业的转型升级,如重型机械、数控机床、农业机械的改造和振兴。
- 环渤海地区(北京、天津、山东等):在航空航天、海洋工程、轨道交通等高端装备领域实力雄厚,拥有众多国家级科研院所和龙头企业。
总结与未来趋势
综合来看,中国机械行业的产业政策和法规呈现出以下鲜明特点和未来趋势:
- 从规模导向到质量导向:政策重心从追求产量和规模,转向追求质量、效益和核心竞争力。
- 创新驱动成为核心:政策资源持续向基础研究、关键核心技术攻关倾斜,旨在解决“卡脖子”问题,实现高水平科技自立自强。
- 数字化、智能化是主攻方向:智能制造不仅是技术升级,更是生产方式、产业形态和商业模式的深刻变革,政策支持力度空前。
- 绿色低碳是硬约束:“双碳”目标将长期影响机械行业的发展路径,节能环保、循环经济、绿色制造将成为企业的必备能力。
- 安全自主可控成为底线:在复杂的国际形势下,保障产业链供应链安全,特别是高端装备和核心零部件的自主可控,已成为政策的重中之重。
- 政策协同性增强:国家战略、产业政策、科技政策、财税金融政策、人才政策等形成合力,共同为机械行业的高质量发展保驾护航。
对于机械企业而言,深刻理解和顺应这些政策法规,不仅是合规经营的需要,更是抓住发展机遇、实现转型升级的关键。
文章版权及转载声明
作者:99ANYc3cd6本文地址:https://bj-citytv.com/post/1406.html发布于 2025-12-16
文章转载或复制请以超链接形式并注明出处北京城市TV



