2025年产业政策将如何调整?
2025年是“十四五”规划的开局之年,也是中国经济发展进入新阶段的标志性年份,这一年的产业政策,既延续了以往的战略方向,又根据内外部环境的变化,呈现出一些新的、更加鲜明的特点。
(图片来源网络,侵删)
总体来看,2025年的产业政策可以概括为:“双碳”目标引领,科技自立自强为核心,产业链供应链安全为底线,高质量发展为总基调。
以下是几个主要维度的详细解读:
核心驱动力与顶层设计
2025年的产业政策并非零散出台,而是围绕几个核心国家战略展开的。
“双碳”目标成为最强“指挥棒”
这是2025年最深刻、影响最广的政策变量,中国明确提出“2030年前碳达峰,2060年前碳中和”的目标,并将其上升为国家战略。
(图片来源网络,侵删)
- 政策表现:
- 能源结构调整:严控煤电项目,大力发展风电、光伏、水电等可再生能源,国家发改委、能源局密集出台政策,确保能源供给安全与清洁转型并行。
- 能耗“双控”:对能源消费总量和强度进行双重控制,并将其作为地方政府考核的硬指标,这直接导致下半年部分高耗能行业(如钢铁、水泥、电解铝)出现限电、限产,对经济短期运行造成冲击,但也倒逼产业加速绿色转型。
- 绿色金融体系构建:央行推出碳减排支持工具,为清洁能源、节能环保等领域提供低成本资金,绿色债券、绿色信贷市场快速发展。
- 影响:从长远看,这是推动中国经济结构绿色化、低碳化的根本动力,从短期看,它重塑了能源、工业、交通等几乎所有行业的成本结构和投资逻辑。
科技自立自强成为国家发展的“核心战略”
面对国际环境的复杂变化,特别是美国的技术封锁,解决“卡脖子”问题、实现关键核心技术自主可控,被提到了前所未有的高度。
- 政策表现:
- 强化基础研究:大幅增加对数学、物理、化学等基础学科的投入,鼓励原创性、颠覆性技术创新。
- 支持“专精特新”企业:工信部等部门大力培育专注于细分市场、创新能力强、市场占有率高、掌握关键核心技术的“专精特新”中小企业(“小巨人”),这是解决产业链“断点”、提升产业链韧性的关键举措。
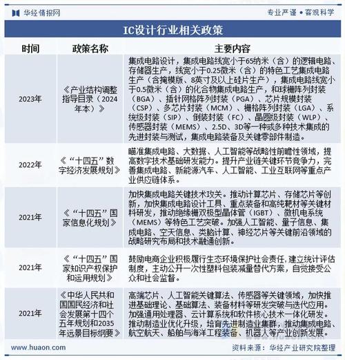
- 关键核心技术攻关:围绕集成电路、人工智能、生物医药、航空航天等战略性领域,启动了一批国家级的重大科技专项,集中力量进行突破。
- 影响:政策资源、资本和人才加速向硬科技领域倾斜,创新不再是“锦上添花”,而是“生存必需”。
产业链供应链安全稳定成为“底线思维”
新冠疫情的全球大流行和地缘政治风险,让中国深刻认识到,完整、自主、安全的产业链供应链是经济安全的基石。
- 政策表现:
- 补链强链:对关系国计民生和国家安全的关键产业链进行梳理,识别薄弱环节和“断链”风险,通过政策引导和支持,加强国内配套能力。
- 区域产业集群建设:推动京津冀、长三角、粤港澳大湾区等区域形成世界级先进制造业集群,提升区域协同和抗风险能力。
- 内外循环相互促进:在强调“以国内大循环为主体”的同时,也提出“国内国际双循环相互促进”,既要畅通国内生产、分配、流通、消费的各个环节,也要提升在全球产业链中的地位。
- 影响:从过去追求“效率优先”的全球化布局,转向“安全与效率并重”的多元化布局,部分企业开始考虑“中国+N”的供应链策略,以分散风险。
重点行业的政策走势
基于上述顶层设计,2025年各重点行业的政策脉络清晰可见。
数字经济
- 规范、创新、融合。
- 政策表现:
- 反垄断与平台经济规范:对互联网平台经济(如阿里巴巴、美团、滴滴等)的反垄断调查和处罚是年度最大热点,政策旨在防止资本无序扩张,维护市场公平竞争,保护消费者权益和数据安全。
- 数据安全与个人信息保护:《数据安全法》和《个人信息保护法》在2025年正式出台,为数字经济划定了法律和合规的“红线”。
- 产业数字化转型:大力推进“5G+工业互联网”,鼓励传统产业利用数字技术进行改造升级,发展智能制造、智慧农业等。
- 影响:标志着中国数字经济发展从“野蛮生长”进入“规范发展”新阶段,短期对平台企业估值和扩张速度造成冲击,但长期有利于构建更健康、可持续的数字生态。
高端制造业
- 自主、升级、集群。
- 政策表现:
- 新能源汽车:延续并优化了购置补贴和免征购置税政策,同时加强了对充电桩等基础设施建设的支持,更关键的是,发布了《关于进一步加强新能源汽车产业发展的指导意见》,强调核心技术攻关和产业链安全。
- 集成电路(芯片):将芯片产业提升到国家战略高度,推出了一系列税收优惠、大基金(国家集成电路产业投资基金)二期投资等强力支持政策,旨在全产业链突破设计、制造、封测、设备和材料等环节。
- 工业母机(机床):首次将“工业母机”写入政府工作报告,强调其是“工业的心脏”,出台政策支持其高质量发展。
- 影响:政策、资本、市场三股力量汇聚,中国高端制造业正在加速追赶,特别是在新能源汽车等领域已形成全球竞争优势。
传统产业
- 绿色转型、淘汰落后、技术升级。
- 政策表现:
- 钢铁、水泥、电解铝等:在“双碳”和“双控”目标下,严格执行产能置换政策,淘汰落后和过剩产能,推动行业兼并重组,向绿色化、智能化、高端化方向发展。
- 房地产:中央提出“房住不炒”的定位不变,但政策重心转向“三道红线”控制房企负债,以及发展保障性租赁住房,以促进房地产业平稳健康发展,防止其风险向金融系统传导。
- 影响:传统高耗能、高污染行业的扩张空间被极大压缩,转型升级迫在眉睫,房地产行业告别高增长时代,进入存量调整阶段。
总结与展望:2025年产业政策的鲜明特征
- 从“普惠式”向“精准式”转变:政策不再是普遍撒网,而是聚焦于国家战略急需的“卡脖子”领域和关键产业链,精准滴灌,资源向头部企业和“专精特新”企业集中。
- 从“追求速度”向“追求质量与安全”转变:GDP增速不再是唯一目标,发展的质量、创新的能力、产业链的安全、环境的可持续性成为更重要的考量指标。
- 从“市场主导”向“有效市场与有为政府结合”转变:在强调市场在资源配置中起决定性作用的同时,政府通过战略规划、政策引导、标准制定等方式,强力引导资源流向国家战略方向,弥补市场失灵。
- 从“被动应对”向“主动塑造”转变:无论是“双碳”目标还是科技自立自强,都体现了中国在全球经济和技术格局中,不再仅仅是规则的接受者,而是积极的新规则制定者和未来产业方向的塑造者。
2025年的产业政策为中国未来五到十年的发展定下了“稳中求进、以进促稳、先立后破”的基调,它深刻地影响着每一个行业的参与者,无论是企业还是投资者,都必须理解并适应这一新的政策逻辑,才能在新一轮的产业变革中立于不败之地。
(图片来源网络,侵删)
文章版权及转载声明
作者:99ANYc3cd6本文地址:https://bj-citytv.com/post/1782.html发布于 2025-12-19
文章转载或复制请以超链接形式并注明出处北京城市TV



