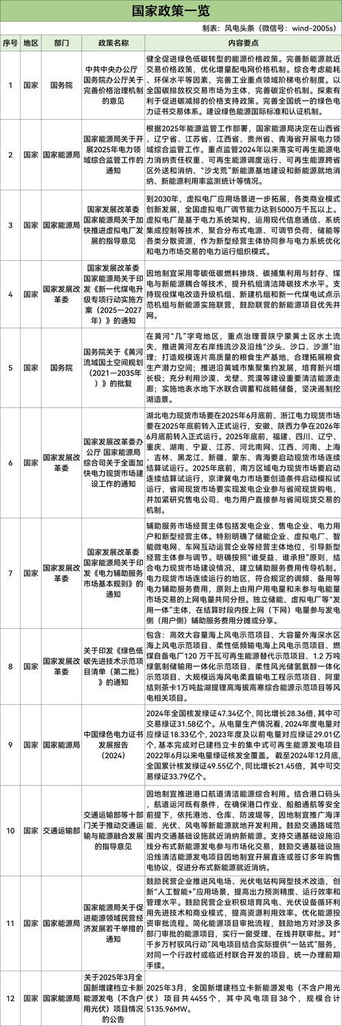
2025年网吧政策有哪些新变化?
2025年是中国网吧(也称“网吧”、“上网服务营业场所”)行业发展的一个关键转折点,这一年的政策核心,可以用一句话概括:从“严管”转向“疏导”,推动网吧向“上网服务场所”转型升级,试图将其从“社会问题焦点”重塑为“公共文化空间”。
下面,我将从政策背景、核心内容、深层解读和影响四个方面来详细解读。
政策背景:为何在2025年进行重大调整?
在2025年新政策出台之前,中国的网吧行业已经走过了近20年的历程,其形象和政策环境都发生了巨大变化。
-
历史的包袱:“毒瘤”与“洪水猛兽”的标签
- 90年代末至21世纪初:网吧作为新生事物,是互联网普及的先锋,但也伴随着大量问题,如未成年人沉迷、网络诈骗、传播不良信息、消防安全隐患(如“蓝极速网吧”事件)等。
- 政策高压期:为了应对这些问题,政府出台了极其严格的“总量控制”和“严批严管”政策,各地对网吧牌照实行严格的配额制,停止新批,导致牌照价格奇高,滋生腐败,行业被贴上了“社会问题源头”的标签,生存环境日益恶化。
-
时代的变迁:移动互联网的冲击
(图片来源网络,侵删)- 智能手机的普及:到2025年,智能手机和4G网络开始大规模普及,人们随时随地都可以通过手机上网,这使得网吧作为“上网唯一途径”的功能被严重削弱。
- 网吧客源流失:网吧的主要消费群体——年轻人,开始转向手机上网,网吧如果不进行转型,将面临被市场淘汰的巨大危机。
-
政府视角的转变:从“堵”到“疏”
- 面对移动互联网的冲击和网吧行业的困境,政府意识到,单纯的“堵”和“限制”已经不合时宜,与其让网吧在地下挣扎,甚至滋生更多新的社会问题,不如主动引导,将其纳入公共文化服务体系。
- 新一届政府提出“简政放权”的改革思路,也开始触及网吧这一长期被管制的领域,希望通过市场化、法治化的手段来规范和发展行业。
2025年的政策调整,是社会需求、市场变化和政府治理理念三者共同作用的结果。
核心政策内容:2025年“网吧新政”解读
2025年,文化部、公安部、工信部等十部委联合下发了《关于引导和规范上网服务场所健康发展的意见》(文市发〔2025〕41号),这份文件是2025年网吧政策的纲领性文件,其核心内容可以总结为以下几点:
取消“总量控制”和“区域限制”——放权市场
- 旧政策:全国实行严格的总量控制,停止新牌照发放,导致牌照成为稀缺资源。
- 新政策:“取消对上网服务场所的总量和布局要求”,这意味着,只要符合消防安全、信息安全等基本条件,就可以申请开办网吧。
- 解读:这是最根本、最核心的改革,它打破了多年的行政垄断,降低了行业准入门槛,让市场在资源配置中起决定性作用,目的是通过竞争,淘汰掉那些脏乱差、管理不善的黑网吧,鼓励有实力的企业进入,提升行业整体水平。
推动“转型升级”——重塑行业形象
- 旧形象:烟雾缭绕、环境差、只能玩游戏的“黑网吧”。
- 新方向:鼓励网吧向“多元化、品牌化、连锁化”的“上网服务场所”转型。
- 功能多元化:不仅仅是玩游戏,更要提供“上网+社交+娱乐+生活服务”的综合体验,设立咖啡区、阅读区、小型电竞区、影音体验区等。
- 服务高端化:改善环境,提升服务质量,提供高速网络、舒适座椅、专业电竞设备等。
- 内容健康化:鼓励开发或引入健康的、益智的数字文化内容,如电子竞技、数字阅读、在线教育、影视娱乐等。
- 解读:这是政策引导的“灵魂”,政府希望网吧能摆脱“游戏代名词”的单一形象,成为提供公共上网服务、丰富市民文化生活的“城市第三空间”(家和公司之外)。
明确禁止接纳未成年人——坚守底线
- 政策:继续严格执行并强化“实名上网”制度,并“严禁接纳未成年人”,要求网吧必须在显著位置悬挂“未成年人禁入”标志。
- 解读:尽管要转型升级,但保护未成年人依然是不可动摇的底线,这既是社会责任,也是为了减少社会舆论对网吧的负面攻击,为行业转型创造一个相对稳定的社会环境。
加强事中事后监管——法治化管理
- 政策:在放宽准入的同时,加强监管,重点监管消防安全、信息安全、经营管理规范等方面。
- 解读:体现了“放管结合”的思路,政府不再通过“批不批”来管,而是通过“管得好不好”来评价,对于违规经营的场所,依法严厉处罚,直至吊销执照,这倒逼经营者必须合法合规经营。
深层解读:政策的意图与博弈
2025年的政策,表面上是放松管制,实则是一场深刻的行业变革。
-
政府意图:将“问题”转化为“资源”
- 政府看到了网吧在“电子竞技”和“公共文化服务”两个领域的巨大潜力。
- 电竞:当时,电子竞技已开始显现出巨大的商业价值和社会影响力,政府希望将网吧这个最接地气的电竞“基础设施”纳入管理体系,将其作为发展电竞产业的基层阵地,而不是让它成为脱缰的野马。
- 公共文化服务:在一些互联网基础设施不发达的地区,网吧仍然是重要的公共上网渠道,政府希望引导其成为提供政府信息查询、数字文化服务的窗口,承担部分公共文化职能。
-
行业博弈:从“牌照投机”到“品牌经营”
- 旧模式:行业利润主要来自于牌照差价和包时费,经营者更关心的是如何“搞到牌照”而不是如何“做好服务”。
- 新模式:牌照不再值钱,利润必须来自于提升服务质量和用户体验,这迫使行业内的玩家,无论是连锁巨头还是个体户,都必须思考如何转型升级,打造品牌,进行差异化竞争,这标志着行业开始从野蛮生长走向成熟发展。
政策影响与后续发展
-
积极影响
- 激活市场:大量新资本涌入,行业出现了一批像“网鱼网咖”、“星际战舰”这样的新型连锁品牌,环境、服务、设备都得到了质的飞跃。
- 催生新业态:“网咖”模式迅速普及,电竞、直播、社交等元素深度融合,网吧成功摆脱了生存危机,找到了新的盈利增长点。
- 推动电竞发展:网吧成为职业选手的摇篮和电竞爱好者的聚集地,为后来中国电竞产业的爆发式增长奠定了坚实的群众基础。
-
挑战与问题
- 同质化竞争:转型后的网吧在装修风格、服务内容上趋同,价格战时有发生,盈利模式依然单一。
- 监管难题:虽然政策要求放宽,但消防安全、噪音扰民、接纳未成年人等问题在一些地区依然存在,基层监管压力较大。
- 手机冲击仍在:尽管网吧转型成功,但智能手机的娱乐功能越来越强大,分流了部分休闲用户,网吧的核心吸引力依然是游戏和社交。
2025年的网吧政策,是中国政府治理模式从“管制型”向“服务型”转变的一个缩影。 它没有简单地“一放了之”,而是通过“取消总量控制”来释放市场活力,通过“引导转型升级”来设定发展方向,通过“加强事中事后监管”来保障底线。
这一政策成功地挽救了整个网吧行业,使其从濒临死亡的边缘,蜕变为一个充满活力、与数字时代紧密结合的现代服务业态,它不仅解决了行业自身的生存问题,也为后续中国电竞产业的繁荣和公共文化服务的多元化发展,埋下了重要的伏笔,可以说,没有2025年的这次“松绑”,就没有今天我们看到的现代化网咖和蓬勃发展的电竞文化。
作者:99ANYc3cd6本文地址:https://bj-citytv.com/post/1887.html发布于 2025-12-21
文章转载或复制请以超链接形式并注明出处北京城市TV



