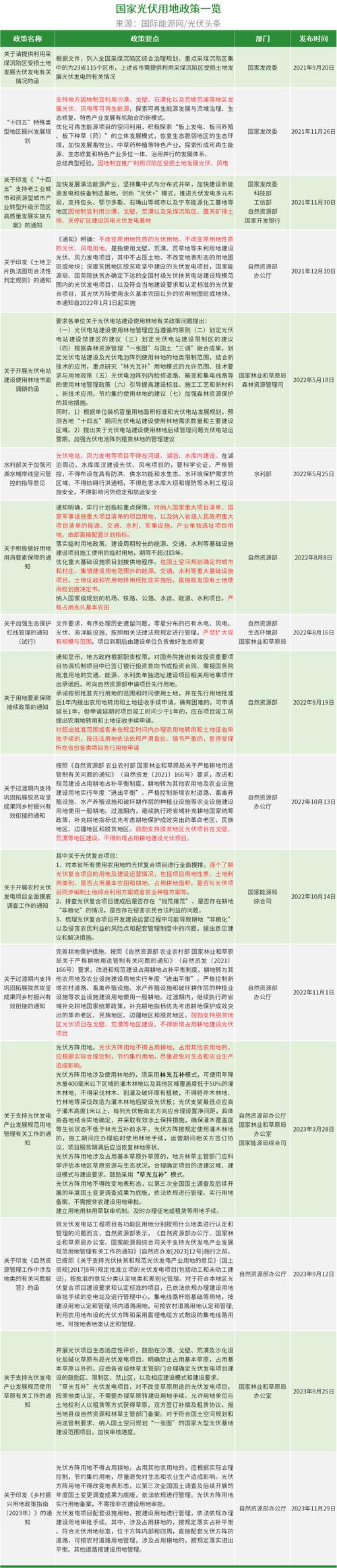
光伏产业有哪些关键利好政策?
核心顶层战略与目标
这是所有政策的基石,为光伏产业提供了长期、稳定的发展预期。
-
“双碳”目标承诺:
- 中国向世界承诺“2030年前实现碳达峰,2060年前实现碳中和”。
- 影响:这从根本上确立了光伏等可再生能源在未来能源结构中的核心地位,所有后续的能源规划、电力规划都围绕此目标展开,为光伏产业提供了至少40年的黄金发展期。
-
可再生能源发展规划:
- 国家发改委、能源局等部门定期发布《可再生能源发展“十四五”规划》等文件,明确提出光伏发电的累计装机目标。
- 影响:“十四五”规划明确指出,要“全面推进风电和太阳能发电大规模、高比例、市场化、高质量发展”,为地方政府和企业提供了明确的量化发展指标。
财税与价格激励政策
这是最直接、最有效的刺激手段,直接降低了光伏项目的投资成本和提高了投资回报率。
-
国家可再生能源电价附加补贴:
(图片来源网络,侵删)- 虽然历史上存在补贴,但目前已进入“平价上网”时代,对于符合条件的项目,国家通过可再生能源电价附加资金给予补贴,确保其获得合理收益。
- 现状:新建项目基本无需国家补贴,依靠自身成本优势即可与燃煤标杆上网电价竞争,存量项目的补贴正在通过“绿证”交易等方式逐步解决。
-
增值税优惠:
- 增值税即征即退:自2025年起,对纳税人销售自产的利用太阳能生产的电力产品,实行增值税即征即退50%的政策。
- 增值税留抵退税:针对光伏制造企业符合条件的增量留抵税额,给予一次性退还,有效缓解了企业的资金压力。
-
企业所得税“三免三减半”:
- 对符合条件的从事环境保护、节能节水项目的企业(包括光伏发电项目),自项目取得第一笔生产经营收入所属纳税年度起,第一年至第三年免征企业所得税,第四年至第六年减半征收企业所得税。
-
地方政府补贴与奖励:
- 地方政府为了吸引投资和完成指标,会提供额外的补贴,如:
- 装机容量奖励:对达到一定规模的光伏项目给予一次性资金奖励。
- 度电补贴:在平价上网基础上,提供额外的度电补贴(如0.05-0.1元/度),通常持续数年。
- 土地优惠:提供低价土地、减免土地使用税等。
- 绿色金融支持:提供低息贷款、绿色债券发行支持等。
- 地方政府为了吸引投资和完成指标,会提供额外的补贴,如:
金融与投资支持政策
旨在解决光伏项目投资大、回收期长的特点,引导社会资本进入。
-
绿色金融体系:
- 大力发展绿色信贷、绿色债券、绿色基金、绿色保险等金融产品,鼓励银行对光伏项目提供优惠利率的长期贷款。
- 影响:降低了光伏项目的融资成本,使其更具投资吸引力。
-
政策性银行支持:
国家开发银行、中国农业发展银行等政策性银行,将光伏等新能源项目作为重点支持领域,提供大额、长期的信贷额度。
-
REITs(不动产投资信托基金)试点:
- 鼓励将已建成运营且产生稳定现金流的电站资产打包成REITs产品在交易所上市。
- 影响:为光伏资产提供了新的退出渠道,盘活了存量资产,有助于社会资本的循环利用。
市场消纳与电网保障政策
解决了“发得出”更要“送得出、用得上”的关键问题。
-
保障性消纳机制:
- 要求电网企业必须全额收购可再生能源发电量,优先安排光伏电站发电。
- 影响:这是保障光伏项目稳定收益的底线,避免了“弃光限电”问题。
-
“隔墙售电”政策:
- 允许分布式光伏发电项目在就近的电力用户之间进行电力交易,无需经过电网公司统购统销。
- 影响:极大地激活了分布式光伏市场,特别是工业园区、商业综合体等场景,提高了用户的用电灵活性和经济性。
-
电网升级改造:
- 投资建设特高压输电通道、智能电网、储能设施等,以适应大规模、波动性的光伏电力接入和输送。
- 影响:从物理层面提升了电网对新能源的承载和调配能力。
土地与资源支持政策
解决了光伏项目“落地难”的问题。
-
复合用地模式:
- 大力推广“农光互补”、“渔光互补”、“林光互补”等模式,允许光伏电站在不影响主要农业生产(如种植、养殖)的前提下,利用土地资源。
- 影响:提高了土地利用效率,盘活了存量土地资源,尤其适合土地资源紧张的东部地区。
-
用地指标倾斜:
对符合国家规划的光伏项目,在国土空间规划中予以用地指标保障,简化用地审批流程。
技术创新与产业升级政策
旨在巩固和提升中国在全球光伏产业链中的领先地位。
-
研发资金支持:
通过国家重点研发计划、“863”计划等,对光伏电池(如N型TOPCon、HJT、钙钛矿)、先进逆变器、智能运维等关键技术的研发给予专项资金支持。
-
智能制造与数字化转型:
鼓励光伏企业建设“智能工厂”,利用工业互联网、大数据、AI等技术提升生产效率和产品质量,降低制造成本。
“一带一路”国际合作政策
支持中国光伏技术和标准“走出去”。
- 产能合作:
鼓励有实力的光伏企业在海外投资建厂,特别是在“一带一路”沿线国家,既开拓了海外市场,也规避了部分贸易壁垒。
- 工程承包与服务输出:
支持中国EPC(工程总承包)企业参与海外大型光伏电站的建设,输出中国的技术、标准和工程管理经验。
当前中国光伏产业的政策环境呈现出以下特点:
- 从补贴驱动转向市场驱动:政策重心从“给钱”转向“创造公平竞争的市场环境”,通过强制消纳、简化交易等方式让光伏自身竞争力说话。
- 从规模扩张转向高质量发展:更加注重技术进步、产业升级、全生命周期管理和生态效益。
- 从集中式为主转向集中式与分布式并举:“隔墙售电”等政策极大地激活了分布式市场,成为新的增长点。
- 从单一发电转向“光伏+”综合能源:与储能、氢能、智慧交通、乡村振兴等领域深度融合,创造更多应用场景和价值。
对于投资者和企业而言,深入理解并利用好这些政策,是抓住光伏产业巨大机遇的关键。
作者:99ANYc3cd6本文地址:https://bj-citytv.com/post/2001.html发布于 2025-12-22
文章转载或复制请以超链接形式并注明出处北京城市TV



