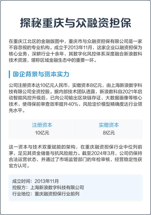
重庆房地产融资调控政策
重庆市作为国家中心城市和成渝地区双城经济圈的核心,其房地产市场的调控政策具有鲜明的“山城特色”,尤其在金融融资端,政策既紧跟中央“房住不炒”的总基调,又结合自身市场特点,展现出“精准滴灌”和“因城施策”的特点。
以下是对重庆房地产融资调控政策的详细解读:
总体基调与核心目标
重庆房地产融资调控政策的总体基调是 “稳地价、稳房价、稳预期”,核心目标是防范化解房地产金融风险,支持刚性和改善性住房需求,促进房地产市场平稳健康发展。
与全国其他热点城市相比,重庆市场相对平稳,政策更侧重于 “托而不举、保而不炒”,即在防止市场过冷的同时,坚决遏制投机性需求,维护金融系统的稳定。
主要政策领域与具体措施
重庆的房地产融资调控政策覆盖了 需求端、供给端(房企)和金融监管端 三个维度。
(一) 需求端:信贷支持与限制
这是与购房者最直接相关的部分,主要通过差别化信贷政策来调节。
-
差异化住房信贷政策(“认房不认贷”的落地与执行)
- :根据重庆市市场利率定价自律机制的决定,重庆已全面执行“认房不认贷”政策。
- “认房”:只要家庭在当地名下无成套住房,无论是否有贷款记录,均按首套住房政策执行。
- “认贷”:只要家庭在当地名下无住房,但全国范围内有未结清的住房贷款记录,则可能被认定为二套,但重庆在执行上相对宽松,会结合具体情况(如贷款是否已结清、房屋是否已出售等)综合判断。
- 目的:降低改善型家庭的购房门槛,释放置换需求,活跃二手房市场,从而带动新房销售。
- :根据重庆市市场利率定价自律机制的决定,重庆已全面执行“认房不认贷”政策。
-
下调首付比例和贷款利率
- 首付比例:对于符合条件的首套住房购房者,首付比例最低可降至20%;对于二套住房,首付比例通常为30%。
- 贷款利率(LPR-基点):这是动态调整的,人民银行授权全国银行间同业拆借中心公布贷款市场报价利率(LPR),各商业银行在LPR基础上加减基点形成最终的房贷利率。
- 首套房利率:通常会在LPR基础上下调一定基点(LPR为4.2%,实际执行利率可能为3.95%或更低),这是为了降低购房者的融资成本。
- 二套房利率:则会在LPR基础上上浮一定基点,以体现对多套房购买的限制。
- 动态调整:这些利率和首付比例会根据市场变化和央行政策进行动态调整,购房者需咨询具体银行。
-
优化公积金贷款政策
(图片来源网络,侵删)- 提高贷款额度:重庆市多次上调住房公积金个人住房贷款最高额度,支持购房者使用公积金贷款,这是成本最低的融资方式。
- “商转公”业务:允许符合条件的商业性住房贷款转换为住房公积金贷款,减轻购房者的月供压力。
- 支持“首套房”和“改善型”需求:在公积金贷款审批上,向首套房和合理改善型需求倾斜。
(二) 供给端:对房地产企业的融资支持与限制
这是“金融16条”等中央政策在重庆的具体体现,旨在“保交楼、保民生、保稳定”。
-
“保交楼”专项借款与配套融资
- 设立专项借款:国家和重庆市层面设立了“保交楼”专项借款,重点支持那些已售、逾期、难交付的项目,银行等金融机构为这些项目提供配套融资,确保项目能够完工交付。
- 封闭运作:资金实行封闭管理,专款专用,直接用于项目建设,不与房企其他债务混同。
-
“三道红线”的差异化执行
- 虽然全国性的“三道红线”政策是房企融资的紧箍咒,但在重庆,对于一些优质、稳健、项目前景良好的房企,尤其是在“保交楼”方面有贡献的企业,金融机构在融资审批上会给予一定的差异化支持。
- 这包括对房企开发贷、并购贷的合理支持,帮助其渡过难关,而非“一刀切”地抽贷断贷。
-
支持房企合理融资需求
- 对于经营正常、财务状况稳健的房企,银行会继续提供流动资金贷款,支持其正常的项目开发建设。
- 鼓励金融机构通过债券承销、资产证券化等方式,为房企拓宽融资渠道。
(三) 金融监管端:严控资金流向与风险防范
这是从源头上管住资金,防止违规进入房地产市场。
-
加强房地产贷款集中度管理
- 银保监会要求银行业金融机构根据其规模、类型等,设置房地产贷款余额占比和个人住房贷款余额占比的“两条红线”。
- 这意味着重庆的银行必须遵守国家统一的信贷额度管控,不能无限制地向房地产行业放贷。
-
严防经营贷、消费贷等违规流入楼市
- 金融监管部门持续加强对经营贷、消费贷、信用贷等个人经营性贷款和个人消费贷款的监管。
- 通过大数据筛查、贷后检查等手段,严厉打击将信贷资金违规挪用于购房、投资、还贷等行为,确保信贷资金流向实体经济。
-
规范房企预售资金监管
- 重庆严格执行商品房预售资金监管制度,房企收取的购房款必须存入指定的监管账户,并根据工程进度分阶段提取。
- 这笔资金被严格监管,优先用于项目后续建设,确保项目能够按时交付,从源头上防范“烂尾楼”风险。
政策特点与重庆特色
- 精准施策,不搞“大水漫灌”:重庆政策调整非常注重精准性,无论是需求端的“认房不认贷”,还是供给端的“保交楼”专项借款,都旨在解决特定问题,而不是全面刺激或全面收紧。
- 供需两端双向调节:既通过信贷支持等政策刺激需求端,也通过“保交楼”和房企融资支持来稳定供给端,力求实现供需平衡。
- 风险防范优先:重庆作为西部金融重镇,对金融风险高度警惕,从预售资金监管到违规资金流入的打击,都体现了“防风险”的优先级。
- “托底”而非“刺激”:与一些热点城市相比,重庆的政策力度相对温和,主要目标是“稳”,防止市场出现剧烈波动,而非主动推高房价。
最新动态与未来展望
- 政策持续优化:预计未来,重庆仍会根据市场变化,对信贷政策进行微调,若市场出现下行压力,不排除进一步降低首付比例和房贷利率的可能。
- “保交楼”仍是重中之重:解决存量问题、防范新增风险将是长期任务,相关的融资支持政策会持续。
- 保障性住房支持:随着国家大力发展保障性住房,重庆在保障性租赁住房、共有产权房等领域的融资支持政策可能会进一步加码,这部分融资通常成本更低、期限更长。
- 数字化转型监管:金融监管部门将更多地利用大数据、人工智能等技术手段,更高效、精准地监控房地产市场资金流动,提升监管效能。
重庆房地产融资调控政策是一个多层次、动态调整的体系,它以“稳”为核心,通过需求端的差异化信贷和供给端的精准纾困相结合,辅以严格的金融监管,在支持合理住房需求、防范化解金融风险和促进市场平稳运行之间寻求平衡,对于市场参与者而言,密切关注重庆市市场利率定价自律机制、重庆市住房公积金管理中心以及地方金融监管部门的官方发布,是获取最准确政策信息的关键。
作者:99ANYc3cd6本文地址:https://bj-citytv.com/post/2129.html发布于 2025-12-23
文章转载或复制请以超链接形式并注明出处北京城市TV



