职业前景的swot分析
什么是职业前景的SWOT分析?
SWOT分析是一种战略规划工具,用于评估个人或组织的优势、劣势、机会和威胁,当它应用于职业前景时,它能帮助你:
(图片来源网络,侵删)
- 清晰自我认知: 客观地了解自己的长处和短处。
- 洞察外部环境: 识别外部世界能为你提供什么,以及可能带来什么挑战。
- 制定明智决策: 基于全面的信息,做出更合理的职业规划,如求职、转行、晋升或创业。
- 实现个人成长: 明确发展方向,制定有针对性的提升计划。
SWOT分析的四个维度详解
在进行职业分析时,你需要从以下四个角度进行思考:
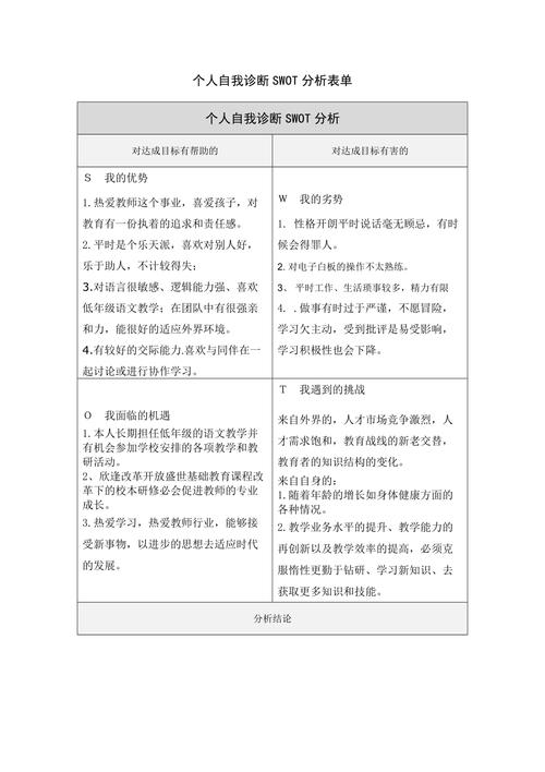
S - Strengths (内部优势)
这是你自身具备的、积极的、可控的因素,它们是你与生俱来或通过后天努力获得的有利条件。
- 思考方向:
- 知识与技能: 你掌握了哪些硬技能(如编程、数据分析、外语、设计软件)和软技能(如沟通能力、领导力、解决问题能力、团队协作)?
- 经验与成就: 你有哪些成功的工作/项目经验?获得过哪些奖项或荣誉?
- 个人特质: 你的性格优势是什么?(如:有耐心、有创造力、抗压能力强、学习速度快)
- 资源与人脉: 你拥有哪些有价值的资源?(如:行业内的导师、强大的校友网络、独特的家庭背景)
- 教育背景: 你的学历、专业、在校期间的突出表现。
W - Weaknesses (内部劣势)
这是你自身存在的、消极的、可控的因素,它们是你需要改进或规避的短板。
- 思考方向:
- 知识与技能短板: 你缺乏哪些当前或未来职业发展必需的技能?(如:公开演讲能力、项目管理知识、特定软件操作)
- 经验不足: 在某些领域或项目上是否缺乏实战经验?
- 不良习惯/特质: 有哪些需要改正的习惯?(如:拖延症、时间管理差、容易分心、过于内向)
- 资源匮乏: 是否缺乏某些关键资源(如:启动资金、行业信息渠道)?
- 知识过时: 所学知识是否已经跟不上行业发展?
O - Opportunities (外部机会)
这是你外部环境中存在的、对你有利的、不可控的因素,它们是你可以利用来发展的外部条件。
(图片来源网络,侵删)
- 思考方向:
- 行业趋势: 你所在的行业或目标行业有哪些发展趋势?(如:人工智能兴起、绿色能源发展、老龄化带来的康养需求)
- 市场需求: 市场上有哪些新兴的、高需求的职位或技能?
- 技术发展: 有哪些新技术(如AI工具、自动化平台)可以提高你的工作效率或创造新的可能性?
- 人脉网络: 通过参加行业会议、线上社群,能否结识到新的朋友或导师,获得内推或合作机会?
- 政策支持: 国家或地方政府是否有支持你所在行业或创业的优惠政策?
- 教育机会: 是否有优质的在线课程、培训项目或在职学位可以提升自己?
T - Threats (外部威胁)
这是你外部环境中存在的、对你不利的、不可控的因素,它们是可能阻碍你职业发展的外部挑战。
- 思考方向:
- 行业竞争: 你所在行业的竞争是否异常激烈?是否存在大量比你更优秀的竞争者?
- 技术替代: 你的工作或技能是否有可能被AI、自动化或外包所取代?
- 经济环境: 经济下行是否会导致公司裁员、招聘需求减少?
- 政策法规: 是否有新的政策法规(如数据安全法、环保法规)对你的行业产生负面影响?
- 市场变化: 消费者偏好或市场需求是否正在发生对你不利的转变?
- 组织变革: 公司内部是否正在进行结构调整,导致你的职位变得不稳定?
如何进行职业前景SWOT分析(四步法)
- 信息收集: 静下心来,根据上面的思考方向,尽可能多地列出你想到的点,可以使用思维导图或表格。
- 信息筛选与归类: 将收集到的信息分别放入S、W、O、T四个象限中,确保每个点都只属于一个类别。
- 交叉分析(核心步骤): 这是最关键的一步,目的是将内部因素与外部因素结合起来,形成具体的策略。
- 优势 + 机会 = SO策略 (增长型策略)
- 问自己: “我如何利用我的优势,去抓住外部出现的机会?”
- 这是你最理想的路径,应该优先考虑。
- 优势 + 威胁 = ST策略 (防御型/竞争型策略)
- 问自己: “我如何利用我的优势,来规避或减轻外部威胁带来的影响?”
- 这是你的核心竞争力,让你在不利环境中也能站稳脚跟。
- 劣势 + 机会 = WO策略 (扭转型策略)
- 问自己: “我如何利用外部机会,来弥补我的劣势,或者将劣势转化为优势?”
- 这是你的成长计划,告诉你需要学习什么、提升什么。
- 劣势 + 威胁 = WT策略 (规避型/生存型策略)
- 问自己: “我需要最小化我的哪些劣势,以避免外部威胁带来的最坏结果?”
- 这是你的风险控制计划,帮你避开“雷区”。
- 优势 + 机会 = SO策略 (增长型策略)
职业前景SWOT分析范例
以一位有3年工作经验,希望向“产品经理”方向发展的市场专员“小张”为例。
| 内部因素 | 外部因素 | |
|---|---|---|
| 积极因素 | S - 优势 具备3年市场营销经验,懂用户洞察和活动策划。 数据分析能力强,熟练使用Excel和SQL。 沟通能力和跨部门协作经验丰富。 学习能力强,已自学Axure等原型工具。 |
O - 机会 公司正在大力发展新产品线,急需产品经理人才。 市场上对懂数据的产品经理需求旺盛,薪资高。 有很多优秀的在线产品经理课程和社群可以学习。 公司内部有资深产品经理可以请教。 |
| 消极因素 | W - 劣势 缺乏完整的产品生命周期管理经验。 技术背景薄弱,对底层逻辑理解不深。 逻辑思维和系统性思考能力有待加强。 没有独立负责过一款从0到1的产品。 |
T - 威胁 公司内部已有资深产品经理,竞争激烈。 市场上大量科班出身的、有经验的求职者。 AI工具(如ChatGPT)可能会部分替代初级产品经理的工作。 公司组织架构不稳定,存在裁员风险。 |
交叉分析(策略制定)
-
SO策略 (如何利用优势抓住机会?)
- 行动: 主动申请加入公司的新产品项目组,利用自己的市场洞察力和数据分析能力,在项目中承担用户研究和需求分析的部分,快速积累产品经验,向内部资深产品经理请教,争取获得内推机会。
-
ST策略 (如何利用优势对抗威胁?)
(图片来源网络,侵删)- 行动: 强化自己的“数据+市场”复合优势,打造差异化竞争力,当AI工具普及后,那些只懂画原型、写PRD的初级产品经理容易被替代,但像小张这样能深入理解用户、用数据驱动决策的产品经理会更受青睐,在竞争中突出自己的独特价值。
-
WO策略 (如何利用机会弥补劣势?)
- 行动: 报名参加系统性的产品经理在线课程(如B端产品、C端产品),系统学习产品方法论,在工作中,主动要求负责一些偏产品功能优化的项目,锻炼逻辑思维和系统思考能力,利用业余时间学习一些基础的技术知识(如了解前后端基本概念),与技术同事建立良好关系。
-
WT策略 (如何规避劣势和威胁带来的风险?)
- 行动: 评估公司内部转岗的难度,如果希望渺茫,则需开始准备外部求职,在求职时,重点突出自己“市场+数据”的复合背景,而不是直接与科班产品经理硬碰硬,如果公司裁员风险高,则需更新简历,保持对市场的敏感度,确保自己随时有退路。
总结与建议
职业前景的SWOT分析不是一次性的任务,而是一个动态的、持续的过程,建议你:
- 定期回顾: 至少每半年或一年进行一次更新,因为你的优势和劣势在变化,外部环境也在变化。
- 诚实面对: 对自己的劣势要诚实,这是成长的开始。
- 重在行动: 分析的最终目的是为了指导行动,将你的策略分解为具体、可执行的小步骤(本周完成一个在线课程模块,本月与一位行业前辈喝咖啡聊天)。
- 寻求反馈: 可以请信任的导师、朋友或同事帮你一起分析,因为他们能提供你“看不见”的视角。
通过这套完整的分析框架,你将能更清晰地规划自己的职业道路,从“走一步看一步”变为“主动出击,掌控未来”。
文章版权及转载声明
作者:99ANYc3cd6本文地址:https://bj-citytv.com/post/2461.html发布于 2025-12-26
文章转载或复制请以超链接形式并注明出处北京城市TV



