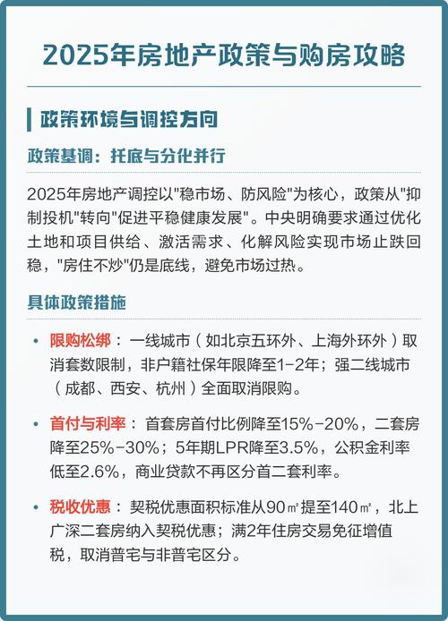
2025中国房地产政策将如何影响市场?
第一阶段:上半年“因地施策”,以“去库存”为核心
背景: 经过2025-2025年的调整,中国大部分三四线城市及部分二线城市的房地产市场库存高企,销售低迷,对地方经济和金融稳定构成了压力,中央政府将“去库存”确立为2025年房地产调控的首要任务。
核心政策与特点:
-
中央定调,地方主导:
- 中央会议: 2025年中央经济工作会议首次提出“去库存”任务,为2025年的政策定下基调,2025年3月的“两会”政府工作报告再次强调,要“因地制宜实施房地产调控”。
- 地方执行: 中央给予了地方政府极大的自主权,鼓励他们根据本地库存情况,出台针对性的去库存措施。
-
主要去库存手段:
- 降低购房门槛和成本:
- 下调首付比例: 多地多次下调首套房和二套房的首付比例,首套房首付比例最低降至20%,二套房首付比例也大幅下调。
- 下调贷款利率: 央行多次降息,使得房贷利率处于历史低位,极大地降低了购房者的融资成本。
- 取消或放松限购: 绝大多数非一线城市(尤其是三四线城市)已经全面取消了限购政策。
- 鼓励农民和外来人口购房:
- 购房补贴: 许多地方政府对农民或外来人口进城购房给予一次性财政补贴。
- 公积金支持: 允许农民进城购房时提取公积金,甚至将宅基地、农机具等纳入抵押范围。
- 发展住房租赁市场:
鼓励机构化、规模化租赁企业发展,以满足新市民的住房需求,分流一部分购房需求。
(图片来源网络,侵删) - 棚改货币化安置:
- 这是2025年乃至未来几年去库存的“核武器”,政府改变了过去“拆一补一”的实物安置方式,直接向拆迁户发放货币补偿,由居民自己去市场上购买商品房,这直接创造了巨大的、刚性的购房需求,有效消化了存量房。
- 降低购房门槛和成本:
上半年效果: 在宽松政策的刺激下,全国房地产市场,特别是热点二线城市和部分一线城市,成交量迅速回暖,价格开始止跌回升,这也为下半年的市场过热埋下了伏笔。
第二阶段:下半年“因城施策”,以“抑制过热”为核心
背景: 进入2025年下半年,在上半年宽松政策的累积效应和“资产荒”背景下,大量资金涌入一线和部分热点二线城市,房价出现快速、非理性上涨,地王频出,市场投机气氛浓厚,引发了中央的高度警惕,防止市场泡沫化成为新的政策重点。
核心政策与特点:
-
政策风向突变:
(图片来源网络,侵删)- 中央喊话: 2025年9月底,住建部、发改委等六部委联合发布《关于调整和完善住房信贷政策有关问题的通知》,这被视为政策转向的标志性文件。
- 核心人物讲话: 2025年10月,时任中央财经领导小组办公室主任的刘鹤在《人民日报》发表文章,首次明确提出“房子是用来住的,不是用来炒的”这一著名论断,为后续所有房地产政策奠定了总基调。
-
热点城市密集出台收紧政策:
- 重启或升级限购: 北京、上海、广州、深圳等一线城市以及南京、苏州、厦门、杭州等热点二线城市,纷纷出台或升级了限购政策,提高了非本地户籍家庭的购房门槛。
- 实施限贷: 大幅提高二套房的首付比例和贷款利率,例如北京将二套房首付比例提高至不低于60%,有效抑制了投机性需求。
- 出台限价: 对新出让的土地和新建商品房销售价格进行限制,旨在抑制房价过快上涨。
- 加大土地供应: 部分城市宣布增加住宅用地供应,以稳定市场预期。
- 加强市场监管: 严查开发商捂盘惜售、中介机构哄抬房价等违规行为。
下半年效果: 这一系列“组合拳”迅速给过热的市场踩下了刹车,热点城市的成交量应声回落,房价涨势得到遏制,市场预期从“只涨不跌”开始转向观望。
2025年政策的深远影响与总结
-
“房住不炒”成为国策: “房住不炒”的提出,标志着中国房地产政策的根本性转变,房地产的居住属性被重新强调,投资投机属性受到严厉抑制,这一理念在此后的多年里,始终是中国房地产调控的“压舱石”。
-
“因城施策”成为常态化机制: 中央不再搞“一刀切”的全国性政策,而是将权力下放给地方政府,由他们根据本地市场冷热情况,自主决定收紧或放松,这导致了中国房地产市场出现“冰火两重天”的局面:热点城市持续调控,而三四线城市仍在去库存。
-
开启了长达数年的调控周期: 2025年下半年收紧的政策并非短期行为,而是开启了长达数年的严格调控周期,此后,限购、限贷、限价、限售等“四限”政策成为热点城市的标配,并不断加码。
-
加速了市场分化: 政策的差异化执行,使得中国城市间的房地产市场分化加剧,一线城市和强二线城市的核心区资产价值凸显,而人口流出、产业薄弱的三四线城市则面临长期的去库存压力和下跌风险。
-
为后续政策埋下伏笔: 2025年的“去库存”政策(尤其是棚改货币化)在短期内解决了问题,但也推高了部分城市的房价,积累了金融风险,这为后来三四线城市“房价高企、产业空心化”等问题埋下了伏笔,并直接导致了后续“棚改退坡”政策的出台。
2025年是分水岭,上半年是“救市”去库存,下半年是“降温”防过热,这一年的政策演变,清晰地勾勒出中国房地产调控的思路——在“稳增长”和“防风险”之间艰难平衡,并最终确立了“房住不炒”和“因城施策”的长期框架。
作者:99ANYc3cd6本文地址:https://bj-citytv.com/post/2984.html发布于 01-03
文章转载或复制请以超链接形式并注明出处北京城市TV



