2025中医政策将如何影响行业发展?
承前启后的转折之年
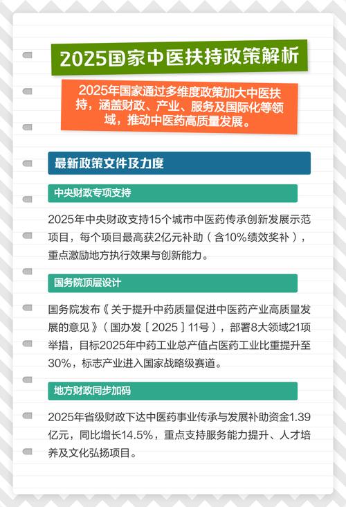
2025年的中医政策,可以概括为 “顶层设计确立、战略地位提升、全面发展加速”,这一年,中医药不再仅仅是“补充”或“替代”医学,而是被正式纳入国家发展总体战略,成为“健康中国”建设的重要组成部分,其核心文件是 《中医药发展战略规划纲要(2025—2030年)》,这份纲领性文件为未来15年的中医药发展绘制了清晰的蓝图。
里程碑式文件:《中医药发展战略规划纲要(2025—2030年)》
这是2025年乃至整个“十三五”期间(2025-2025)中医政策的“总纲”,其核心要点如下:
-
首次将中医药发展上升为国家战略:
- 定位明确:纲要明确提出“中医药是我国独特的卫生资源、潜力巨大的经济资源、具有原创优势的科技资源、优秀的文化资源和重要的生态资源”,这五个“资源”的定位,极大地拓展了中医药的内涵和外延,从单纯的医疗服务领域,延伸到了经济、科技、文化、生态等多个国家战略层面。
-
发展目标清晰,分阶段实施:
- 到2025年:实现人人基本享有中医药服务,中医医疗资源更加丰富,服务能力大幅提升,中医药在治未病、重大疾病治疗、疾病康复中的作用得到充分发挥。
- 到2030年:中医药在健康服务业领域发挥主导作用,中医药服务领域实现全覆盖,中医药健康服务能力显著增强,成为健康中国建设的重要力量。
-
重点任务全面部署:
(图片来源网络,侵删)- 医疗方面:加强中医医疗服务体系建设(公立中医院、基层中医馆等),提升中医优势病种诊疗能力,推动中西医协作。
- 保健方面:大力发展中医“治未病”服务,将中医药健康管理纳入国家基本公共卫生服务项目。
- 教育方面:改革中医药院校教育,培养“传承型人才”,加强师承教育。
- 科研方面:加强中医药基础理论和临床研究,推动中药新药研发和中药标准化建设。
- 产业方面:做大做强中药产业,推动中医药健康旅游、养生保健、养老服务等新业态发展。
- 文化方面:加强中医药文化宣传和知识普及,提升国民中医药健康素养。
“健康中国2030”规划纲要:中医药的角色定位
同年发布的《“健康中国2030”规划纲要》,将中医药作为重要篇章,进一步明确了其在国家健康战略中的核心作用。
-
融入国家大健康体系:纲要强调“坚持以人民健康为中心”,而中医药在“预防为主、中西医并重”的方针中扮演着关键角色,它强调从“以治病为中心”向“以人民健康为中心”的转变,这与中医药“治未病”的理念高度契合。
-
强调中西医协同:明确提出“坚持中西医并重,传承发展中医药事业”,推动中西医相互补充、协调发展,发挥各自优势,共同维护人民健康,这标志着政策层面不再强调“中西医结合”的某种具体模式,而是更注重两种医学体系在各自优势领域的协同作用。
-
拓展服务新业态:鼓励发展中医药健康旅游、中医药养老、中医药文化等产业,将中医药作为促进健康产业升级和经济增长的新引擎。
(图片来源网络,侵删)
《中医药法》的立法进程:奠定法治基石
虽然《中华人民共和国中医药法》于2025年7月1日正式实施,但其关键的 草案二次审议 正是在2025年进行的,这次审议稿的公布和广泛征求意见,是立法进程中的关键一步,为法律的最终出台奠定了坚实基础。
- 立法意义:这是中医药领域第一部国家层面的法律,旨在解决中医药事业发展中的突出问题,保障和促进中医药事业科学发展。
- 核心看点(二审稿重点):
- 明确中医药的法律地位:将中医药与西医药置于同等重要的法律地位。
- 规范中医医师和诊所:对中医医师(尤其是师承和确有专长人员)的准入和执业进行规范,同时放宽了中医诊所的审批,鼓励社会力量举办中医医疗机构。
- 支持中药发展:对中药材种植、中药饮片、中成药的生产、流通和使用进行全链条规范和质量监管。
- 加强保护与传承:强调对中医药传统知识和老中医经验的保护与传承。
2025年的立法进程,向社会传递了一个强烈的信号:国家要用法治的力量为中医药保驾护航,解决长期存在的“身份不明”、“发展受限”等问题。
其他配套政策与亮点
除了上述顶层设计,2025年还有一系列配套政策出台,共同构成了一个支持中医药发展的“政策包”。
-
医保支持:多地逐步将更多疗效确切的中医诊疗项目、中药(包括中药饮片、中成药)纳入医保支付范围,降低患者使用中医药的经济负担,提高其可及性。
-
“一带一路”与国际化:中医药成为“一带一路”沿线国家卫生合作与人文交流的重要载体,国家大力支持中医药“走出去”,在海外建立中医中心,推动中医药国际标准和注册。
-
“互联网+中医药”:鼓励运用大数据、云计算、移动互联网等信息技术,发展中医远程医疗、移动医疗、智慧药房等新模式,让中医药服务更加便捷。
-
基层服务能力提升:继续推进“基层中医馆健康信息建设项目”,为乡镇卫生院和社区卫生服务中心配备中医诊疗设备,提升基层中医药服务能力。
总结与影响
2025年中医政策的核心影响可以总结为以下几点:
- 地位的根本性转变:中医药从“补充”变为“战略”,从“行业”上升为“国策”,获得了前所未有的政治地位和资源倾斜。
- 发展的系统性规划:以《中医药发展战略规划纲要》为总蓝图,形成了涵盖医疗、保健、教育、科研、产业、文化的全方位、系统性发展路径。
- 法治保障的里程碑:《中医药法》的立法进程,为中医药的长期、稳定、健康发展提供了坚实的法律基础,扫清了许多制度性障碍。
- 发展信心的极大提振:这一系列政策的出台,极大地振奋了中医药界的人心,吸引了更多社会资本、人才和技术投入到中医药事业中,开启了中医药事业快速发展的“黄金时代”。
2025年是中医药政策的“丰收年”和“转折年”,它不仅解决了中医药“往何处去”的方向问题,更规划了“如何去”的路径图,为之后数年中国中医药事业的蓬勃发展奠定了坚实的基础。
作者:99ANYc3cd6本文地址:https://bj-citytv.com/post/3004.html发布于 01-03
文章转载或复制请以超链接形式并注明出处北京城市TV



