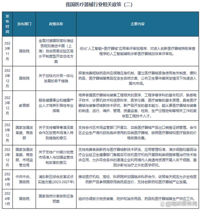
医药行业最新政策信息
总体来看,中国医药行业正处在一个“大变革、大整合、大创新”的时代,政策的核心目标是“腾笼换鸟”:通过控费和降价,挤出低效、同质化的产能,为真正有价值的创新药和高品质的仿制药、医疗器械、生物制品等腾出空间和市场。
(图片来源网络,侵删)
以下是几个关键政策领域的详细解读:
医保支付改革:最核心的“指挥棒”
医保基金是药品和器械最大的支付方,因此医保政策是行业发展的“总开关”。
国家组织药品和高值医用耗材集中带量采购(“集采”)
这是当前影响力最大的政策,已经进入常态化、制度化阶段。
- 最新动态与趋势:
- 范围扩大: 从最初的化学药,扩展到生物制品(如胰岛素)、中成药、高值医用耗材(如冠脉支架、人工关节、骨科脊柱类耗材),未来还将逐步扩大到更多品类。
- 规则迭代: “国采”规则更加精细化,如“综合评价体系”中,价格权重有所降低,质量、供应、信誉等权重提升,鼓励优质企业竞争,允许“一主双备”或多备供应,确保临床供应稳定。
- 地方联动: 地方集采与国家集采协同,未纳入国采的品种由各省或省际联盟进行采购,实现“应采尽采”。
- 影响:**“以价换量”**是核心逻辑,中标企业获得稳定的市场份额和回款,但利润空间被大幅压缩;未中标企业则面临被市场出清的风险,这极大地加速了行业的优胜劣汰。
医保目录调整(国家医保药品目录)
每年一次的医保目录调整,是药品能否进入医院市场、实现快速放量的关键。
(图片来源网络,侵删)
- 最新动态与趋势:
- “双通道”管理: 对于一些临床必需、但医院药房暂时配备不全的目录外药品,可以通过定点药店和定点医院两个渠道来满足患者用药需求,这为创新药院外市场打开了重要通道。
- 续约规则优化: 对进入目录的药品,特别是通过谈判进入的药品,续约规则更加明确和温和,如“简易续约”规则,对于降价幅度和增长都有更合理的预期,有利于企业进行市场规划。
- 鼓励创新: 对于真正具有临床价值的创新药(如全球新、First-in-class),在谈判中会给予更优惠的价格和准入条件。
- 影响: 进入目录意味着巨大的市场准入优势,但价格谈判压力大,企业需要在“进不进、进多少、降多少”之间做出战略抉择。
DRG/DIP支付方式改革
这是一种按病种分组的打包付费方式,旨在控制医疗费用不合理增长,对临床诊疗行为和用药选择产生深远影响。
- 最新动态与趋势:
- 全面推开: 从试点走向全国,所有统筹地区将逐步推开DRG/DIP支付方式改革。
- 核心逻辑: 医院的总收入与收治患者的病种和数量挂钩,超支不补,结余留用,这会激励医院选择成本效益更高的药品和耗材。
- 影响:**“价值医疗”**成为核心,疗效确切、安全性高、成本效益好的药品和器械更受青睐,一些“大处方”、高价值但非必需的药品使用将受到严格限制,这倒逼企业不仅要证明产品的有效性,还要证明其经济性。
药品审评审批制度改革:鼓励源头创新
国家药监局通过一系列改革,极大地加速了新药上市速度,并提升了审批标准。
- 最新动态与趋势:
- 优先审评审批: 对于具有明显临床价值的创新药、短缺药等,给予加速审评,上市时间大大缩短。
- 突破性治疗药物程序: 针对临床优势突出的药物,在早期研发阶段就介入指导,提供“一对一”服务,加速研发进程。
- 附条件批准: 对于治疗严重危及生命且尚无有效治疗手段疾病的药品,在确证临床获益方面存在一定缺陷时,可以在基于其替代终点、中间临床终点等指标的基础上,有条件地批准上市,要求企业在上市后继续完成确证性研究。
- 真实世界证据: 探索利用真实世界数据来支持药品的审批、标签变更等,为新药研发和评价提供了新的维度。
- 影响: 创新药的上市周期显著缩短,与国际接轨,这激发了国内药企的研发热情,从“仿制药为主”向“创新药引领”转型。
医疗服务与市场准入改革:打通“最后一公里”
药品和器械最终要通过医生和医院到达患者手中,因此医疗服务的改革至关重要。
公立医院高质量发展
- 最新动态与趋势:
- 薪酬制度改革: 推动医务人员薪酬制度改革,逐步切断个人收入与医院收入、科室收入、药品耗材收入、检查检验收入的直接联系,旨在破除“以药养医”。
- 临床学科建设: 鼓励医院发展优势学科,提升疑难重症的诊疗能力,这会带动高值药品和器械的使用。
- 影响: 医生的处方行为将更加基于临床需求和学术证据,而非经济因素,这为创新药和高值耗材的准入创造了更公平的环境。
医疗器械注册人制度
- 最新动态与趋势:
- 允许医疗器械的研发者和持有者(注册人)委托生产企业进行生产,实现了“研产分离”。
- 影响巨大:极大地降低了中小型创新企业的研发门槛和固定资产投入,专注于研发的企业可以轻资产运作,而制造企业则可以承接更多委托生产订单,促进了产业链的专业分工和资源整合。
产业促进与国际化:鼓励“走出去”
- 最新动态与趋势:
- 支持创新药“出海”: 鼓励国内创新药企开展国际多中心临床试验,申请欧美等发达国家的药品注册,参与全球竞争,一些头部企业(如百济神州、信达生物等)已经取得了显著成果。
- 中医药传承创新发展: 大力支持中医药的现代化和国际化,推动经典名方、中药新药的研发和审批,鼓励中医药“走出去”。
- 影响: 中国医药企业不再局限于国内市场,而是开始在全球舞台上与跨国巨头同台竞技,这要求企业具备更强的研发实力和国际运营能力。
当前医药行业政策的核心脉络是:
(图片来源网络,侵删)
- 支付端(医保): 通过“集采”和“DRG/DIP”强力控费,挤出水分,为“好药”腾出空间。
- 审批端(药监局): 通过“加速审批”和“鼓励创新”,提高供给质量,催生更多“好药”。
- 使用端(医院): 通过“高质量发展”和“薪酬改革”,规范医疗行为,确保“好药”能被合理使用。
对企业的启示:
- 对于仿制药企业: 必须走“高质量、低成本”路线,积极参与集采,否则将被淘汰。
- 对于创新药企业: 必须坚持“源头创新”,拥有全球领先的研发管线和扎实的临床数据,才能在医保谈判和市场竞争中脱颖而出。
- 对于医疗器械企业: 抓住“注册人制度”的机遇,聚焦细分领域的创新,或成为优秀的代工生产平台。
- 所有企业: 必须从“销售驱动”转向“研发驱动”和“价值驱动”,真正为患者和社会创造价值。
政策环境正在以前所未有的力度重塑中国医药行业,挑战与机遇并存,那些能够快速适应政策变化、坚持创新、并证明自身临床价值的企业,将在未来的竞争中占据主导地位。
文章版权及转载声明
作者:99ANYc3cd6本文地址:https://bj-citytv.com/post/3279.html发布于 01-06
文章转载或复制请以超链接形式并注明出处北京城市TV



