汽车行业政策将如何影响市场格局?
中国的汽车行业正处于百年未有之大变局中,政策导向非常明确,即推动汽车产业向电动化、智能化、网联化、共享化(“新四化”)转型,同时确保产业链安全、实现高质量发展。
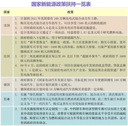
(图片来源网络,侵删)
国家层面总体方针
国家层面的方针政策具有顶层设计的特点,为整个行业的发展指明方向。
-
国家战略定位:
- 汽车产业是国民经济的重要支柱产业:汽车产业产业链长、关联度高、就业面广、消费拉动大,对经济稳增长、促消费、保就业具有重要作用。
- 新能源汽车是实现“双碳”目标(碳达峰、碳中和)的关键领域:发展新能源汽车是交通领域减排降碳的核心路径。
- 智能网联汽车是“制造强国”和“网络强国”战略的交汇点:代表了未来汽车产业技术竞争的制高点。
-
核心发展目标:
- 新能源汽车渗透率:到2025年,新能源汽车新车销售量达到汽车新车销售总量的20%左右;到2030年,达到40%左右(实际发展速度远超预期,2025年已超30%)。
- 核心技术自主可控:在动力电池、驱动电机、车用操作系统等关键领域实现自主化,摆脱对外部技术的依赖。
- 建立安全、高效、可持续的产业生态:涵盖从原材料、研发制造、充电基础设施到回收利用的全生命周期。
核心政策领域及具体措施
国家政策围绕“新四化”展开,主要聚焦于以下几个核心领域:
(图片来源网络,侵删)
新能源汽车(电动化)
这是当前政策扶持力度最大、最集中的领域。
- 购置税减免/免征:
- :对购置符合条件的纯电动汽车、插电式混合动力(含增程式)汽车、燃料电池汽车免征车辆购置税。
- 最新动态:政策已多次延续,目前有效期至2027年12月31日,但设置了逐年退坡的条件,体现了从“普惠”向“扶优”过渡的思路。
- “双积分”政策(平均燃料消耗量与新能源汽车积分并行管理办法):
- :这是推动传统车企转型的重要市场化手段,车企生产/销售的汽车需满足平均燃料消耗量要求(产生油耗正/负积分),同时需生产/购买足够的新能源汽车积分(NEV积分),若双积分不达标,将面临暂停新车生产等处罚。
- 影响:强制要求所有车企必须发展新能源汽车,极大地推动了市场的电动化进程。
- “以旧换新”补贴:
- :鼓励消费者报废老旧燃油车并购买新能源汽车,给予一次性定额补贴。
- 目的:刺激消费,加速淘汰高排放车辆,推动存量市场更新。
- 充电基础设施建设:
- :国家发改委、国家能源局等部门联合发文,要求加快公路沿线、居民区、停车场、商业综合体等区域的充电桩建设,并鼓励“光储充放”一体化模式。
- 目标:解决“里程焦虑”和“充电难”问题,为新能源汽车普及铺平道路。
智能网联汽车(智能化、网联化)
这是未来竞争的焦点,政策导向是“鼓励创新”与“保障安全”并重。
- L3级及以上自动驾驶上路试点:
- :在北京、上海、广州、深圳、重庆等城市开展高阶自动驾驶(L3及以上)的先行区试点,允许符合条件的自动驾驶汽车在特定区域、特定时段进行商业化运营和载人测试。
- 意义:为高阶自动驾驶技术的商业化应用扫清了法规障碍。
- “车路云一体化”协同发展:
- :大力推动智能道路、智能信号灯、路侧单元(RSU)等基础设施建设,实现“车-路-云”之间的实时信息交互,弥补单车智能的不足,提升行车安全和通行效率。
- 代表项目:中国的“车路云一体化”发展路径与西方的“单车智能”路径形成鲜明对比。
- 数据安全与网络安全法规:
- :出台《数据安全法》、《网络安全法》、《汽车数据安全管理若干规定(试行)》等法律法规,明确了汽车数据的收集、存储、使用和出境规则,特别是对敏感地理信息、个人生物识别信息等提出了严格要求。
- 目的:在享受智能化便利的同时,保障国家安全和个人隐私。
- 操作系统和芯片国产化:
- :通过国家科技重大专项、产业基金等方式,支持本土企业研发自主可控的车用操作系统(如华为鸿蒙座舱、阿里AliOS)和车规级芯片(如地平线、黑芝麻、华为麒麟芯片)。
- 目标:避免在汽车产业的“大脑”和“心脏”上被“卡脖子”。
产业优化与供应链安全
- 动力电池回收利用:
- :发布《新能源汽车动力蓄电池回收利用管理暂行办法》,建立生产者责任延伸制度,要求车企承担电池回收的主体责任,推动“梯次利用”(用于储能等领域)和“再生利用”(提炼锂、钴、镍等贵金属)。
- 目的:解决环保问题,并保障战略资源的供应安全。
- 遏制低水平重复建设:
- :对新能源汽车投资项目进行核准或备案管理,防止各地盲目上马项目,导致产能过剩和资源浪费,引导产业向有技术、有实力的头部企业集中。
- 支持“走出去”与国际化:
- :鼓励中国车企、电池企业通过技术合作、建厂、并购等方式开拓海外市场,利用“一带一路”倡议,推动中国汽车标准、技术和产品“出海”。
地方层面配套政策
地方政府在国家大政方针下,结合自身产业基础和资源禀赋,出台更具针对性的配套政策。
- 限购城市放宽:
- 措施:北京、上海、广州、深圳等传统限购城市,通过增加新能源汽车牌照指标、放宽或取消燃油车摇号/竞拍等方式,大力鼓励新能源汽车消费。
- 地方性补贴与奖励:
- 措施:在国家补贴退出后,部分省市(如上海、深圳、海南等)仍会给予地方性的购车补贴、充电设施建设补贴或运营奖励。
- 产业园区建设与招商引资:
- 措施:各省市积极建设新能源汽车及零部件产业园区,提供土地、税收、人才引进等方面的优惠,吸引整车厂和供应链企业落户,形成产业集群效应,长三角、珠三角、成渝、长株潭等已形成重要的汽车产业基地。
- 差异化路权政策:
- 措施:在部分城市,新能源汽车享有不限行、不限号、优先通行等路权优势,进一步提升了其使用便利性。
当前中国汽车行业的方针政策呈现出以下几个鲜明特点:
(图片来源网络,侵删)
- 系统性:政策覆盖了从技术研发、生产制造、市场消费到基础设施、回收利用的全产业链,形成了完整的政策闭环。
- 战略性与前瞻性:政策紧密围绕“双碳”目标和科技自立自强两大国家战略,瞄准了未来产业发展的方向。
- 动态调整性:政策并非一成不变,而是根据市场发展和技术进步不断迭代优化,双积分”政策的修订、购置税优惠的退坡等,体现了“扶上马、送一程”后,让市场发挥决定性作用的思路。
- 安全底线思维:在鼓励创新的同时,将数据安全、产业链安全和供应链安全提到了前所未有的高度。
未来趋势展望:
- 政策重点将从“补贴驱动”转向“创新驱动”和“市场驱动”。
- 智能网联汽车,特别是“车路云一体化”将成为下一阶段政策扶持的核心。
- 产业链安全,尤其是关键矿产资源(如锂、钴)和核心技术的自主可控,将持续是政策关注的焦点。
- 汽车与能源、交通、城市的深度融合(如V2G、智慧城市)将催生新的政策空间。
中国的汽车行业政策体系是一个庞大而精密的“指挥棒”,正强力引导着这个庞大的产业向着一个更清洁、更智能、更自主的未来加速转型。
文章版权及转载声明
作者:99ANYc3cd6本文地址:https://bj-citytv.com/post/425.html发布于 2025-12-03
文章转载或复制请以超链接形式并注明出处北京城市TV



