全球钟表行业市场前景如何?
总体来看,全球钟表行业正处在一个机遇与挑战并存、深度分化与结构性调整的关键时期,它早已不是一个简单的计时工具市场,而是演变成了一个融合了奢侈品、投资品、时尚配饰和精密工艺的复杂生态系统。
(图片来源网络,侵删)
以下是市场前景的详细分析,从核心趋势、市场格局、挑战与机遇等多个维度展开:
核心市场趋势
两极分化加剧:高端化与大众化并行
这是当前钟表行业最显著的特征。
- 高端与奢侈端(特别是瑞士顶级品牌)持续繁荣:
- 财富效应: 全球高净值人群(HNWI)的持续增长是核心驱动力,对于这部分人群,名表不仅是计时工具,更是身份、地位、品味和财富的象征。
- 稀缺性与营销: 像劳力士、百达翡丽等品牌通过严格控制产量、饥饿营销、打造“爆款”(如绿水鬼、爱彼皇家橡树)等方式,维持了极高的品牌价值和保值增值属性,使其成为“硬通货”。
- 中国市场的强劲复苏: 作为全球最重要的奢侈品市场,中国消费者的回归是瑞士钟表业在疫情后快速反弹的关键,中国消费者对顶级品牌的热情和购买力依然强劲。
- 大众与时尚端面临压力:
- 智能手表冲击: 以Apple Watch为代表的智能手表,凭借其强大的健康监测、通讯、生态应用等功能,精准地切入了传统手表的“日常佩戴”场景,严重侵蚀了斯沃琪、天梭等大众品牌的市场份额。
- 消费降级与理性化: 在经济不确定性增加的背景下,部分中产阶级消费者对非必需品的支出更加谨慎,更倾向于购买性价比高的产品或智能手表。
智能手表的崛起与传统腕表的“智能化”转型
- 智能手表成为主流: Apple Watch在出货量上早已超越所有传统奢侈品牌,成为全球手表市场的销量冠军,它成功地将手表的定义从“计时”扩展到了“个人智能终端”。
- 传统品牌的应对:
- 合作模式: 传统奢侈品牌(如泰格豪雅与谷歌/苹果合作)或与科技公司合作,推出智能手表产品线,试图在保留品牌调性的同时融入科技元素。
- “智能功能”的融合: 更多传统品牌在其高端腕表中加入“智能”功能,如长续航、简易消息提醒、计步等,但本质仍是“传统腕表+智能模块”,而非颠覆性的智能终端。
可持续性与ESG(环境、社会和公司治理)日益重要
- 环保材料: 消费者,特别是年轻一代,越来越关注产品的环保属性,品牌开始采用回收金属(如精钢、钛金)、再生塑料、植物性皮革等材料制作表带和表壳。
- 道德采购: 确保供应链的透明和道德,特别是对黄金等贵金属的来源进行追溯,成为品牌建立信任的重要一环。
- 维修与二手市场: “Right to Repair”(维修权)运动兴起,品牌开始提供更长的保修期和更便捷的维修服务,同时鼓励官方认证的二手交易,这有助于延长产品生命周期,符合循环经济理念。
线上渠道的深化与体验式零售的回归
- 线上渠道不可逆: 疫情加速了线上销售的发展,消费者习惯了在线浏览、研究和购买,即使是奢侈品牌,其官网和授权电商平台也变得至关重要。
- 线下体验的价值凸显: 对于高单价、重体验的奢侈腕表,线下实体店(尤其是品牌旗舰店)的价值不降反升,它们是品牌文化展示、专业服务(如定制、保养)、客户关系维护和社交体验的核心场所,线上引流、线下体验的O2O模式成为主流。
市场格局与区域分析
市场格局
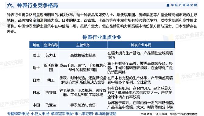
- 瑞士品牌主导高端市场: 在高端和奢侈领域,瑞士品牌拥有绝对的统治力,占据了绝大部分利润,它们通过精湛的制表工艺、悠久的历史传承和强大的品牌故事构建了极高的护城河。
- 日本品牌在中端市场表现稳健: 以精工、西铁城、卡西欧为代表的日本品牌,凭借其可靠的技术(如光动能、石英)、高性价比和强大的设计能力,牢牢占据着中端市场,并持续向高端(如Grand Seiko、Credor)和时尚潮流(如G-SHOCK)两端延伸。
- 其他品牌各有侧重: 美国品牌(如泰格豪雅)兼具运动与时尚;德国品牌(如朗格、格拉苏蒂)以精密的德式制表工艺见长;中国品牌则在努力提升技术水平和品牌形象,主要面向中低端和部分细分市场。
区域分析
- 中国: 全球增长最快、潜力最大的市场,不仅是最大的消费国,也是重要的生产国,中国消费者的偏好(大尺寸、贵金属、运动款)深刻影响着全球钟表的设计趋势,国潮兴起也为本土钟表品牌带来了发展机遇。
- 美国: 成熟且庞大的市场,消费者偏好相对务实,对运动表和智能手表接受度高。
- 欧洲: 传统市场,品牌根基深厚,但增长相对缓慢,更注重品牌传承和经典款。
- 日本及其他亚太地区: 日本本土市场稳定,东南亚、中东等新兴市场的富裕阶层正在崛起,成为新的增长点。
面临的主要挑战
- 宏观经济波动: 全球经济衰退风险、通货膨胀、地缘政治冲突等,都会直接影响高净值人群的消费能力和大众消费者的购买意愿。
- 智能手表的持续冲击: 传统腕表在功能上难以与智能手表抗衡,必须不断强化其情感价值、工艺价值和收藏价值。
- 人才短缺: 高水平的制表师培养周期长、成本高,行业面临资深技师短缺的问题,尤其是在瑞士。
- 供应链风险: 瑞士高度依赖亚洲(特别是中国)的机芯和零部件供应,任何供应链中断都会对生产造成重大影响。
- 仿冒品市场: 奢侈品牌手表的仿冒品泛滥,不仅损害品牌利益,也扰乱了市场秩序。
未来发展机遇
- 中国市场的持续深耕: 随着中国中产阶级的壮大和消费升级,对高品质、个性化钟表的需求将持续增长,品牌需要更好地理解中国消费者,并提供本地化的服务和营销。
- 可持续发展成为新卖点: 将环保和道德责任融入品牌DNA,不仅能吸引新一代消费者,还能提升品牌美誉度,形成新的竞争优势。
- 二手与古董表市场的繁荣: 二手市场为消费者提供了更具性价比的入门途径,也为品牌官方认证二手业务开辟了新的收入来源,古董表的收藏价值也在不断攀升。
- 技术创新(非智能方向): 在传统制表领域,新材料(如陶瓷、碳纤维)、新工艺(如3D打印)的应用,可以带来更轻、更坚固、设计更独特的腕表。
- 细分市场与个性化定制: 消费者越来越追求独特性,品牌可以深耕潜水、航空、赛车等细分领域,或提供更多的个性化定制服务(如刻字、更换表盘/表带),以满足消费者的个性化需求。
总结与展望
全球钟表行业的前景并非一片坦途,而是呈现出“冰火两重天”的景象。
- 对于高端奢侈品牌: 前景依然乐观,只要全球经济不出现系统性危机,它们凭借强大的品牌力、稀缺性和文化附加值,将继续保持增长,未来的竞争将更多地围绕品牌故事、文化传承、客户体验和可持续发展展开。
- 对于中端大众品牌: 挑战巨大,它们夹在奢侈品牌的“降维打击”和智能手表的“功能替代”之间,必须找到自己独特的生存空间,出路可能在于极致的专业化(如专业运动表)、独特的复古设计、或与潮流IP的联名合作。
- 对于智能手表品牌: 前景广阔,但竞争也日趋激烈,未来的发展方向将是更长的续航、更专业的健康监测功能、更时尚的设计以及更开放的生态系统。
未来的钟表市场将是一个“价值”而非“价格”主导的市场。 能够成功讲述品牌故事、提供独特情感价值、并拥抱变化(无论是技术、渠道还是理念)的品牌,才能在激烈的竞争中赢得未来,对于消费者而言,选择将更加多元化:既可以拥有一块连接世界的智能手表,也可以佩戴一块承载历史与工艺的机械杰作,两者将在各自的道路上并行发展。
(图片来源网络,侵删)
(图片来源网络,侵删)
文章版权及转载声明
作者:99ANYc3cd6本文地址:https://bj-citytv.com/post/4898.html发布于 01-22
文章转载或复制请以超链接形式并注明出处北京城市TV



