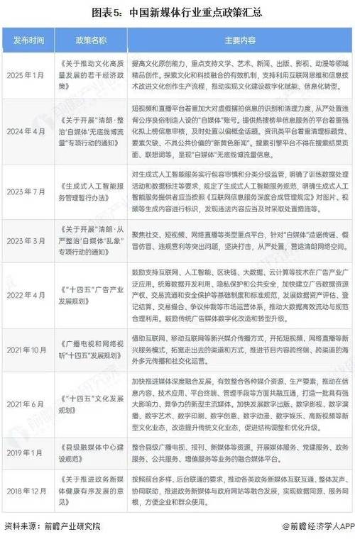
最新文化传媒行业政策
总体来看,当前的政策导向非常明确:监管和价值引领的同时,大力推动文化与科技深度融合,鼓励文化产业高质量发展,服务于国家文化数字化战略和文化强国建设。
(图片来源网络,侵删)
以下是几个关键领域的政策解读:
核心总纲:文化数字化与文化强国
这是当前所有文化政策的顶层设计和最终目标。
-
《“十四五”文化发展规划》:这是指导未来五年文化发展的纲领性文件。
- 核心要点:
- 实施国家文化数字化战略:将文化资源转化为数字化形态,建设国家文化大数据体系,发展数字化文化消费新场景。
- 推动文化产业高质量发展为王,鼓励创作生产优秀文艺作品,发展新型文化企业、文化业态、文化消费模式。
- 健全现代文化产业体系:推动文化产业与旅游、科技、设计等相关产业融合发展。
- 加强国际传播能力建设:讲好中国故事,提升国家文化软实力和中华文化影响力。
- 核心要点:
-
《关于深化文化市场综合行政执法改革的意见》:加强对文化市场的统一监管和执法力度,确保各项政策法规落到实处,营造清朗的市场环境。
(图片来源网络,侵删)
内容创作与传播:坚持“正能量”与“高质量”
是文化产业的生命线,政策始终强调内容的导向性和质量。
-
导向要求:
- 弘扬社会主义核心价值观:所有文化产品必须坚持正确的政治方向、舆论导向和价值取向。
- 抵制“饭圈”乱象:持续对“饭圈”文化进行整治,打击非理性追星、网络暴力、数据造假等行为,引导粉丝群体理性追星。
- 防止资本无序扩张:加强对明星、艺人、网络主播等群体的管理,规范其商业行为和纳税问题,引导资本向优质内容和实体产业流动。
-
精品创作:
- 国家设立各类艺术基金、创作扶持项目,鼓励现实题材、重大革命历史题材、科幻题材等优秀作品的创作。
- 推动电视剧、网络剧、网络电影、网络动画片等分区分级审核管理,提高审核效率,同时严把内容质量关。
网络视听与直播行业:规范与发展并重
这是当前监管最严格、发展也最迅猛的领域。
(图片来源网络,侵删)
- 《网络短视频内容审核标准细则》:明确规定了网络短视频的禁止内容,如危害国家安全、破坏民族团结、宣扬暴力血腥、宣扬低俗庸俗媚俗等。
- 《网络主播行为规范》:对主播的言行举止、着装打扮、直播内容、商业合作等提出了全面要求,严禁出现低俗、炫富、偷税漏税等行为。
- 直播电商监管:
- 加强对直播带货中虚假宣传、价格欺诈、数据造假等行为的打击。
- 推动直播电商规范化、标准化发展,鼓励“直播+农业”、“直播+文旅”等新模式,助力乡村振兴和实体经济。
- 算法推荐监管:依据《互联网信息服务算法推荐管理规定》,要求平台向用户公开算法的基本原理、推荐逻辑,并提供关闭“个性化推荐”的选项,防止“信息茧房”和算法滥用。
艺人管理与“饭圈”治理:常态化、制度化
这是近年来政策关注的焦点,已从专项整治转向常态化管理。
- “劣迹艺人”惩戒机制:建立联合惩戒机制,对违法失德的艺人,在影视作品、综艺节目、商业代言等方面进行限制,形成“一处违法,处处受限”的态势。
- 粉丝社群管理:要求平台加强对粉丝社群、后援会的管理,清理违规群组,引导粉丝理性表达和消费。
- 明星广告代言合规:明星在代言前必须对产品进行充分了解和使用,并对代言内容的真实性负责,对违法代言的明星和商家进行严厉处罚。
科技赋能与产业融合:催生新业态
政策鼓励科技为文化产业注入新活力,这是未来增长的重要引擎。
- AIGC(人工智能生成内容):
- 机遇:国家鼓励利用AIGC技术进行内容创作、设计、研发,提高生产效率,创造新的文化体验(如AI绘画、AI音乐、AI虚拟主播等)。
- 挑战与监管:也高度重视其带来的版权、伦理、安全等问题,相关部门正在研究制定AIGC服务的管理办法,要求平台对生成内容进行标识,并对生成内容的合法性负责。
- 虚拟数字人(Metaverse):
- 鼓励发展虚拟偶像、虚拟主播等新业态,探索其在文旅、教育、医疗等领域的应用。
- 关注其背后的技术标准和知识产权保护问题。
- 文旅融合:
大力发展“文化+旅游”模式,支持博物馆、美术馆、文化遗产等数字化展示,打造沉浸式、互动式的文旅新体验(如数字博物馆、VR景区等)。
国际传播能力建设:提升国家文化软实力
- 鼓励文化出口:对优秀的国产影视、动漫、游戏、出版等产品给予出口退税、资金扶持等政策,支持它们“走出去”。
- 打造国际传播品牌:支持主流媒体和新媒体平台构建对外传播矩阵,利用海外社交媒体平台,用海外受众易于接受的方式讲好中国故事。
- 文化交流:通过举办“欢乐春节”等品牌活动,加强与世界各国的文化交流与合作。
总结与趋势展望
- 监管常态化、精细化:从过去的“运动式”治理转向常态化、制度化的长效监管,覆盖内容、资本、平台、艺人等全链条。
- 价值引领是核心:所有政策和市场行为,都必须服务于“弘扬主旋律、传播正能量”的大方向。
- 数字化是必由之路:文化产业的数字化转型已是大势所趋,技术应用和模式创新将成为企业竞争的关键。
- 合规经营是底线:对于文化传媒企业而言,建立健全的合规体系,已成为生存和发展的第一要务,无论是内容审核、税务问题还是数据安全,任何环节的疏漏都可能带来巨大风险。
- 高质量发展是目标:政策鼓励从“流量为王”转向“质量为王”,鼓励创作出真正有思想、有艺术、有市场价值的精品力作。
对于从业者而言,深刻理解并紧跟这些政策导向,在合规的框架内进行内容创新和模式探索,才能在未来的文化传媒行业中行稳致远。
文章版权及转载声明
作者:99ANYc3cd6本文地址:https://bj-citytv.com/post/5237.html发布于 01-26
文章转载或复制请以超链接形式并注明出处北京城市TV



