我国复合肥产业政策有何新导向?
中国的复合肥产业政策是一个多维度、多层次的综合体系,其核心目标是保障国家粮食安全、促进农业绿色可持续发展、优化产业结构、提升产业竞争力,政策导向正从过去单纯追求产量,转向“减量增效、提质升级”的高质量发展阶段。
以下是政策的主要方面和具体解读:
总体政策导向与核心目标
-
保障国家粮食安全: 这是所有农业政策的基石,复合肥作为粮食的“粮食”,其稳定供应和科学施用直接关系到国家粮食产量,政策鼓励发展高效、环保的复合肥,以确保农业生产的“基本盘”稳定。
-
推动农业绿色可持续发展: 这是当前及未来政策的重中之重,核心是化肥减量增效,即减少化肥的总体使用量,同时提高其利用效率,减少对土壤、水源和空气的污染,复合肥产业必须适应这一要求,向绿色、环保方向转型。
-
优化产业结构与产业升级: 政策旨在淘汰落后产能,鼓励企业兼并重组,形成一批技术先进、规模较大、竞争力强的龙头企业,推动产品结构向高效化、专用化、功能化、水溶化方向发展。
(图片来源网络,侵删) -
提升科技创新能力: 强调产学研结合,鼓励企业在新型肥料研发、生产工艺改进、智能施肥技术等方面进行创新,摆脱同质化竞争,提升核心竞争力。
具体政策措施
财税与金融支持政策
- 税收优惠:
- 对生产有机肥、生物肥、水溶肥等绿色环保肥料的企业,实行增值税即征即退政策。
- 企业为开发新产品、新技术、新工艺所发生的研发费用,可以在计算企业所得税时加计扣除,鼓励技术创新。
- 财政补贴:
- 通过耕地质量保护与提升补贴、农机购置补贴等项目,间接引导农民购买和使用高效、环保的复合肥及配套施用设备。
- 部分地区会对农民施用配方肥、缓释肥等给予直接补贴,推广科学施肥。
- 绿色信贷与融资:
鼓励金融机构对符合绿色产业标准、进行环保技术改造的复合肥企业提供优惠利率的贷款和融资支持。
产业准入与环保政策(最关键的约束性政策)
- 环保标准日趋严格:
- 这是近年来对复合肥行业影响最大的因素,国家出台了《大气污染防治法》、《水污染防治法》、《土壤污染防治法》等一系列法律法规,以及更严格的《肥料中砷、镉、铅、铬、汞生态指标》(GB 38400-2025)等标准。
- 影响: 促使企业必须投入巨资进行环保设施升级(如尾气处理、废水处理、固废资源化),否则将面临停产整顿甚至关停的处罚,这直接淘汰了大量不合规的中小企业,提高了行业准入门槛。
- 产能置换与淘汰落后产能:
- 对于高能耗、高污染、技术落后的老旧生产线,地方政府会明确要求进行“产能置换”,即新建产能必须淘汰等量或更多的落后产能。
- 政策鼓励发展大型化、智能化、连续化的生产装置,限制新建或扩建单套能力过小的项目。
质量监管与市场规范
- 严格的质量标准体系:
国家标准(GB)和行业标准对复合肥的养分含量、重金属含量、水分、包装标识等都有明确规定,市场监管部门(市场监督管理局)会定期进行抽查,打击假冒伪劣、有效成分不足的产品。
- 打击假冒伪劣与虚假宣传:
重点整治“忽悠肥”、“概念肥”,即实际养分含量与包装标识不符,或夸大产品功效的行为,维护公平竞争的市场秩序,保护农民和正规企业的利益。
- 推广配方肥与科学施肥:
- 政府大力推广“测土配方施肥”技术,农业技术推广体系会深入田间地头,根据土壤检测结果,为农民提供个性化的施肥方案,并推荐相应的配方肥,这改变了农民“凭经验施肥”的习惯,引导了市场需求向专用化、精准化方向发展。
科技创新与产品结构引导
- 鼓励新型肥料研发:
- 政策明确鼓励发展以下几类产品,并在项目审批、资金扶持上给予倾斜:
- 水溶性肥料: 适用于滴灌、喷灌等水肥一体化技术,节水节肥效率高。
- 缓/控释肥料: 能根据作物需求缓慢释放养分,提高利用率,减少施肥次数。
- 功能性生物肥料: 含有有益微生物,能改良土壤、抑制土传病害。
- 液体肥料: 便于配方精准调配和机械化施用。
- 硝基肥、硫基肥等专用肥: 针对不同作物、不同土壤的特定需求。
- 政策明确鼓励发展以下几类产品,并在项目审批、资金扶持上给予倾斜:
- 推动智能化与数字化转型:
- 鼓励企业建设“智能工厂”,利用物联网、大数据等技术对生产过程进行实时监控和优化。
- 发展智慧农业,将土壤传感器、气象站、无人机施肥等技术与智能施肥决策系统结合,实现精准施肥。
政策对产业的影响与未来趋势
当前影响:
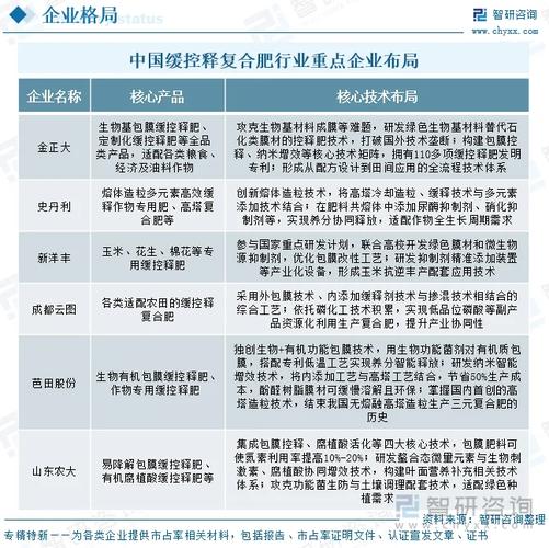
- 行业集中度显著提升: 环保高压和资本门槛的提高,加速了行业洗牌,市场份额向头部企业(如新洋丰、史丹利、云天化、鲁西化工等)集中。
- 产品结构加速转型: 传统高浓度通用型复合肥市场竞争激烈,利润微薄,企业纷纷转向高附加值的新型肥料领域,水溶肥、缓释肥等产品增速远超行业平均水平。
- 成本压力加大: 环保投入、研发投入、原材料价格波动等因素,共同推高了合规企业的生产成本,但也构筑了坚实的“护城河”。
- 服务模式创新: 头部企业不再仅仅是卖产品,而是向“产品+服务”模式转型,通过提供土壤检测、施肥方案、技术指导等增值服务,增强客户粘性。
未来趋势:
- 绿色化是不可逆的方向: “双碳”目标下,全产业链的低碳化、循环化将是政策持续关注的焦点,对肥料生产过程中的碳排放、磷石膏等副产物的资源化利用会有更具体的要求。
- 精准化与智能化深度融合: 未来的施肥将更加精准,基于大数据和人工智能的施肥决策系统将成为标配,实现“按需供给”,最大限度减少浪费。
- 功能复合化: 肥料将不再仅仅是提供养分,还会融合农药、土壤调理剂、生物刺激素等多种功能,成为“作物健康管理解决方案”的一部分。
- 政策引导与市场化机制结合: 除了直接的行政命令,政府会更多地利用碳排放权交易、绿色电力证书、生态补偿等市场化手段,激励企业主动进行绿色转型。
我国对复合肥产业的政策是一套“组合拳”,既有“胡萝卜”(财税补贴、创新支持),也有“大棒”(环保限产、质量监管),其核心逻辑是通过“有形的手”引导市场,淘汰落后,扶持先进,最终推动整个产业从“量”的扩张转向“质”的提升,对于复合肥企业而言,未来的生存和发展,关键在于能否顺应政策导向,在环保、创新、服务三大核心领域建立起自己的竞争优势。
作者:99ANYc3cd6本文地址:https://bj-citytv.com/post/5268.html发布于 01-26
文章转载或复制请以超链接形式并注明出处北京城市TV


