2025电动三轮车政策有哪些新变化?
2025年是电动三轮车行业一个重要的“分水岭”之年,这一年,国家层面出台了关键的新国标,各地政府也据此展开了大规模的整治行动,2025年的政策核心可以概括为:“一车一证”规范化管理,严查无牌无证、非法改装,引导产业升级和出行安全。
(图片来源网络,侵删)
以下是2025年电动三轮车政策的几个核心要点:
核心政策背景:新国标的出台与实施
虽然《电动自行车安全技术规范》(GB17761-2025,即“新国标”)是2025年发布的,但其在2025年进入了全面落地和执行的关键阶段,虽然新国标主要针对的是电动两轮车,但它为各地管理电动三轮车提供了重要的法律和技术依据。
核心影响:
- 身份认定:新国标明确了“非机动车”和“机动车”的界限,对于电动三轮车来说,绝大多数因为其最高速度、整车质量、电机功率等参数超标,无法被认定为“非机动车”(电动自行车),而是被划归为机动车范畴。
- 分类管理:被认定为机动车的电动三轮车,就必须按照机动车进行管理,这直接催生了“一车一证”的要求。
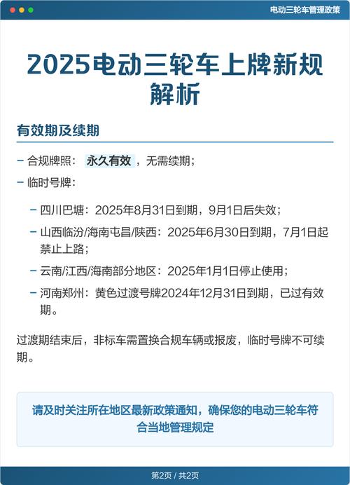
2025年政策核心内容
“一车一证”上牌制度全面推行
这是2025年最核心、影响最广的政策,各地政府(尤其是三四线城市和县城)纷纷出台规定,要求电动三轮车必须上牌才能合法上路。
(图片来源网络,侵删)
-
上牌条件:
- 车辆合格证:车辆必须具备国家认可的“3C”认证和产品合格证。
- 购车发票:提供合法的购车发票。
- 车主身份证明:提供车主身份证。
- 车辆合规性:车辆需符合当地的登记标准,通常指车辆尺寸、速度等不能与“机动车”标准相差过大,且不能有非法改装。
-
牌照类型:
- 对于符合电动摩托车标准的(通常是三轮摩托车),会悬挂黄色或蓝色牌照,车主需考取D照(三轮摩托车驾驶证),并购买交强险。
- 对于一些特定用途的车辆,如老年代步车,部分城市会发放临时通行号牌或备案登记牌(如白色、绿色),这种牌照通常有使用年限(如3-5年)和区域限制,且可能不需要驾驶证或考取F照(轻便摩托车证)。
-
目的:通过上牌,将电动三轮车纳入正规管理体系,便于交通管理、事故追溯和防盗。
严查无牌无证、非法改装
在推行上牌的同时,全国各大城市,特别是北京、上海、广州、深圳以及众多的三四线城市,都开展了针对电动三轮车的专项整治行动。
(图片来源网络,侵删)
-
严查行为:
- 无牌无证上路:未悬挂号牌或使用伪造号牌。
- 无证驾驶:驾驶需要D照的车辆但没有相应驾照。
- 非法改装:改装电池、电机以提高速度和续航,这是整治的重点。
- 违规载人载物:超载、不按规定载人等。
- 闯红灯、逆行、占用机动车道等交通违法行为。
-
处罚措施:
- 罚款:根据《道路交通安全法》进行罚款。
- 扣车:对无牌无证车辆予以暂扣。
- 拘留:对于无证驾驶等严重行为,可处以行政拘留。
- 强制报废:对于无法提供合法来源、严重超标的车辆,可能予以强制报废。
路权限制与区域禁行
为了缓解交通压力和保障安全,许多城市对电动三轮车实施了路权限制。
- 禁行区域:在市中心核心区、主要商圈、高架桥、快速路等区域禁止电动三轮车通行。
- 禁行时间:部分城市在早晚高峰时段限制电动三轮车上路。
- 特定车辆禁行:一些城市明确禁止“老年代步车”等未纳入机动车目录的车辆在主城区行驶。
对不同用户群体的影响
-
普通市民(尤其是中老年人):
- 影响:面临“上牌难”和“考证难”的问题,很多老年人没有摩托车驾照,考取D照需要通过科目一、二、三、四的考试,难度较大,符合条件的合规车辆价格较高,导致部分市民的“超标车”面临被淘汰的风险。
- 应对:各地政府通常会设置一个过渡期,允许在过渡期内(如2025年底至2025年)使用无牌车辆,但过渡期后必须淘汰或置换。
-
快递、外卖行业从业者:
- 影响:电动三轮车是其主要的配送工具,新规导致他们必须上牌、考证、买保险,增加了运营成本和时间成本,禁行区域和时间的限制也影响了配送效率。
- 应对:部分平台和从业者开始转向使用合规的电动三轮摩托车或四轮封闭式电动车。
-
生产厂家和经销商:
- 影响:行业洗牌加速,那些没有“3C”认证、技术落后、生产“超标车”的小厂商被淘汰出局,经销商面临库存积压和消费者购车意愿下降的压力。
- 应对:积极转型,研发和销售符合新国标或电摩标准的合规车型,并引导消费者办理上牌手续。
2025年的电动三轮车政策,标志着这个行业从过去的“野蛮生长”进入了规范化、法治化的新阶段。
- 趋势:“合规化”是不可逆转的大趋势,无论是生产、销售还是上路行驶,都必须遵守国家的法律法规。
- 核心逻辑:政府希望通过“疏堵结合”的方式,一方面通过上牌、考证将车辆纳入管理,保障路权清晰;另一方面通过严查非法行为,消除交通安全隐患。
- 未来展望:2025年的政策为后续几年的管理奠定了基础,之后几年,各地继续深化“一车一证”管理,延长过渡期,并鼓励合规车辆的生产和消费,整个行业向着更安全、更有序的方向发展。
如果您在2025年或之后购买或使用电动三轮车,最关键的一步就是立即咨询当地车管所或交警部门,了解清楚本地的上牌政策、所需材料、流程以及对车辆的具体要求,以免给自己的出行带来不便。
文章版权及转载声明
作者:99ANYc3cd6本文地址:https://bj-citytv.com/post/552.html发布于 2025-12-06
文章转载或复制请以超链接形式并注明出处北京城市TV



