农村农业发展前景究竟如何?
中国农村农业发展前景综合分析
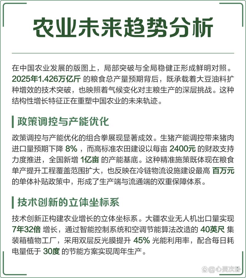
总体来看,中国农村农业正处在一个从“生存型农业”向“发展型农业”,从“传统农业”向“现代农业”转型的关键历史时期,前景广阔,挑战巨大,机遇与风险并存。
(图片来源网络,侵删)
核心驱动力与积极因素 (机遇与前景)
这些因素构成了未来农业发展的坚实基础和强大引擎。
国家战略的顶层设计与强力支持
- 乡村振兴战略: 这是当前“三农”工作的总抓手,国家在政策、资金、人才、土地等方面给予全方位倾斜,目标是实现“产业兴旺、生态宜居、乡风文明、治理有效、生活富裕”。
- 粮食安全战略: 在复杂的国际形势下,保障粮食和重要农产品稳定安全供给是“国之大者”,国家会持续加大对耕地保护、高标准农田建设、种业振兴的投入,为农业发展提供根本保障。
- “双碳”目标: 推动农业绿色低碳发展,发展生态循环农业、减少化肥农药使用、推广秸秆综合利用等,既是环保要求,也催生了新的产业模式和市场机会。
科技革命与数字化转型
- 智慧农业: 物联网、大数据、人工智能、无人机、遥感等技术的应用,正在颠覆传统农业生产方式,通过传感器监测土壤墒情、无人机精准施药、大数据分析产量和市场需求,可以大幅提高生产效率和资源利用率。
- 生物技术: 基因编辑、分子育种等现代育种技术,正在加速优质、高产、抗逆、绿色新品种的培育,对保障粮食安全和提升农产品竞争力具有决定性意义。
- 农业电商与数字营销: 直播带货、社区团购、农产品溯源等模式,打破了地域限制,让优质农产品直达消费者,解决了“卖难”问题,提升了品牌价值。
消费升级与市场需求变革
(图片来源网络,侵删)
- 从“吃得饱”到“吃得好、吃得健康”: 消费者不再满足于基本的温饱,对农产品的品质、安全、营养、风味提出了更高要求,这为发展高品质、品牌化、特色化的农产品创造了巨大市场空间。
- 功能性食品与预制菜兴起: 具有特定健康功能的农产品和方便快捷的预制菜市场正在快速增长,为农产品深加工提供了广阔天地。
- 体验式消费: 城市居民对田园生活的向往,催生了乡村旅游、休闲农业、农耕体验、康养度假等新业态,将农业的生产、生活、生态功能深度融合。
产业融合与价值链延伸
- “农业+”模式: 农业不再是孤立的生产环节,而是与加工业、服务业、文化产业、旅游业深度融合。
- 农业+旅游: 农庄、采摘园、民宿。
- 农业+文化: 农耕文化体验、非遗传承。
- 农业+电商: 上述的数字营销。
- 农业+康养: 基于田园环境的健康养生。
- 产业链整合: 从“田间”到“餐桌”的全产业链正在形成,通过龙头企业带动,发展订单农业、中央厨房、冷链物流等,可以有效提升农业的整体效益和抗风险能力。
政策红利与要素激活
- 土地制度改革: “三权分置”(所有权、承包权、经营权)的深化,促进了土地流转,为发展规模化、集约化经营扫清了障碍。
- 人才回流: 随着城乡差距的缩小和乡村发展机会的增多,越来越多的大学生、退伍军人、企业家、科技人员返乡创业,为农村注入了宝贵的“新农人”力量。
- 金融支持: 各类涉农金融产品、农业保险、政府引导基金等,正在解决农业发展中的“融资难、融资贵”问题。
面临的挑战与制约因素 (风险与瓶颈)
这些是农业现代化道路上必须正视和解决的难题。
资源环境约束日益趋紧
(图片来源网络,侵删)
- 耕地红线压力: 城镇化、工业化仍在占用耕地,守住18亿亩耕地红线的任务艰巨,且部分耕地存在质量下降、非粮化等问题。
- 水资源短缺: 中国是水资源贫乏国家,农业是用水大户,水资源短缺和利用效率不高是制约农业发展的瓶颈。
- 环境污染与生态退化: 长期以来化肥、农药的过量使用,对土壤和水体造成了污染,部分地区生态系统脆弱,绿色转型压力大。
人才短缺与老龄化问题
- “谁来种地”的困境: 农村青壮年劳动力大量外流,农业从业者普遍老龄化、知识结构陈旧,难以适应现代农业对技术和管理的要求。
- “引才难、留才难”: 虽然有新农人回流,但农村在公共服务、基础设施、发展平台等方面与城市仍有差距,吸引和留住高素质人才依然困难。
小农户与现代农业的衔接问题
- 经营规模小而散: 中国农业以小农户为主体,土地细碎化导致规模化、机械化、标准化生产难以推行,生产成本高,议价能力弱。
- 组织化程度低: 农民专业合作社等新型经营主体虽然发展迅速,但普遍存在“小、散、弱”问题,带动能力有限,与市场对接不畅。
市场波动与产业链短板
- 价格波动风险: 农产品价格受自然气候、市场供求、国际形势等多种因素影响,波动剧烈,农民“丰产不丰收”的现象时有发生。
- 产业链条短、附加值低: 大部分农产品仍以初级产品形式出售,精深加工能力不足,品牌影响力弱,导致产业链条短,利润空间被挤压。
- 冷链物流等基础设施不完善: 尤其在偏远农村,冷链物流体系不健全,导致农产品损耗率高,难以进入高端市场。
体制机制障碍
- 城乡二元结构: 户籍、社保、土地等制度壁垒尚未完全打破,限制了农村要素的自由流动和优化配置。
- 基层治理能力有待提升: 部分农村地区基层党组织治理能力不强,在组织生产、提供服务、化解矛盾方面存在短板。
未来发展趋势与方向预测
基于以上分析,未来中国农村农业将呈现以下趋势:
-
绿色化与可持续化
- 表现: 减化肥、减农药、减除草剂,推广有机肥、生物防治,发展节水农业、循环农业,保护农田生态系统,农产品质量安全和可追溯将成为基本要求。
-
数字化与智能化
- 表现: 智慧农业技术将从示范走向普及,无人机、自动驾驶拖拉机、智能灌溉系统等将成为标配,大数据将贯穿产前、产中、产后,实现精准决策和高效管理。
-
融合化与多元化
- 表现: “农业+”将成为主流模式,农业的价值将被重新定义,一个农场可能同时是生产基地、科普基地、网红打卡地和康养中心,收入来源多元化。
-
品牌化与高端化
- 表现: 区域公用品牌、企业品牌、产品品牌三位一体的品牌建设体系将加速形成,消费者愿意为高品质、有故事、可信赖的品牌农产品支付溢价。
-
规模化与组织化
- 表现: 通过土地流转,家庭农场、农民合作社、农业企业等新型经营主体将成为农业生产的主体,社会化服务体系将更加完善,为小农户提供专业化服务,实现“抱团发展”。
结论与建议
中国农村农业的未来前景是光明的,但道路是曲折的,它不再是“面朝黄土背朝天”的传统印象,而是一个充满科技、资本、创意和活力的现代产业,国家战略的强力驱动和消费市场的巨大需求,为其提供了历史性机遇,资源、人才、市场、机制等深层次矛盾和挑战也不容忽视,解决这些问题将是一个长期而艰巨的过程。
对从业者的建议:
- 对传统农民: 积极拥抱变化,参加技能培训,加入合作社,尝试新品种、新技术,提升产品品质。
- 对新型经营主体(新农人): 聚焦细分市场,打造差异化品牌,善用互联网工具,推动一二三产业融合,成为乡村发展的引领者。
- 对投资者: 关注智慧农业、生物科技、农产品深加工、冷链物流、乡村文旅等领域,寻找有技术、有团队、有模式的优质项目。
- 对政策制定者: 持续深化农村改革,破除体制机制障碍,加大对基础设施和公共服务的投入,完善农业风险保障体系,营造良好的发展环境。
投身现代农业,既是挑战,更是时代赋予的机遇,那些能够顺应趋势、拥抱科技、深耕品质、连接市场的从业者,必将在乡村振兴的浪潮中大有作为。
文章版权及转载声明
作者:99ANYc3cd6本文地址:https://bj-citytv.com/post/5704.html发布于 01-30
文章转载或复制请以超链接形式并注明出处北京城市TV



