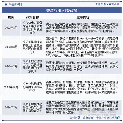
仪器仪表制造业行业政策
仪器仪表制造业是制造业的重要组成部分,被誉为“工业的眼睛”和“科学的翅膀”,它支撑着国民经济各个领域的技术升级和创新发展,中国政府高度重视该行业的发展,出台了一系列政策来引导和支持其前行。
(图片来源网络,侵删)
这些政策可以从以下几个维度来解读:
宏观战略层面:顶层设计与国家意志
这是政策体系的基石,明确了仪器仪表制造业在国家发展大局中的战略地位。
-
《中国制造2025》
- 核心定位:将仪器仪表列为重点发展的十大领域之一(“高档数控机床和机器人”、“航空航天装备”、“海洋工程装备及高技术船舶”等领域的核心配套)。
- 主要目标:推动仪器仪表向智能化、网络化、精密化、微型化方向发展,突破一批核心技术和关键零部件,提升产业基础能力和产业链水平,实现关键高端仪器仪表的自主可控。
- 政策导向:强调创新驱动,支持企业建立研发中心,鼓励产学研用深度融合。
-
“十四五”规划和2035年远景目标纲要
(图片来源网络,侵删)- 核心定位:将仪器仪表制造业纳入“高端装备制造产业”进行重点发展。
- 主要目标:
- 强化国家战略科技力量:支持以国家实验室、全国重点实验室为代表的科研平台,攻关仪器仪表等领域的“卡脖子”技术。
- 发展壮大战略性新兴产业:推动仪器仪表在新能源、新材料、高端装备、生物医药等新兴产业中的应用。
- 加快数字化发展:推动“工业互联网+智能制造”,要求仪器仪表具备数据采集、分析和联网能力,成为智能制造的“神经末梢”。
产业引导与支持层面:具体扶持措施
这是国家为推动行业落地实施的具体工具箱。
-
《首台(套)重大技术装备推广应用指导目录》
- :将经过验证、具有自主知识产权的高端仪器仪表(如高精度色谱仪、质谱仪、大型科学仪器等)列入目录。
- 政策红利:购买和使用这些“首台套”装备的用户,可以获得保险补偿、税收优惠、融资支持等政策倾斜,降低了用户使用国产高端装备的风险和成本,有效打开了市场。
-
《产业结构调整指导目录》
- :在“鼓励类”中明确列出“科学仪器、工业自动化控制系统及精密、智能化仪器仪表”的研发与制造。
- 政策导向:引导社会资本、土地、人才等资源向这些鼓励类领域倾斜,对于符合条件的项目,在审批、融资等方面给予便利。
-
科技创新与研发支持
(图片来源网络,侵删)- 国家科技重大专项:在“极大规模集成电路制造装备及成套工艺”(01专项)、“高档数控机床与基础制造装备”(04专项)等国家重大科技专项中,都包含了对关键仪器仪表和传感器的研发支持。
- 研发费用加计扣除:企业为开发新技术、新产品、新工艺发生的研发费用,可以享受75%或100%的税前加计扣除政策,极大地激励了企业的创新投入。
- 高新技术企业认定:获得高新技术企业认定的仪器仪表企业,可享受15%的优惠所得税率(标准为25%)。
应用驱动与市场培育层面:创造内需
政策的最终目的是让产品有市场,有应用场景。
-
重大工程与示范项目
- 政策导向:在“西电东送”、“南水北调”、大型石化、高铁、核电等国家重大工程中,优先采购和使用国产化率高的仪器仪表,通过这些“练兵场”,倒逼和带动国产仪器仪表的技术成熟和可靠性提升。
-
推动“两化融合”与智能制造
- 政策导向:鼓励企业建设“智能工厂”,要求生产线上的传感器、在线分析仪器、自动化控制系统等必须具备数据采集和分析能力,这为智能传感器、工业物联网仪表、过程分析仪器创造了巨大的市场需求。
-
支持国产科学仪器
- 政策导向:在科研院所、高校的科研项目采购中,同等条件下优先采购国产科学仪器,设立“中央本级科学仪器设备购置费”,专门用于支持国产科学仪器的验证和应用,打破国外品牌在科研领域的垄断。
市场规范与行业监管层面:保障公平与质量
为行业的健康发展提供制度保障。
-
加强知识产权保护
- 政策导向:严厉打击侵权假冒行为,保护企业的创新成果,这为仪器仪表这种技术密集型行业的长期投入和创新提供了信心。
-
完善行业标准与计量体系
- 政策导向:加快制定和修订与国际接轨的仪器仪表技术标准和安全规范,加强国家计量基标准体系建设,确保国产仪器仪表的量值准确和可靠,这是产品进入市场的“通行证”。
-
环保与安全生产法规
- 政策导向:日益严格的环保法规(如大气、水污染物排放监测)和安全生产法规,强制要求相关企业安装和使用更高标准的监测仪表和控制设备,催生了对环境监测仪器、安全仪表系统的持续需求。
当前政策热点与未来趋势
- “卡脖子”技术攻关:针对高端工业传感器、高端质谱/色谱、高端电子测量仪器等严重依赖进口的领域,国家正在集中力量进行技术攻关,力求实现自主可控。
- 数字化与智能化:政策持续推动仪器仪表与5G、人工智能、大数据、工业互联网的深度融合,发展具有自诊断、自校准、预测性维护功能的“智能仪表”。
- 绿色低碳发展:在“双碳”目标下,对能源计量、碳排放监测、新能源(光伏、储能)相关仪器仪表的需求激增,成为新的增长点。
- 产业链供应链安全:强调构建自主可控、安全可靠的产业链供应链,鼓励上下游协同发展,提升核心零部件(如高端传感器芯片、精密光学元件)的国产化率。
- 支持专精特新“小巨人”企业:国家大力培育专注于细分市场、创新能力强、掌握关键核心技术的“专精特新”企业,仪器仪表行业是重点培育领域之一,这些企业是打破技术垄断的先锋力量。
中国仪器仪表制造业的政策体系是一个多维度、多层次、相互协同的复杂系统,其核心逻辑是:
- 顶层定调:通过《中国制造2025》等战略,明确行业发展的方向和目标。
- 中间发力:通过税收、金融、科技专项等工具,为企业创新和升级提供“弹药”。
- 市场拉动:通过重大工程和法规标准,创造和应用场景,为国产产品提供“练兵场”和“市场”。
- 保障护航:通过知识产权和标准体系,确保行业公平竞争和高质量发展。
对于仪器仪表企业而言,深刻理解并紧跟这些政策导向,是抓住发展机遇、实现转型升级的关键。
文章版权及转载声明
作者:99ANYc3cd6本文地址:https://bj-citytv.com/post/696.html发布于 2025-12-08
文章转载或复制请以超链接形式并注明出处北京城市TV



