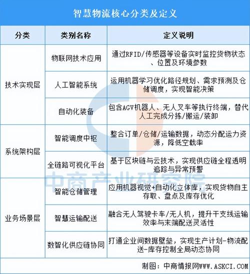
2025写字楼投资前景如何?
2025年是中国经济“新常态”下的关键一年,也是房地产市场深度调整和分化的一年,对于写字楼投资而言,这一年充满了机遇与挑战,市场格局发生了显著变化。
(图片来源网络,侵删)
核心结论先行
2025年的写字楼投资市场是一个“冰火两重天”的格局。
- 一线城市核心区:供不应求,租金稳健,是资金的“避风港”,投资前景良好,但核心资产价格高,获取难度大。
- 二线城市及部分供应过剩的一线城市非核心区:供过于求,空置率攀升,租金承压,是投资的“雷区”,前景黯淡,需极度谨慎。
投资者必须从“普涨”思维转向“精选”思维,地段、品质、租户结构成为决定投资成败的关键。
宏观经济与政策背景
理解2025年的写字楼投资前景,必须先看当时的宏观环境:
- 经济增速放缓:2025年中国GDP增速降至6.9%,为1990年代以来最低,经济进入“新常态”,从高速增长转向中高速、高质量发展,这对作为经济“晴雨表”的写字楼市场产生了直接影响。
- 产业结构调整:国家大力推动“互联网+”、“大众创业、万众创新”,金融、科技(TMT)、专业服务等现代服务业成为经济增长的新引擎,这些正是写字楼的主要需求来源。
- 货币政策宽松:为了应对经济下行压力,央行在2025年进行了五次降息、四次降准,市场流动性充裕,这为房地产投资提供了相对宽松的融资环境。
- 股市波动:2025年上半年A股经历了一轮波澜壮阔的牛市,大量资金涌入股市,部分分流了原本可能进入商业地产的投资,但下半年股灾后,部分资金又重新回流到被视为“避险资产”的核心地产。
2025年写字楼市场核心特征
市场分化加剧:一线与二线/三四线“冰火两重天”
-
一线城市(北上广深):
(图片来源网络,侵删)- 需求旺盛:跨国公司区域总部、金融机构、互联网巨头等对核心区甲级写字楼的需求持续强劲,特别是金融街、CBD、陆家嘴等传统核心区域,以及中关村、张江等新兴科技园区。
- 供应有限:核心土地资源稀缺,新增供应有限,部分城市甚至出现“一席难求”的局面。
- 结果:空置率保持在较低水平(例如北京、上海核心区空置率普遍低于10%),租金稳步上涨,投资者蜂拥而至,核心资产价格被推至高位。
-
二线及以下城市:
- 供应过剩:在上一轮房地产热潮中,许多二三线城市过度开发了大量写字楼,但本地产业基础薄弱,无法有效吸纳海量供应。
- 需求疲软:经济增速放缓,本土企业扩张乏力,导致写字楼需求不足。
- 结果:空置率居高不下(部分城市超过30%),为吸引租户,业主不得不大幅降低租金或提供长免租期,形成“以价换量”的局面,资产价值面临下行压力。
租户结构变化:TMT与金融成为新引擎
传统的制造业、外贸企业需求减弱,而以科技、媒体和通信(TMT)以及金融服务业为代表的新经济力量成为写字楼租赁市场的绝对主角。
- 科技企业:以BAT(百度、阿里、腾讯)为代表的互联网公司以及各类创业公司,对灵活、开放、具有创新氛围的办公空间需求大增,这直接催生了联合办公(如WeWork、优客工场等)在2025年的萌芽和发展。
- 金融机构:尽管A股下半年波动,但资产管理、风险投资、私募股权等金融业态依然活跃,对高品质办公空间有持续需求。
产品品质要求提高:从“有”到“优”
2025年的租户,尤其是优质企业,对写字楼的要求已远不止“能办公”。
- 硬件设施:高速稳定的网络、先进的楼宇自控系统、充足的停车位、高标准的装修和电梯配置成为标配。
- 软性服务:专业的物业管理、24小时安保、高效的行政支持、完善的会议设施等“软服务”的价值日益凸显。
- 绿色认证:LEED、WELL等绿色建筑认证成为衡量楼宇品质和吸引优质租户的重要标签。
联合办公兴起:重塑办公市场生态
2025年是联合办公在中国真正起步的元年,WeWork进入中国,本土品牌如优客工场、梦想加等快速扩张,它们的出现:
(图片来源网络,侵删)
- 对传统业主:既是竞争,也是机遇,它们可以作为“二房东”消化部分闲置面积,或与传统业主合作开发特定楼层。
- 对市场:提供了灵活、低成本的小面积办公解决方案,满足了初创企业和自由职业者的需求,激活了部分细分市场。
2025年写字楼投资前景分析(分类型)
投资机遇
- 一线城市核心区甲级写字楼:这是最稳妥、最核心的投资标的,其稳定的现金流、抗跌的租金和长期保值增值的能力,使其成为机构投资者(如保险基金、REITs)和大型开发商的首选,前景明确,但门槛极高。
- 由TMT和金融企业主导的楼宇:租户质量决定了资产价值,租约稳定、租户实力雄厚的楼宇,即使在市场下行期也能表现出更强的韧性。
- 具有改造潜力的老旧资产:在核心区域,一些设计落后、设施陈旧的“老破小”写字楼,如果能通过专业的改造升级(如翻新外立面、更新机电系统、优化空间布局),提升其品质和租金水平,存在“价值重估”的机会,这需要专业的运营能力和资本实力。
- 新兴商务区的“种子”项目:对于一些有明确产业规划和发展潜力的新兴商务区(如深圳前海、上海前滩、北京丽泽商务区),早期进入投资,分享区域发展红利,是高风险高回报的策略。
投资风险
- 二三线城市及非核心区供应过剩:这是最大的风险,投资此类资产可能面临长期空置、租金下跌、资产贬值甚至无法退出的困境。
- 单一租户依赖度过高:如果楼宇收入过度依赖一两家大型企业,一旦该租户因经营不善或搬迁而退租,将对资产现金流造成毁灭性打击。
- 产品力不足:在2025年,如果楼宇设计过时、设施落后、物业管理水平低下,将很难在竞争中吸引优质租户,租金增长乏力。
- 宏观经济波动风险:如果经济增速进一步放缓,企业扩张和搬迁计划将被推迟或取消,写字楼市场的整体需求会受到抑制。
给投资者的建议(2025年视角)
如果你在2025年底考虑进入写字楼投资市场,以下建议至关重要:
- 聚焦核心,拥抱分化:将投资目光牢牢锁定在一线城市核心区,放弃对二三线城市的幻想,除非你对当地产业有极深的理解。
- 租户质量优先于租金高低:一个租户结构健康(租户行业多元化、信用良好)的楼宇,即使当前租金不是最高,其长期价值也远高于一个依赖高风险租户、租金虚高的楼宇。
- 重仓新经济:优先选择被TMT、金融、专业服务等新经济行业租户占据主导地位的楼宇,远离传统夕阳产业集中的物业。
- 警惕“伪核心”区域:一些概念炒作但缺乏产业和人口实际支撑的区域,其写字楼泡沫风险极高。
- 考虑专业运营能力:对于改造或持有型物业,选择拥有强大运营管理能力的合作伙伴至关重要,好的运营能显著提升资产价值。
2025年的写字楼投资市场,是一个专业投资者淘汰业余者的时代,黄金遍地捡的时代已经过去,取而代之的是对市场深度理解、精准资产筛选和强大运营能力的考验,对于投资者而言,这一年清晰地揭示了未来中国商业地产的发展方向:核心资产为王,品质决定价值,服务创造未来,抓住新经济的脉搏,布局一线核心,才能在2025年这个关键节点上,为未来的投资回报打下坚实的基础。
文章版权及转载声明
作者:99ANYc3cd6本文地址:https://bj-citytv.com/post/830.html发布于 2025-12-10
文章转载或复制请以超链接形式并注明出处北京城市TV



