十三五航空产业政策如何推动产业升级? “十三五”时期是中国航空产业发展的一个关键转折点,这一时期的政策不再是零散的指导,而是上升到了国家战略层面,旨在系统性地推动中国从“航空大国”向“航空强国”迈进,其核心政策主要体现在国务院发布的《“十三五”国家战略性新兴产业发展规划》以及相关的专项规划中。 总体战略定位与核心目标 “十三五”期间,航...
电动自行车产业政策如何引导行业健康发展? 政策的核心目标与演变 电单车产业政策的目标随着社会发展和问题演变而不断调整,大致可以分为几个阶段:(图片来源网络,侵删) 早期(2000年代):规范与鼓励 背景:作为自行车王国,中国电单车市场自发兴起,但缺乏标准,产品质量参差不齐,安全隐患突出。 目标:将电单车纳入非机动车管理范畴,制定生产标准,保...
国家通风机政策有哪些新变化? 核心政策方向概览 总体来看,国家对通风机行业的政策导向非常明确,可以概括为以下几点: 强制能效提升:通过设定和不断提高能效标准,淘汰落后低效产品。 鼓励绿色制造:推动生产过程的清洁化、低碳化,减少污染排放。 支持技术创新:鼓励研发高效节能、智能化、特种化的风机产品。 规范市场秩序:通过标准、认证和监...
湖北省十三五节能政策 “十三五”时期是湖北省全面建成小康社会的决胜阶段,也是加快转变发展方式、推进结构性改革的关键时期,节能降耗作为约束性指标,被放在了非常突出的位置,湖北省的节能政策体系是一个多层次、多维度、目标明确的综合体系。(图片来源网络,侵删) 总体目标与核心指标 根据《湖北省节能“十三五”规划》和湖北省国民经济...
政策如何赋能电子产品设计企业创新? 核心摘要 中国对电子产品设计企业的政策可以概括为:“国家战略引领,产业政策驱动,财税金融支持,创新环境优化”,政策的核心目标是推动产业升级、实现核心技术自主可控、鼓励创新和绿色发展,企业需要深刻理解并利用好这些政策,以抓住发展机遇,应对挑战。(图片来源网络,侵删) 宏观战略与顶层设计 这是所有政策的...
制鞋业政策出台将如何促发展? 以下我将从国家级战略、核心发展领域、地方性政策以及面临的挑战四个方面,为您梳理和分析当前中国制鞋业的发展政策。(图片来源网络,侵删) 国家级战略与宏观政策 这些政策为制鞋业的发展提供了顶层设计和方向指引。 “中国制造2025” (Made in China 2025) 核心思想:这是中国制造业升级的...
LNG天然气最新政策有哪些变化? 总体来看,中国LNG政策的最新导向非常明确,可以概括为 “保供稳价、安全优先、绿色转型”,政策的核心不再是单纯追求进口量或消费量的增长,而是围绕着如何确保国家能源安全、稳定市场价格,以及如何将LNG作为能源结构转型中的“桥梁”和“压舱石”来使用。(图片来源网络,侵删) 以下是几个关键领域的最新政策解...
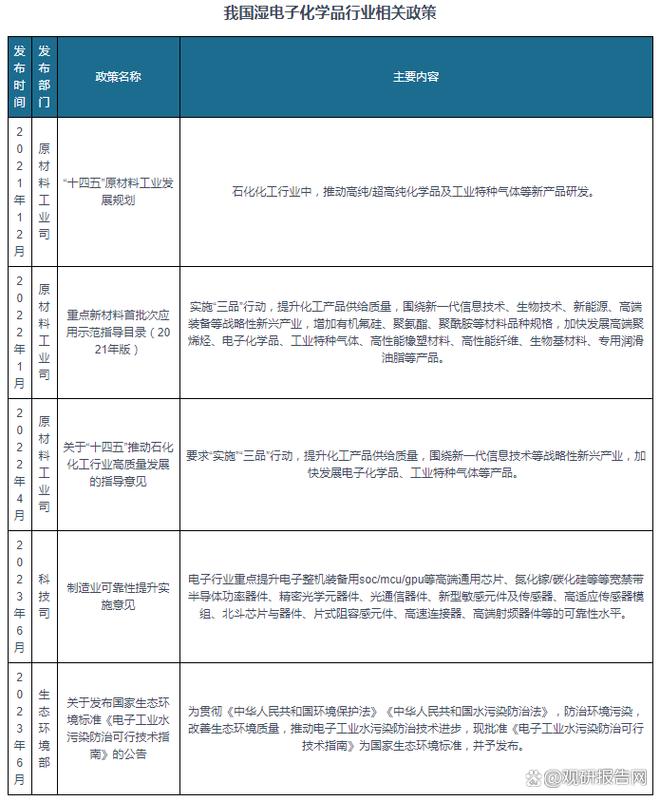
湿电子化学品政策扶持将如何推动产业升级? 湿电子化学品是半导体、显示面板、太阳能电池等电子信息产业制造过程中不可或缺的关键性化工材料,其纯度和洁净度直接决定了下游产品的性能、良率和可靠性,由于其技术壁垒高、认证周期长,被誉为半导体产业的“基石”之一。(图片来源网络,侵删) 中国的湿电子化学品产业政策扶持力度非常大,是国家实现科技自立自强、保...
文化产业政策法规如何科学分类? 按法律层级和效力分类(最基础、最权威的分类) 这是根据法律法规的制定机关和效力等级进行的分类,体现了其法律地位的从高到低。(图片来源网络,侵删) 法律 定义:由国家最高立法机关(全国人民代表大会及其常委会)制定,具有最高法律效力,是文化产业领域的“根本大法”。 特点:原则性、宏观性、稳定性强。 核心...
粮食物流园区政策有哪些关键支持与导向? 核心目标:保障国家粮食安全 所有粮食物流园区的政策,都紧紧围绕“确保谷物基本自给、口粮绝对安全”这一国家核心战略,粮食物流园区的定位是“粮食安全的现代保障枢纽”,其政策目标是:(图片来源网络,侵删) 高效流通:减少粮食在流通过程中的损耗,实现“优粮优运”。 应急保障:建立稳定、可靠的粮食供应链,在紧...