安徽机动车报废政策有哪些新变化?

核心报废标准(符合任一即需报废) 根据国家规定,在安徽省注册登记的机动车,在以下任一种情况下,应当强制报废:(图片来源网络,侵删) 使用年限达到规定: 这是最常见的一种情况,不同车型的使用年限不同: 小、微型非营运载客汽车:使用 15年。 大、中型非营运载客汽车:使用 20年。 营运性载客汽车: 出...

浙江文化产业政策有何新突破与落地难点?

顶层设计:全省总纲领 所有文化产业政策都围绕一个核心顶层设计展开,即 《浙江省文化产业发展“十四五”规划》,这个规划是指导浙江省当前(2025-2025年)乃至更长时期文化产业发展的“总蓝图”,明确了以下核心目标:(图片来源网络,侵删) 发展目标: 力争到2025年,文化产业成为浙江省国民经济的重要...

旅游业政策趋势将如何重塑产业未来?

旅游业是一个综合性、战略性产业,其政策趋势深刻反映着经济发展、社会变迁和技术革新的方向,总体来看,全球旅游业政策正从传统的“规模扩张”和“经济驱动”向“高质量、可持续、包容性”的复合型目标转变。(图片来源网络,侵删) 以下是几个核心的政策趋势: 绿色低碳与可持续发展成为核心纲领 这是当前最明确、最紧...

电器行业宏观政策将如何影响市场走向?

中国电器行业宏观政策深度分析报告 摘要 中国电器行业作为国民经济的支柱产业,其发展轨迹与宏观政策紧密相连,当前,在“双碳”目标、新发展格局和科技自立自强等国家战略的指引下,电器行业正经历一场深刻的结构性变革,政策导向已从过去单纯追求规模和出口,转向高质量发展、绿色低碳、技术创新和数字化转型,本报告旨...

园区进出口贸易政策有何新变化?

园区进出口贸易政策的核心特点 与普通区域相比,园区的贸易政策具有以下几个显著特点:(图片来源网络,侵删) 政策高地与先行先试:园区是国家政策的试验田,许多新的贸易便利化、金融开放、监管创新政策会首先在园区试点成功后再向全国推广。 要素集聚与产业导向:政策紧密围绕园区的产业定位,高新技术开发区会重点支...

北京人工智能产业政策有何新突破?

北京作为中国科技创新中心,在人工智能领域的战略布局和政策支持一直走在全国前列,其政策体系具有系统性、前瞻性和引领性的特点,旨在将北京建设成为全球领先的人工智能创新策源地和应用高地。(图片来源网络,侵删) 以下是对北京AI产业政策的详细解读,分为几个核心部分: 总体战略定位与目标 北京对AI的定位非常...

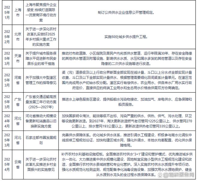
自来水厂项目国家政策有哪些新动向?

核心顶层战略与指导思想 这些是指导所有具体政策的“纲”,决定了行业发展的总方向。(图片来源网络,侵删) “水十条” (《水污染防治行动计划》) - 基石性文件 发布机构:国务院 (2025年) :这是水环境治理的纲领性文件,虽然它不直接讲自来水厂建设,但它从源头上对水环境提出了严格要求,直接决定了自...

复合肥行业经济政策如何影响市场发展?

复合肥行业作为农业产业链中的关键一环,其发展深受国家宏观经济、农业、环保和产业政策的影响,这些政策共同构成了行业发展的“指挥棒”,深刻影响着市场格局、企业行为和技术方向。(图片来源网络,侵删) 以下是复合肥行业主要经济政策的分类解读: 宏观经济与农业政策(需求端的基础) 这类政策决定了农业的景气度,...

我国建筑行业政策将如何影响未来市场?

总体战略方向:高质量发展 这是所有政策的顶层设计,建筑行业的高质量发展不再单纯追求规模和速度,而是更加注重效益、安全、品质和可持续性。(图片来源网络,侵删) 核心内涵: 安全第一: 将工程质量和安全生产置于首位。 绿色低碳: 实现建筑全生命周期的节能减排。 智能建造: 利用数字技术提升建造水平和效率...

众创空间政策如何精准赋能创客发展?

核心硬件支持:降低运营成本 这是最基础也是最直接的政策,帮助创客解决“从0到1”起步阶段最缺钱的难题。(图片来源网络,侵删) 低租金或零租金办公空间: 描述: 众创空间通常以远低于市场价(甚至免费)的价格提供工位、独立办公室或开放办公区,这是吸引创客入驻的首要条件。 目的: 大幅降低创客在场地上的固...