互联网美妆政策走向如何?

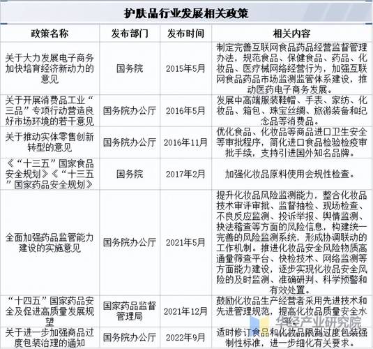
中国互联网美妆行业政策分析报告 摘要 中国互联网美妆行业是一个高速发展、竞争激烈且创新活跃的领域,其发展深受国家宏观政策、行业监管法规和技术创新政策的深刻影响,近年来,随着《电子商务法》、《化妆品监督管理条例》、《网络直播营销管理办法(试行)》等一系列法规的出台和实施,行业正从野蛮生长的“流量红利”...

发展中药材政策有哪些?

以下是关于中药材发展的主要政策梳理,可以从几个层面来理解:(图片来源网络,侵删) 顶层战略与规划类政策(纲领性文件) 这类政策为整个中药材产业的发展指明了方向,提供了根本遵循。 《“十四五”中医药发展规划》 发布机构:国务院办公厅 :这是当前指导中医药事业和产业发展的最核心文件,其中明确提出要加强中...

乙醇汽油新政策有何产业影响?

当前,中国的乙醇汽油政策已经从最初的“试点推广”阶段,进入了“稳步有序扩大推广”和“产业升级”的新阶段,核心思路是“控增量、优存量、促升级”,即在稳定现有推广规模的同时,着力提升产业技术水平、拓展原料来源、完善市场机制。(图片来源网络,侵删) 以下是最新产业政策的核心要点和解读: 核心政策文件与指导...

山西房地产政策有哪些新变化?

山西省房地产政策梳理 政策演变脉络 山西省的房地产政策演变与中国宏观调控的大趋势基本一致,但结合其自身作为中部能源省份的经济特点和人口流出压力,呈现出一些独特的阶段性特征。(图片来源网络,侵删) 第一阶段:2025年以前 - 刚需主导与初步调控 特点:市场相对平稳,以“去库存”为主要任务,政策以支持...

第三方检测政策如何影响市场与行业发展?

中国第三方检测行业政策分析报告 摘要 中国的第三方检测行业是现代服务业和国家质量基础设施(NQI)的重要组成部分,近年来,在国家政策的大力推动下,该行业经历了从无序扩张到规范发展的深刻变革,政策的核心导向是“放管服”改革、市场化、国际化,旨在通过引入第三方力量,提升国家整体质量水平,服务经济高质量发...

汽车兼并重组最新政策有何新动向?

当前中国汽车行业的兼并重组政策,已经从过去“鼓励”和“引导”的层面,上升到了国家战略和产业升级的“顶层设计”高度,其核心目标是淘汰落后产能、优化产业结构、推动新能源汽车和智能网联汽车的发展,并最终提升中国汽车产业的全球竞争力。(图片来源网络,侵删) 以下是最新政策的核心要点、解读和典型案例: 核心政...

外贸政策新变局,企业如何应对与突围?

在复杂严峻的国际形势下,努力实现“稳规模、优结构”,这意味着政策既要稳住外贸的基本盘(规模),又要推动外贸结构的转型升级(质量)。(图片来源网络,侵删) 以下是最新政策的主要方向和具体措施,我将从宏观战略、具体举措、重点领域和未来趋势几个方面进行解读。 宏观战略与顶层设计 “稳外贸”政策持续发力 这...

功能性产业政策如何平衡市场与政府?

核心概念解析 我们来明确两个关键概念:(图片来源网络,侵删) 市场 定义:市场是一个由买卖双方构成的复杂系统,通过价格机制进行资源配置,它通常被认为是“看不见的手”,能够高效地协调生产、分配和消费。 优势: 效率:在信息充分、竞争完全的情况下,市场能实现帕累托最优,即资源得到最有效的利用。 创新:竞...

塑料袋厚度的产业政策

塑料袋厚度新规落地:政策解读、行业影响与投资机遇深度剖析 近年来,随着“白色污染”问题日益严峻,各国政府纷纷出台针对塑料袋的限塑、禁塑政策,其中塑料袋的厚度标准成为核心调控手段之一,本文将作为您的投资理财导航,深度解读全球及中国塑料袋厚度产业政策的演进脉络、核心内容,剖析其对上下游产业链的深远影响,...

政策如何重塑商用车行业未来?

宏观经济与产业政策(决定行业“蛋糕”大小) 这类政策为商用车行业设定了宏观发展环境和基本盘。(图片来源网络,侵删) 基础设施投资政策: 影响:这是商用车需求最直接的驱动力,政府对公路、铁路、港口、物流园区、水利工程、城市建设等领域的投资规模,直接决定了工程自卸车、搅拌车、牵引车、载货车的市场需求量。...