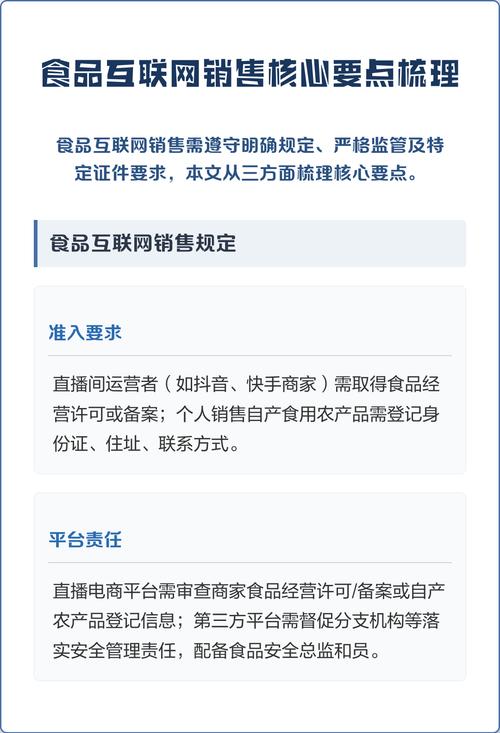
IPO最新政策动向有哪些新变化? 当前,中国A股市场的IPO政策正处于一个非常关键的“强监管、严审核”周期,核心目标是提高上市公司质量、优化市场结构、防范金融风险,实现从“数量优先”到“质量优先”的根本转变。(图片来源网络,侵删) 以下是几个核心维度的最新政策动向解读: 核心指导方针:从“入口”严把质量关 监管层的顶层思路非常明确,...
中国创新政策研究PDF有何新发现? 如何获取中国创新政策研究报告PDF? 获取这类报告主要有以下几种途径,您可以根据自己的需求选择:(图片来源网络,侵删) 官方及权威研究机构网站(最推荐) 这些机构发布的报告数据权威、分析深入,通常是免费的。 中华人民共和国科学技术部(科技部) 网址: www.most.gov.cn 查找路径: 访问...
湖南林业碳汇政策2025年有何新变化? 2025年是湖南省林业碳汇工作承前启后、奠定基础的关键一年,在这一年,湖南省在国家“双碳”(碳达峰、碳中和)目标尚未正式提出的大背景下,积极响应国家生态文明建设和气候变化的号召,将林业碳汇作为生态产品价值实现的重要途径,并开始进行一系列有益的探索和布局。(图片来源网络,侵删) 以下是2025年湖南省...
传媒政策与法规第六章核心内容是什么? 由于我无法直接生成PPT文件,我将为您构建一个完整、结构化的PPT大纲,每一页都包含标题、核心内容、要点提示和备注,您可以直接复制到您的PPT软件中使用,这份讲义将聚焦于第六章的核心内容,通常这部分会涉及“网络信息内容治理”或“新媒体的法律规制”,这是当前传媒政策与法规中最活跃、最重要的领域之一。(...
国家产业政策支持4S店发展吗? 这是一个非常好的问题,答案并不是简单的“支持”或“不支持”,而是“结构性支持和引导,同时推动改革和转型”。(图片来源网络,侵删) 我们可以从几个层面来理解国家产业政策对4S店模式的态度: 历史与现状:曾经的“宠儿”,如今面临挑战 在过去很长一段时间里,4S店模式在中国汽车产业政策中是间接但明确地受到...
河南家电下乡2025补贴政策何时出?怎么领? 全国范围的“家电下乡”政策已于2025年正式结束。(图片来源网络,侵删) 2025年河南省已经没有执行原汁原味的“家电下乡”补贴政策了。 您之所以会问这个问题,很可能是因为2025年河南省推出了一系列形式和目的与“家电下乡”类似的消费刺激政策,这些政策在民间和媒体上常常被俗称为“家电下乡”的“升级版...
Facebook全球政策如何影响全球用户权益? 核心政策领域 Facebook的政策主要围绕其平台上最核心的问题展开,这些问题也是全球监管和舆论的焦点。(图片来源网络,侵删) 内容审核与言论自由 这是Facebook政策中最核心、最具争议的领域,其目标是“尽可能让安全、有意义的内容被看到,同时限制有害内容”。 政策演变: 早期(“不作恶”时代):...
我国为何大力支持LTCC技术发展? 我国对LTCC技术的支持是战略层面、系统性和多层次的,它不仅仅是一个单一产业的支持,而是被深度融入国家整体科技和产业发展战略中,被视为解决“卡脖子”问题、实现产业自主可控、推动高端制造业升级的关键一环。(图片来源网络,侵删) 以下是政策支持的几个核心层面和具体体现: 战略定位:国家战略层面的顶层设计...
ITO导电玻璃行业政策优势具体体现在哪些方面? 国家战略层面的顶层设计优势 ITO(氧化铟锡)导电玻璃是平板显示、触摸屏、智能调光、太阳能电池、OLED照明等产业的核心基础材料,其发展水平直接关系到国家在新一代信息技术、新能源、高端制造等战略性新兴产业中的竞争地位,该行业被纳入国家重点发展的范畴。(图片来源网络,侵删) 符合“新基建”和“中国制造...
中国北斗导航如何助力国家战略与政策发展? 《中国北斗导航系统:从追赶到并跑的强国之路》形势与政策课PPT 幻灯片 1:封面页 中国北斗导航系统:从追赶到并跑的强国之路 《形势与政策》课程专题报告 报告人: [你的姓名] 学号: [你的学号] 日期: [报告日期] 背景图片: 一张具有科技感和中国元素的北斗卫星星座图,或长征火箭发射北斗卫星的...