2025房地产政策将如何影响市场走向? 2025年是中国房地产市场的“政策分水岭”之年,上半年的政策基调以“去库存”为主,而下半年则急转直下,开启了以“抑制资产泡沫”和“防范金融风险”为核心的严厉调控周期,这一年,中国房地产市场经历了从“冰与火之歌”式的暴涨到急刹车式的降温,其影响至今仍在延续。(图片来源网络,侵删) 核心政策概述 可以将...
2025年国家能源政策 2025年是中国能源政策发展史上一个具有里程碑意义的年份,这一年的政策核心,可以概括为“推动能源生产和消费革命”,标志着中国能源发展思路的根本性转变,它告别了过去以“保供应”为核心的旧模式,转向了以“调结构、提效率、促改革、保安全”为核心的可持续发展新路径。(图片来源网络,侵删) 这一年的标志性文件...
2025年财政政策将如何影响经济与民生? 2025年是中国经济“新常态”初步确立的关键一年,面对经济增速换挡、结构调整阵痛和前期刺激政策消化“三期叠加”的复杂局面,中国的财政政策从过去十年的“积极扩张”转向了“积极的财政政策”,但其内涵和侧重点发生了显著变化,核心是“稳增长、促改革、调结构、惠民生、防风险”,并更加注重“精准发力”和“结构性...
日本的产业政策 pdf 日本产业政策:核心内容与框架解析 日本的产业政策,尤其是在战后经济复兴和高速增长时期(约1950s-1980s),被誉为“发展型国家”(Developmental State)的典范,其核心特征是政府与市场(尤其是大企业、财阀)的紧密协作,通过一系列政策工具,有选择地扶持特定产业,以实现国家战略目标...
2025医药政策将如何重塑行业格局? 2025年的政策可以概括为“一个核心,两大主线,多点开花”。 一个核心:医保支付方式改革,这是撬动整个行业变革的杠杆。 两大主线: 药品招标采购制度改革:旨在降低虚高药价,规范市场秩序。 药品审评审批制度改革:旨在提升药品质量,鼓励创新。 多点开花:在多个细分领域出台配套政策,共同推动行业转型升级。...
2025广州房地产政策 深度复盘:2025广州房地产政策“组合拳”如何影响楼市?投资客必看! ** 2025年,广州楼市经历了一场深刻的政策变革,从“330新政”到“公积金新政”,一系列“组合拳”式的调控措施,不仅改变了当年的市场格局,更为后续几年的楼市走向埋下了重要伏笔,本文作为投资理财专家,将为您深度解析2025年广州...
医药行业2012年政策 2012年是中国医药行业的“政策大年”,可以说是新医改承上启下、政策体系趋于完善的关键一年,这一年出台的政策,其影响延续至今,深刻地重塑了行业的格局、商业模式和竞争逻辑。(图片来源网络,侵删) 2012年的政策可以概括为两大主线:“降价控费” 和 “行业整顿”,其核心目标是降低医疗费用,减轻患者和医...
2025房地产产业政策 2025年是中国房地产市场的关键转折点,在此之前,市场经历了长达数年的高速增长和价格上涨,但进入2025年,市场形势急转直下,出现了“量价齐跌”的局面,当年的政策基调也发生了根本性的转变,从过去的“抑制过热”转向了“稳定市场、支持合理住房消费”。(图片来源网络,侵删) 2025年的房地产政策可以概括...
电动工具的售后服务政策 以下我将从核心要素、常见政策、购买渠道差异、用户注意事项以及各大品牌政策概览几个方面进行阐述。(图片来源网络,侵删) 售后服务的核心要素 一个完整的电动工具售后服务政策通常包含以下几个关键部分: 保修期限 整机保修: 这是最核心的部分,主流品牌(如博世、牧田、得伟、大有等)通常提供 1至3年 的整机...
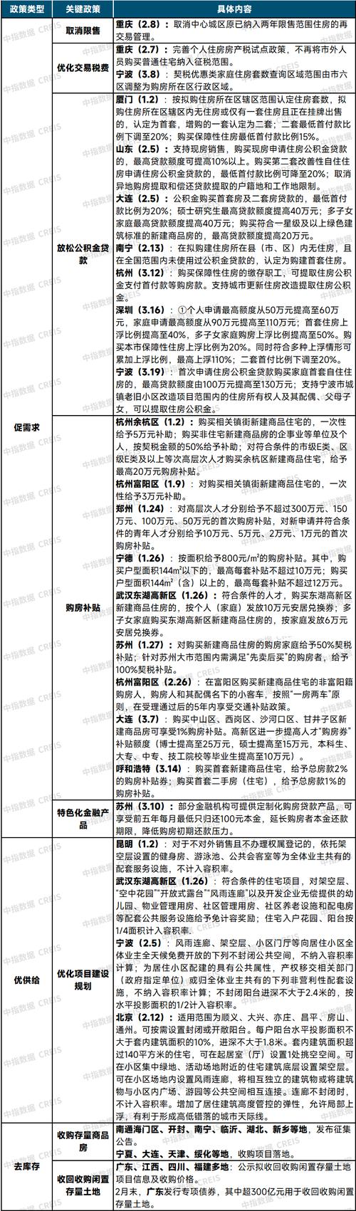
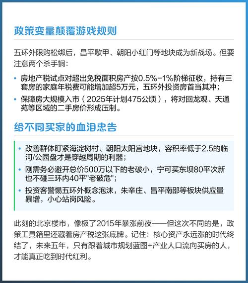
2025年北京购房政策 2025年是北京房地产调控历史上一个非常重要且关键的年份,当时,市场出现了明显的回暖和房价上涨压力,因此政府出台了一系列被称为“京七条”的严厉调控措施,旨在给市场降温,抑制投机性需求。(图片来源网络,侵删) 2025年的北京购房政策可以概括为:在原有“限购”、“限贷”政策基础上,进一步收紧了执行标准...