白酒政策如何影响行业走向? 这是一个可以从宏观到微观,从挑战到机遇的全面分析。(图片来源网络,侵删) 核心观点:白酒行业是一个典型的“政策与周期”双轮驱动的行业 周期性:受宏观经济、消费信心和商务活动影响,呈现明显的周期性波动。 政策敏感性:行业的发展轨迹、竞争格局和未来走向,在很大程度上受到国家政策的引导和规范。 第一部分:...
2025年中医政策将如何影响行业发展? 2025年是中国中医药事业发展中具有里程碑意义的一年,如果说之前的政策是“恢复”与“探索”,那么2025年则标志着中医药事业上升为国家战略,进入了顶层设计、系统推进的新阶段,其核心文件是《中医药健康服务发展规划(2025—2025年)》和《中医药发展战略规划纲要(2025—2030年)》的酝酿与出台...
2025年货币政策将如何调整? 2025年是中国货币政策史上一个具有里程碑意义的年份,这一年,央行采取了一系列“降息降准”的强力宽松政策,以应对当时严峻的经济下行压力,并推动经济结构调整。(图片来源网络,侵删) 政策背景:为什么2025年需要强力宽松? 2025年的经济形势非常复杂,面临多重压力,这是央行采取宽松政策的根本原因: ...
2025中医政策将如何影响行业发展? 承前启后的转折之年 2025年的中医政策,可以概括为 “顶层设计确立、战略地位提升、全面发展加速”,这一年,中医药不再仅仅是“补充”或“替代”医学,而是被正式纳入国家发展总体战略,成为“健康中国”建设的重要组成部分,其核心文件是 《中医药发展战略规划纲要(2025—2030年)》,这份纲领性文件为未...
2025年我国财政政策 2025年,我国财政政策的核心定位是“积极的财政政策”,但其内涵与以往相比有了显著的变化,更加注重“精准发力”和“提质增效”,以应对当时复杂严峻的经济形势。(图片来源网络,侵删) 政策背景与核心目标 2025年,中国经济正处于“三期叠加”的关键阶段: 经济增速换挡期:经济从过去的高速增长转向中高速增...
2025 文化产业政策 2025年是“十三五”规划的开局之年,也是中国文化产业发展承前启后的关键一年,这一年的政策导向非常明确,即推动文化产业成为国民经济支柱性产业,并深度融合“互联网+”和“大众创业、万众创新”的国家战略。(图片来源网络,侵删) 总体来看,2025年的文化产业政策可以概括为以下几个核心方向和具体措施: 核...
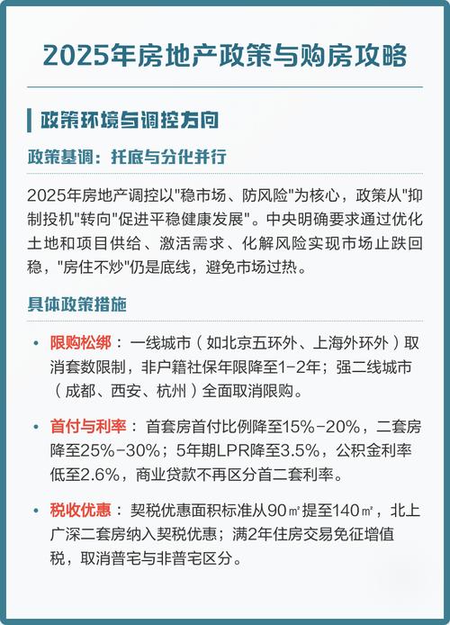
2025房地产调控政策将如何调整? 深度解析2025房地产调控政策:楼市“新常态”下的机遇与抉择 2025年,中国房地产市场经历了深刻的调控转型,本文作为投资理财专家,将为您全面梳理2025年房地产调控政策的背景、核心内容、市场影响以及对后续楼市的深远意义,助您理解那段特殊时期楼市的“变”与“不变”,为当前及未来的房地产投资决策提供历...
2025房地产调控政策将如何影响市场? 2025年是中国房地产市场的关键转折年,这一年的政策基调可以概括为:从“紧缩”全面转向“宽松”,通过一系列“去库存”和“刺激需求”的组合拳,旨在稳定市场、防止经济硬着陆。(图片来源网络,侵删) 与之前几年(如2025年及之前)的限购、限贷等严厉打压政策不同,2025年的政策核心是“松绑”和“鼓励”。...
2025中国房地产政策将如何调整? 2025年是中国房地产市场的关键转折年,在这一年,政策基调发生了根本性转变,从过去多年的“抑制过热、防止泡沫”急转直下为“稳定市场、防止过冷”,整个政策演变可以清晰地分为三个阶段:试探性松绑、全面放松、以及“930”新政。(图片来源网络,侵删) 核心背景:市场急转直下 在理解政策之前,必须先了解当时...
大数据政策2025将如何重塑发展格局? 2025年大数据政策的核心特点 顶层设计成型:发布了纲领性文件,为全国大数据发展提供了清晰的路线图和行动指南。 多部门协同推进:国家发改委、工信部、网信办等多个部委联合发文,形成政策合力。 强调数据价值与安全并重:政策不仅鼓励数据开放共享和开发利用,也首次系统性地强调了数据安全和个人信息保护。 聚焦...