2025中国房地产政策将如何影响市场? 第一阶段:上半年“因地施策”,以“去库存”为核心 背景: 经过2025-2025年的调整,中国大部分三四线城市及部分二线城市的房地产市场库存高企,销售低迷,对地方经济和金融稳定构成了压力,中央政府将“去库存”确立为2025年房地产调控的首要任务。(图片来源网络,侵删) 核心政策与特点: 中央定调,地...
2025年医药行业政策 核心政策概览 2025年的政策并非孤立存在,它们共同构成了一个相互关联、旨在解决“看病贵、看病难”问题的系统性改革方案,其核心可以概括为“一个目标、两个支柱、三个配套”。 一个核心目标:深化医改,控费增效 所有政策的最终目标都是降低医疗费用,提高医保基金使用效率,提升医疗服务质量,并最终减轻患者和整...
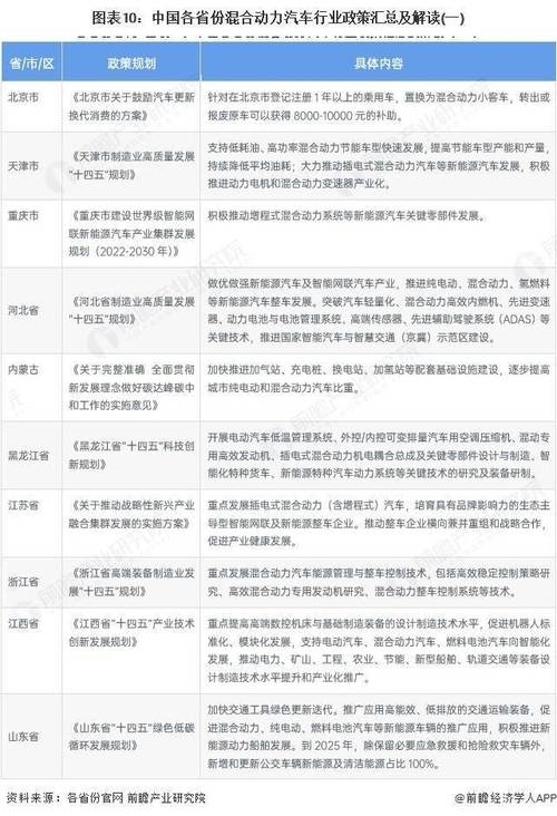
2025年汽车行业政策将如何影响市场格局? 总体来看,2025年的汽车政策呈现出以下几个核心特点:(图片来源网络,侵删) 强力扶持新能源汽车:将新能源汽车提升至国家战略高度,通过补贴、牌照、基础设施建设等多维度政策组合拳,推动其产业化。 推动产业结构调整与转型升级:鼓励企业兼并重组,淘汰落后产能,引导行业从“数量增长”向“质量提升”转变。 鼓...
2025年医药行业政策将如何重塑市场格局? 以下是对2025年医药行业核心政策的梳理、解读和影响分析: 核心政策概览 2025年的政策并非孤立存在,而是围绕着一个核心目标:“控费”与“降价”,以应对日益增长的医保基金压力,并为建立更加科学、高效的医疗体系奠定基础,主要政策可以分为以下几个板块: 医保支付改革:核心中的核心 这是2025年影响最...
2025年汽车行业政策 以下是2025年中国汽车行业主要政策的梳理和分析,分为几个核心领域: 核心政策:新能源汽车扶持政策全面加码 2025年被广泛认为是中国新能源汽车元年,在这一年,国家和地方政府出台了一系列强有力的扶持政策,极大地推动了新能源汽车市场的启动。 国家层面政策 《关于免征新能源汽车车辆购置税的公告》(财政部...
2025水泥行业 政策 2025年对于中国水泥行业来说,是“新常态”下的关键一年,经济增长速度放缓、市场需求疲软、产能严重过剩成为行业面临的三大核心挑战,当年的政策导向非常明确,即“去产能、调结构、促升级、稳增长”,核心目标是推动行业从“增量扩张”转向“存量优化”,实现健康可持续发展。 以下是2025年水泥行业的主要政策及...
2025年云计算政策将如何重塑产业格局? 2025年是中国云计算产业发展的一个关键转折点,在这一年,云计算从过去几年的概念普及和市场培育阶段,正式迈入了全面深化应用和产业化发展的新阶段,政策导向也从“鼓励发展”转向了“规范应用”和“安全保障”,并开始强调与实体经济的深度融合。(图片来源网络,侵删) 以下是2025年中国云计算领域最重要的政策...
2025年 电影 政策 2025年是中国电影产业发展的一个关键转折点,其政策环境呈现出“规范与扶持并举,改革与开放同步”的鲜明特点,这一年,既有对市场乱象的强力整顿,也有对产业发展的重大利好,其影响深远,为之后几年的“井喷式”增长奠定了基础。 以下是2025年电影政策的核心要点分析: 核心政策:《关于加快电影产业发展的若干...
2025年国家产业政策 2025年是“十二五”规划(2011-2025年)的攻坚之年,也是中国经济进入“新常态”的开局之年,这一年的产业政策呈现出鲜明的“调结构、转方式、促升级”的总体特征,其核心思想是推动经济从高速增长转向高质量发展,更加注重发展的质量和效益。(图片来源网络,侵删) 以下是2025年主要产业政策的核心内容...
2025楼市政策会松绑还是收紧? 2025年房地产市场政策的核心背景 经济下行压力巨大:2025年开始,中国经济增速持续放缓,GDP增长面临巨大压力,房地产作为国民经济的重要支柱产业,其下行直接拖累了上下游产业链(钢铁、水泥、家电等)和地方财政收入。 房地产市场进入“白银时代”:经过近20年的高速增长,全国房地产市场,尤其是一二线城...