2025年港口物流政策 2025年是极不平凡的一年,年初爆发的新冠肺炎疫情对全球经济和供应链造成了巨大冲击,2025年的港口物流政策核心可以概括为两大主线:一是全力保障供应链稳定畅通,支撑疫情防控和复工复产;二是推动港口转型升级,迈向高质量发展。(图片来源网络,侵删) 以下将从核心目标、主要政策文件、重点领域措施和深远影响...
2025汽修行业政策将带来哪些新变化? 2025年是汽车维修行业政策承前启后、深化变革的关键一年,这一年,政策的核心主线是“深化汽车维修业改革”,旨在打破汽车后市场的垄断,激发市场活力,提升服务质量,并顺应新能源汽车、新零售等新趋势。(图片来源网络,侵删) 以下是对2025年汽修行业主要政策的解读和分析: 宏观核心政策:《关于深化汽车维修...
opp薄膜出口相关政策 以下是关于中国BOPP薄膜出口相关政策的详细梳理,分为几个核心部分: 核心监管与出口流程(基础层面) 这是所有出口商品都必须遵守的基本规定,BOPP也不例外。 海关监管与申报 HS编码归类:BOPP薄膜的HS编码通常是20(具体归类需根据产品的厚度、是否经过处理等细节最终确定),准确归类是缴纳正确关...
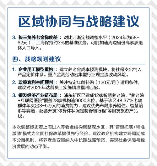
2025年养老地产政策有哪些新变化? 2025年是中国养老产业,特别是养老地产发展的一个关键年份,这一年,国家层面的政策导向从“顶层设计”转向了“落地执行”,政策密集出台,核心思想是“放管服”(简政放权、放管结合、优化服务),旨在鼓励社会资本进入,并解决养老机构在实际运营中遇到的痛点。(图片来源网络,侵删) 总体来看,2025年的政策可...
形势政策3000字谈登月,有何深意? 九天揽月:新时代中国登月战略的形势、政策与深远意义 “可上九天揽月”,这曾是中国人千百年来的浪漫梦想与豪迈诗句,随着中国航天事业的飞速发展,这一梦想正以前所未有的速度变为现实,特别是以“嫦娥”系列探测器为代表的月球探测工程,不仅标志着中国成为世界深空探测领域的重要力量,更承载着国家战略、民族复兴和人...
四胎政策2026开放,配套支持能否跟上? 关于您提到的“2026年开放四胎政策”,目前没有任何官方消息或可靠渠道证实中国将在2026年全面开放四胎政策,这一说法可能源于网络上的猜测或误传,与现行人口政策不符。(图片来源网络,侵删) 以下是当前中国生育政策的权威信息和背景分析,供您参考: 现行生育政策:三孩政策配套支持措施 中国自 2025年...
2012上海房地产政策 2012年是上海房地产市场一个非常关键的转折点,这一年,市场结束了前两年的过热和严厉调控,进入了“稳中有降”的调整期,政策的总体基调是“稳增长、控房价、调结构”,核心目标是防止房价过快下跌,同时继续抑制投资投机性需求,确保市场平稳健康发展。(图片来源网络,侵删) 以下是2012年上海房地产政策的主要...
2025年物流行业政策 2025年是“十三五”规划的开局之年,也是中国物流行业从“规模扩张”向“质量效益”转型升级的关键一年,这一年的政策导向非常明确,核心是降本增效、智慧物流、绿色发展和深化改革。(图片来源网络,侵删) 以下是2025年物流行业最具影响力的几项核心政策及其解读: 顶层设计与纲领性文件 《物流业降本增效专项...
网络优化方向的行业政策 以下我将从国家战略层面、核心监管领域、重点行业政策、以及未来趋势四个维度,为您系统梳理中国网络优化方向的行业政策。(图片来源网络,侵删) 国家战略层面:顶层设计与宏观导向 网络优化并非孤立的技术行为,而是服务于国家重大战略的,理解这些顶层战略,是把握网络优化政策方向的关键。 “网络强国”战略 核心思...
我国对环保行业政策影响 下面我将从多个维度,系统地阐述我国环保行业政策的影响。(图片来源网络,侵删) 核心驱动因素:政策为何如此重要? 中国的环保行业具有典型的“政策驱动型”特征,这与中国的国情和发展阶段密切相关: “自上而下”的治理模式:中国实行的是中央集权下的地方分权体制,环保政策由中央制定目标和标准,地方政府负责执行...