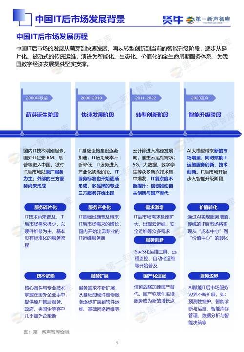
IT服务管理平台未来趋势如何?
以下是对当前及未来IT服务管理平台发展趋势的详细分析,我将从核心驱动力、关键发展趋势、未来形态三个维度来展开。
(图片来源网络,侵删)
核心驱动力:为什么ITSM必须变革?
在谈论趋势之前,首先要理解推动这些变化的底层力量:
- 云原生与分布式架构:企业应用从单体架构向微服务、容器化、Serverless演进,IT管理的边界变得模糊,传统的以“工单”为核心的集中式管理模式已不适用。
- DevOps与敏捷开发:开发和运维的深度融合,要求ITSM必须打破部门墙,实现从需求到交付的快速、自动化闭环,而不是成为敏捷流程的瓶颈。
- 用户体验至上:无论是内部员工还是外部客户,他们都习惯了消费级应用(如微信、淘宝)的便捷体验,对IT服务的“即时响应”和“自助化”提出了前所未有的高要求。
- 数据驱动决策:企业不再满足于“解决了多少问题”,而是需要通过数据分析来预测问题、优化资源配置、提升服务质量和用户体验,并量化IT对业务的价值。
- 安全与合规:数据隐私法规(如GDPR、个人信息保护法)和网络安全威胁日益严峻,ITSM作为IT服务入口,必须与安全运维紧密结合,实现安全事件的快速响应和处理。
关键发展趋势:ITSM正在如何演变?
基于以上驱动力,IT服务管理平台呈现出以下五大核心发展趋势:
从“被动响应”到“主动预测”——AIOps的深度融合
这是最核心、最深刻的变革,ITSM正在从一个“事后救火”的工具,转变为一个“事前预警”的智能体。
- 智能自动化:不仅仅是简单的脚本执行,而是利用AI/ML实现更复杂的自动化场景,如:
- 智能路由:根据工单内容、优先级、知识库匹配度,自动分配给最合适的处理人员或团队。
- 根因分析:当监控告警发生时,AIOps能自动关联多个告警信号,定位问题的根本原因,并自动创建工单。
- 预测性维护:通过分析历史数据和系统指标,预测可能发生的故障(如磁盘空间不足、网络带宽瓶颈),并提前生成任务或工单。
- 智能问答与虚拟助手:AI驱动的聊天机器人已成为标配,它们不仅能回答常见问题,还能引导用户完成自助操作,甚至能理解复杂的、多轮的请求,大大减轻了人工客服的压力。
从“孤立工单”到“无摩擦体验”——全渠道与一体化平台
用户的期望是“随时随地、以任何方式”获得服务,ITSM平台必须打破渠道壁垒,提供无缝的体验。
(图片来源网络,侵删)
- 全渠道集成:整合传统门户、邮件、电话、即时通讯(如钉钉、企业微信)、社交媒体等所有服务请求渠道,让用户可以在任何他们习惯的平台上发起请求,并在一个统一视图中跟踪进度。
- 服务目录的现代化:服务目录不再是简单的列表,而是根据用户角色、部门、历史行为进行个性化推荐,它更像一个“应用商店”,用户可以轻松发现、订阅和使用IT服务。
- 与协同工具的深度融合:与Microsoft Teams、Slack、钉钉等企业协作平台深度集成,将IT服务能力“嵌入”到用户的日常工作流中,实现“服务找人”,而不是“人找服务”。
从“IT视角”到“业务视角”——价值驱动与业务赋能
ITSM的价值最终要通过业务成果来体现,平台正在从关注IT内部的效率,转向关注对业务的贡献。
- ITBM(IT业务管理)的融合:将IT成本、项目、服务与业务目标对齐,ITSM平台可以展示某个业务应用的服务水平协议达成率、故障对业务收入的影响等,让CIO和业务部门清晰地看到IT的价值。
- 业务服务目录:从IT组件(服务器、网络)的视角,转向业务能力(如“客户下单流程”、“员工入职流程”)的视角,当某个业务服务出现问题时,系统能自动关联其背后的所有IT组件,帮助IT团队快速理解对业务的影响。
- 量化IT价值:通过数据看板,直观展示IT服务对用户满意度、业务连续性、创新速度等方面的贡献,将IT从一个成本中心转变为价值创造中心。
从“僵化流程”到“敏捷适应”——低代码/无代码与灵活性
业务需求和技术环境瞬息万变,传统的ITSM软件配置周期长、灵活性差,难以跟上节奏。
- 低代码/无代码平台:内置在ITSM平台中的配置工具,让业务分析师甚至一线运维人员,无需编写代码就能快速创建和修改表单、流程、仪表盘和报告,极大提升了平台的适应性和创新能力。
- 可组合性:未来的ITSM将不再是单一的“巨石”应用,而是由多个可独立部署、API驱动的微服务“组合”而成,企业可以根据自己的需求,像搭积木一样选择和组合不同的功能模块。
从“安全附属”到“安全核心”——SecOps的紧密集成
安全不再是ITSM流程的终点,而是起点,ITSM平台成为安全事件响应和管理的统一入口。
- 安全事件自动化响应:当SIEM(安全信息和事件管理)系统检测到安全威胁时,可以自动通过ITSM平台创建高优先级的安全事件工单,并自动通知安全团队,同时触发隔离、封禁等自动化响应策略。
- 漏洞与补丁管理集成:将漏洞扫描结果和补丁管理任务无缝对接到ITSM流程中,实现从发现漏洞、评估风险、创建修复任务到验证修复结果的闭环管理。
- 安全意识培训:通过ITSM平台向用户推送钓鱼邮件识别、密码安全等安全知识,将安全意识融入日常服务交互中。
下一代ITSM平台的形态
结合以上趋势,未来的IT服务管理平台将呈现以下形态:
(图片来源网络,侵删)
- 一个统一的“数字化工作空间”:ITSM将不再是独立的系统,而是企业数字化工作空间的核心枢纽,它将整合IT服务、HR服务、法务服务、财务服务等,为员工提供一站式的企业服务。
- 一个“自主的IT运营系统”:在AIOps的驱动下,平台将具备高度的自主性,能够自动发现、诊断、修复大部分日常问题,人类专家则专注于处理更复杂、更具创造性的工作。
- 一个“业务与IT的对话桥梁”:通过数据可视化和价值量化,ITSM平台将成为CIO与业务部门沟通的共同语言,帮助双方做出更明智的决策。
- 一个“开放的生态系统”:通过强大的API和可组合架构,ITSM平台将轻松与CRM、ERP、监控、云管理、开发工具等第三方系统连接,形成一个开放的、协同的生态系统。
IT服务管理平台正处在一个由技术驱动和用户需求驱动的双重变革中,未来的ITSM将不再仅仅是一个“管理工具”,而是一个智能、主动、融合、灵活且以业务价值为核心的数字化服务平台,它将深刻地重塑IT部门的角色,使其从传统的成本中心和技术支持部门,转变为推动业务创新和增长的战略伙伴,对于企业而言,选择和构建一个符合未来趋势的ITSM平台,将是其数字化转型成功与否的关键一环。
文章版权及转载声明
作者:99ANYc3cd6本文地址:https://bj-citytv.com/post/1152.html发布于 2025-12-13
文章转载或复制请以超链接形式并注明出处北京城市TV



