电子材料政策如何影响行业发展?
以下将从全球视角、中国重点、政策工具、挑战与趋势四个方面,系统性地阐述电子材料从政策方面的考量。
(图片来源网络,侵删)
全球视角:电子材料是国家战略竞争的“新战场”
电子材料的战略地位在全球范围内日益凸显,主要经济体都将其视为供应链安全和科技霸权的关键。
-
美国:技术封锁与“本土化”并举
- 核心策略: 维持技术领先,限制对手获取关键技术和设备,同时推动关键材料供应链的“本土化”或“友岸外包”(Friend-shoring)。
- 具体政策:
- 《芯片与科学法案》: 提供巨额补贴,但明确要求接受补贴的企业在未来十年内不能在中国或其他“关注国家”扩建或新建先进制程的半导体设施,这直接限制了高端电子材料(如光刻胶、高纯度硅片)在中国的应用和发展空间。
- 出口管制: 不断升级对华出口管制清单,将用于先进芯片制造的光刻胶、高纯度氟化氢、氖气等关键材料纳入管制范围,旨在精准打击中国半导体产业链。
- “CHIPS for America”计划: 不仅关注芯片制造,也强调关键材料、化学品和 substrates(基板)的国内供应链建设,减少对外依赖。
-
欧盟:战略自主与绿色转型
- 核心策略: 推动欧洲在半导体领域的“战略自主”,确保供应链安全,并将绿色转型与产业发展相结合。
- 具体政策:
- 《欧洲芯片法案》: 计划投入430亿欧元,旨在将欧洲在全球半导体市场的份额翻一番,该法案同样强调减少对外部供应商的依赖,并支持从原材料(如硅、化合物半导体)到设计、制造的整个产业链。
- 《欧洲关键原材料法案》: 明确将镓、锗、稀土等用于半导体、芯片和显示面板的关键材料列为“战略性关键原材料”,设定了本土开采、加工和回收的目标,以应对中国的供应优势。
-
日本与韩国:技术优势与抱团合作
(图片来源网络,侵删)- 日本: 拥有在光刻胶、高纯度氟化氢、CMP(化学机械抛光)材料等领域的全球顶尖优势,近年来,日本政府通过《经济安全保障推进法》,加强对尖端技术(包括材料)的出口管理,并积极与美国、荷兰合作,构建针对中国的技术壁垒。
- 韩国: 在显示面板材料、半导体封装材料领域实力雄厚,韩国政府通过“K-半导体带”等战略,大力扶持本土材料企业,并积极应对日本对韩材料出口管制的教训,强调供应链多元化。
中国视角:从“卡脖子”到“自主可控”的国家意志
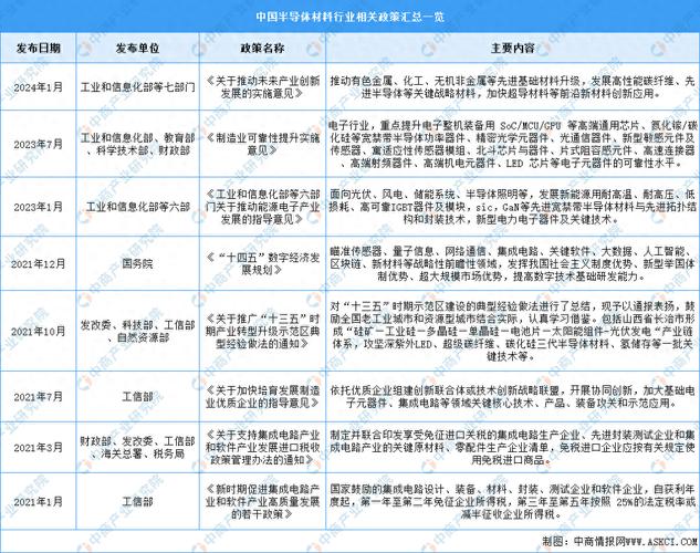
中国的政策核心非常明确:实现关键电子材料的自主可控,摆脱对外部供应链的依赖,保障国家产业安全。
-
顶层设计与战略规划
- 《“十四五”规划和2035年远景目标纲要》: 首次将“新材料”列为六大重点发展领域之一,并将“半导体材料”和“显示材料”作为重中之重。
- 《新时期促进集成电路产业和软件产业高质量发展的若干政策》: 对符合条件的集成电路材料企业给予税收减免、研发费用加计扣除等优惠政策,鼓励企业加大研发投入。
- 《中国制造2025》: 将集成电路及专用设备、新材料列为战略重点,明确了电子材料国产化的路线图和时间表。
-
核心政策工具箱 中国政府综合运用多种政策工具,全方位推动电子材料产业发展:
-
财政资金支持:
(图片来源网络,侵删)- 国家集成电路产业投资基金(“大基金”): 这是最具影响力的政策工具,大基金及其二期、三期(三期覆盖设备、材料、设计等更广泛领域)累计投入数千亿元,直接或间接投资了上百家国内电子材料企业,如沪硅产业、南大光电、安集科技、彤程新材等,极大地加速了这些企业的技术突破和产能扩张。
-
税收优惠政策:
- 对符合条件的集成电路材料企业,实行“两免三减半”(获利前两年免征企业所得税,后三年减半征收)。
- 企业研发费用可享受175%的加计扣除,直接降低了企业的创新成本。
-
产业引导与项目扶持:
- 通过工信部、科技部等部委,发布《重点新材料首批次应用示范指导目录》,将关键电子材料纳入其中,鼓励下游用户(如晶圆厂、面板厂)优先试用国产材料,打破“不敢用、不愿用”的壁垒。
- 设立国家制造业创新中心(如国家集成电路创新中心),聚焦产业链共性技术难题,促进产学研协同创新。
-
人才引进与培养:
- 实施“万人计划”等高端人才引进项目,吸引海外顶尖材料科学家回国。
- 改革高校学科设置,加强材料科学、化学、物理等基础学科建设,培养本土化、高素质的研发人才。
-
金融支持:
鼓励银行、风险投资、科创板等资本市场为电子材料企业提供融资支持,科创板对“硬科技”企业的包容性,为许多尚处亏损但技术领先的电子材料公司提供了上市融资的通道。
-
主要政策工具深度解析
| 政策工具 | 作用机制 | 对电子材料产业的影响 | 案例 |
|---|---|---|---|
| 财政补贴/大基金 | 直接注资,降低企业研发和建厂成本,分担投资风险。 | 加速产能扩张和技术迭代,快速培育龙头企业,改变市场格局。 | 大基金一期投资沪硅产业,推动其12英寸硅片量产;投资南大光电,使其KrF光刻胶实现国产化突破。 |
| 税收优惠 | 降低企业税负,增加利润留存,激励企业持续投入研发。 | 提高企业盈利能力和内生增长动力,鼓励长期主义,而非短期逐利。 | “两免三减半”政策让众多材料企业在发展初期得以“轻装上阵”。 |
| 应用示范/首台套 | 创造初始市场需求,建立下游用户与上游材料商的信任。 | 解决国产材料“有材无人用”的困境,通过真实应用反馈,加速产品迭代和性能提升。 | 将国产光刻胶、CMP抛光液等列入目录,鼓励中芯国际、长江存储等大厂试用。 |
| 金融支持(科创板) | 提供上市融资渠道,拓宽融资渠道,提升企业估值。 | 为“烧钱”的硬科技材料企业提供“弹药”,吸引社会资本进入,形成产业生态。 | 安集科技、沪硅产业、彤程新材等均在科创板成功上市,募资用于产能扩张。 |
| 出口管制(反向手段) | 作为反制工具,限制关键原材料出口,迫使下游产业关注国产替代。 | 创造了“国产替代”的巨大市场机遇,倒逼国内企业加速技术攻关。 | 2025年对镓、锗的出口管制,直接影响了全球半导体和光伏供应链。 |
面临的挑战与未来政策趋势
尽管政策支持力度空前,但中国电子材料产业仍面临严峻挑战,未来的政策也将围绕这些挑战进行调整。
-
当前挑战:
- 技术差距: 在最尖端领域(如EUV光刻胶、高端ArF光刻胶、部分电子特气),与国际巨头(如JSR、信越化学、林德气体)仍有2-3代甚至更远的差距。
- 认证壁垒: 进入下游国际大厂的供应链认证周期长、标准严苛,国产材料需要时间积累数据和口碑。
- 产业链协同不足: 上游原材料、中游材料研发、下游芯片/面板制造之间的信息流和协同效应有待加强,存在“孤岛”现象。
- 人才瓶颈: 顶尖的材料科学家和具有丰富经验的工艺工程师依然稀缺。
-
未来政策趋势:
- 从“普惠”到“精准”: 政策支持将更加聚焦于“卡脖子”最严重的环节,对真正实现技术突破的企业给予更大力度的“精准滴灌”。
- 强化产业链协同: 政策将鼓励建立“产学研用”深度融合的创新联合体,推动下游龙头企业开放应用场景,与上游材料企业共同研发,解决工艺适配性问题。
- 加强基础研究: 增加对材料科学、化学、物理等基础学科的投入,鼓励从0到1的原始创新,而不仅仅是应用层面的追赶。
- 绿色化与可持续性: 政策将引导电子材料产业向绿色、低碳、环保方向发展,鼓励发展回收再利用技术,符合全球ESG(环境、社会和治理)趋势。
- 国际化布局: 在确保安全可控的前提下,政策可能鼓励有实力的中国企业通过海外并购、建厂等方式,整合全球资源,提升国际竞争力。
电子材料的竞争,本质上是国家科技实力和产业政策的综合较量,当前,全球主要国家已将电子材料置于国家安全的核心位置,通过政策工具箱进行全方位的战略布局,对于中国而言,政策驱动是实现电子材料自主可控的必由之路,其核心逻辑是通过“国家意志 + 市场机制 + 长期投入”,构建一个安全、自主、有竞争力的电子材料产业生态,这条路充满挑战,但战略方向已非常明确,谁能更好地将政策优势转化为技术和市场优势,谁就能在这场“新战场”中占据主动。
文章版权及转载声明
作者:99ANYc3cd6本文地址:https://bj-citytv.com/post/2670.html发布于 2025-12-28
文章转载或复制请以超链接形式并注明出处北京城市TV



