铝土矿开发产业政策如何优化资源利用与环境保护?
深度解析中国铝土矿开发产业政策:机遇、挑战与投资展望 铝土矿作为铝工业的“粮食”,其战略地位不言而喻,近年来,中国铝土矿开发产业政策经历了深刻调整,对国内铝产业链格局、企业战略乃至国际市场都产生了深远影响,本文将全面梳理当前中国铝土矿开发的核心产业政策,解读政策背后的逻辑与导向,分析其对行业带来的机遇与挑战,并为相关投资者及从业者提供前瞻性展望,助您把握政策脉搏,洞察行业未来。
引言:铝土矿的战略地位与政策调控的重要性
铝,是国民经济发展不可或缺的基础原材料,广泛应用于航空航天、交通运输、电力电子、建筑包装等众多领域,而铝土矿则是生产氧化铝、金属铝的核心矿石原料,中国作为全球最大的铝生产国和消费国,铝土矿资源的保障程度直接关系到国家资源安全、产业经济稳定运行以及“双碳”目标的实现。
我国铝土矿资源禀赋并不乐观:“贫、少、散、杂”是其显著特点,人均储量远低于世界平均水平,且高品质矿石(高铝硅比)占比有限,长期以来,国内铝土矿产量难以满足日益增长的需求,对外依存度居高不下(主要来自几内亚、澳大利亚等国),在此背景下,国家通过一系列产业政策对铝土矿开发进行宏观调控,旨在实现资源的合理高效利用、保障产业链供应链安全、推动行业绿色可持续发展,深入理解并把握这些政策,对于行业内企业、投资者乃至地方政府都至关重要。
中国铝土矿开发核心产业政策深度解读
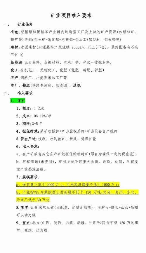
近年来,国家及相关部门针对铝土矿开发出台了一系列政策,其核心导向可以概括为“总量控制、优化结构、绿色开采、科技引领、保障安全”。
-
矿产资源规划与总量调控:
- 政策要点: 国土资源部(现自然资源部)发布的《矿产资源规划》明确了铝土矿等战略性矿产的勘查开发方向,强调严格控制新增产能盲目扩张,鼓励对现有矿山的整合与升级改造,提高资源回采率和综合利用率,对于资源枯竭、安全条件差、破坏环境的矿山,坚决予以关闭。
- 专家解读: 这意味着未来铝土矿开发将告别“粗放式增长”,转向“质量效益型”,新建矿山审批将更加严格,资源将向有实力、有技术、注重环保的大型企业集中,对于投资者而言,关注现有矿山的整合机会以及符合规划的大型新建项目将是重点。
-
矿业权管理与市场配置:
- 政策要点: 深化矿业权制度改革,严格执行矿业权出让制度,推动矿业权竞争性出让(招标、拍卖、挂牌),减少协议出让,加强矿业权审批登记管理,确保程序的公开、公平、公正。
- 专家解读: 矿业权市场化配置有助于优化资源配置,防止国有资产流失,也为有资金和技术优势的企业获取优质资源创造了公平环境,但对于中小企业而言,获取矿业权的难度和成本可能增加。
-
绿色发展与生态保护政策:
(图片来源网络,侵删)- 政策要点: 随着“绿水青山就是金山银山”理念的深入人心,以及“双碳”目标的提出,铝土矿开发的环保要求日益严格。《环境保护法》、《矿山生态环境保护与恢复治理技术规范》等法律法规对矿山开采过程中的废水、废气、废渣处理,以及土地复垦、生态修复提出了明确且高标准的要求。
- 专家解读: “绿色矿山”建设已成为铝土矿开发的“硬门槛”,高环保投入将成为企业的必要成本,但同时也催生了矿山生态修复、节能环保技术等新的投资机会,那些能够率先实现绿色开采、循环利用的企业将获得政策支持和市场青睐。
-
资源综合利用与科技创新驱动:
- 政策要点: 鼓励对低品位、难选冶铝土矿的选矿和利用技术研发,支持共伴生矿产的综合回收,加大对铝土矿高效开采、清洁生产、节能降耗等关键技术的研发投入和推广应用。
- 专家解读: 我国大量低品位铝土矿因经济性和技术原因未能有效利用,政策的鼓励将推动技术进步,盘活“呆滞”资源,对于拥有核心技术的企业(如高效选矿技术),其在资源获取和成本控制方面将具备显著优势。
-
安全生产与矿权退出机制:
- 政策要点: 严格落实“安全第一、预防为主、综合治理”的方针,加强矿山安全生产监管,对不符合安全生产条件的矿山坚决停产整顿或关闭,建立健全矿权退出机制,对长期不投入、圈而不采、破坏资源的矿权依法依规收回。
- 专家解读: 安全生产是企业生存的生命线,政策的趋严将淘汰一批安全不达标的小散乱企业,有利于行业集中度的提升,矿权退出机制的完善,也为有实力的企业通过市场手段获取优质矿权提供了可能。
-
海外资源开发与供应链安全:
- 政策要点: 虽然政策重点在于国内资源的合理开发利用,但同时鼓励有条件的企业“走出去”,参与海外铝土矿资源的勘查与开发,建立多元化、稳定的海外资源供应基地,降低对单一国家或地区的依赖,保障国家铝资源供应安全。
- 专家解读: 在国内资源约束趋紧的背景下,海外资源仍是重要补充,但海外开发面临地缘政治、法律环境、社区关系等多重风险,政策支持“走出去”,但企业需审慎评估,做好风险防控。
产业政策对铝土矿行业的影响:机遇与挑战并存
上述政策的叠加效应,正深刻改变着中国铝土矿开发行业的生态格局:
-
机遇:
- 行业集中度提升: 小散乱矿山的退出和大型矿山的整合,将为龙头企业提供更大的市场份额和资源掌控力。
- 绿色矿山与循环经济: 环保投入和资源综合利用技术的应用,将催生新的产业链和价值增长点。
- 技术进步红利: 对科技创新的鼓励,将推动开采和选冶成本下降,提升低品位矿石的经济价值。
- 产业链协同优化: 政策引导下,铝土矿-氧化铝-电解铝产业链的协同发展和一体化运营将更加紧密,提升整体竞争力。
-
挑战:
- 合规成本显著增加: 严格的环保、安全、土地等要求,使得矿山开发和运营的合规成本大幅上升。
- 新增产能受限: 总量调控和严格的审批制度,使得新增产能扩张难度加大,可能影响长期供应稳定性。
- 资源获取难度加大: 优质矿业权更加稀缺,获取成本(无论是通过招拍挂还是并购)均处于高位。
- 海外开发风险犹存: 地缘政治、环保标准、社区关系等因素使得海外铝土矿项目的不确定性增加。
投资展望与策略建议
基于对当前铝土矿开发产业政策的分析,我们为相关投资者和从业者提出以下展望与建议:
- 关注政策导向,优选龙头企业: 重点布局那些资源储备丰富、技术实力雄厚、环保达标、管理规范的铝土矿龙头企业,这类企业更能适应政策趋严的环境,并从中受益。
- 重视绿色矿山与ESG投资: 将ESG(环境、社会、治理)理念纳入投资决策,投资于积极践行绿色发展、生态修复成效显著的企业,不仅符合政策方向,也具有长期投资价值。
- 关注技术创新与资源综合利用: 密切跟踪低品位铝土矿选冶、伴生元素回收、节能降耗等领域的技术突破,相关技术型企业或拥有核心技术的矿山企业具有较高成长潜力。
- 审慎评估海外投资机会: 对于有“走出去”意愿的企业和投资者,建议深入研究目标国的政治、法律、社会文化环境,选择有合作基础、风险可控的项目,加强与当地政府和社区的沟通。
- 理性看待短期波动,着眼长期价值: 铝土矿价格受宏观经济、下游需求、政策调整等多重因素影响,短期波动难免,投资者应着眼行业长期发展趋势和政策红利,避免盲目追涨杀跌。
- 产业链协同投资机会: 关注铝土矿开发与氧化铝生产、电解铝加工一体化布局的企业,或产业链上下游的战略合作,以获取协同效应带来的投资机会。
铝土矿开发产业政策是国家意志和战略导向的体现,正深刻重塑行业发展路径,在“双碳”目标和新发展格局下,中国铝土矿行业将朝着更加绿色、高效、安全、可持续的方向发展,对于行业参与者而言,唯有深刻理解政策内涵,积极调整发展战略,顺应时代潮流,才能在激烈的市场竞争中立于不败之地,共享行业发展的红利,对于投资者而言,把握政策脉搏,洞察行业趋势,才能在铝土矿这个充满机遇与挑战的领域,做出明智的投资决策,实现资产的保值增值。
(文章结束)
SEO优化与流量获取思考:
-
关键词布局:
- 核心关键词: 铝土矿开发的产业政策
- 长尾关键词: 中国铝土矿政策、铝土矿开发政策解读、铝土矿产业政策影响、铝土矿投资政策、铝土矿环保政策、铝土矿矿业权政策、铝土矿绿色矿山政策、铝土矿海外开发政策、铝土矿行业前景、铝土矿投资机会等。
- 自然融入: 在标题、各级标题、正文段落首尾、图片alt属性(如果配图)中自然分布关键词,避免堆砌。
-
内容质量:
- 原创性: 确保内容为原创,基于公开信息进行深度分析和解读。
- 权威性: 以“资深投资理财专家”和“高级内容策划”的口吻,提供专业、独到的见解。
- 价值性: 满足用户获取信息、理解政策、指导投资的需求,提供实用的策略建议。
- 可读性: 结构清晰,逻辑严谨,语言通俗易懂,适当使用小标题、项目符号等增强阅读体验。
-
用户体验:
- 结构化: 使用清晰的层级结构(H1, H2, H3等),方便用户快速定位信息。
- 长度适中: 本文篇幅适中,既能充分阐述观点,又不至于让用户产生阅读疲劳。
- 互动性(潜在): 可以在文末设置提问,引导用户评论互动(百度百家号等平台支持)。
-
百度搜索引擎偏好:
- 时效性: 关注最新的政策动态,并在文章中体现(本文基于近年政策框架,若有最新重大政策可及时补充)。
- 相关性: 严格围绕主题展开,不跑题。
- 原创深度: 避免简单复制粘贴,提供深度分析。
-
推广建议(非文章本身):
- 百度百家号、百度知道、百度经验等平台同步分发。
- 相关行业论坛、社群分享。
- 与其他自媒体账号互推。
- 适当参与百度相关关键词的竞价推广(预算充足情况下)。
通过以上策略的执行,该文章有望在百度搜索引擎中获得良好的排名,从而吸引目标用户流量,实现内容价值传播和潜在的商业转化。
作者:99ANYc3cd6本文地址:https://bj-citytv.com/post/4436.html发布于 01-18
文章转载或复制请以超链接形式并注明出处北京城市TV



