2025年光纤光缆市场将如何发展?
2025年光纤光缆前景深度分析:政策、需求与技术共振,投资价值几何?
** 随着5G建设全面加速、千兆光网普及以及“东数西算”工程等国家战略的深入推进,2025年成为中国光纤光缆行业发展的关键节点,本文将从政策驱动、市场需求、技术革新及行业挑战等多个维度,全面剖析2025年光纤光缆行业的前景,为投资者和行业观察者提供深度洞察与决策参考。
引言:站在新基建的风口,光纤光缆再迎高光时刻
光纤光缆作为信息社会的“神经网络”,是数字经济时代不可或缺的战略性基础设施,2025年,全球经济从疫情中逐步复苏,数字化、网络化、智能化转型浪潮奔涌向前,中国“新基建”战略的持续加码,更是为光纤光缆行业注入了强劲动力,回望2025,光纤光缆行业经历了怎样的风雨?其发展前景又是否值得期待?让我们一同深入探究。
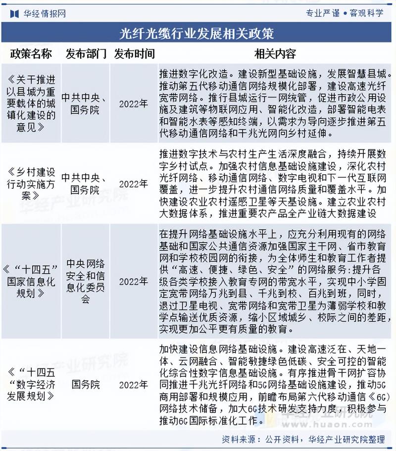
政策东风劲吹,行业发展“硬支撑”
2025年,国家层面出台的一系列政策,为光纤光缆行业的发展提供了坚实的“硬支撑”。
-
“东数西算”工程全面启动: 2025年2月国家发改委等部门联合印发通知,标志着“东数西算”工程正式全面启动,虽然政策发布在2025年末,但其规划和筹备工作在2025年已密集展开,该工程旨在构建全国一体化算力网络国家枢纽节点,将带动数据中心、超算中心等新型基础设施建设,而数据中心间的高速数据传输,对光纤光缆的需求将是海量且持续的,这为光纤光缆行业开辟了除5G和FTTR之外的第三大增长曲线。
-
“双千兆”网络协同发展行动计划: 工信部等部门联合印发的《“双千兆”网络协同发展行动计划(2025-2025年)》明确提出,到2025年底,千兆光纤网络具备覆盖4亿户家庭的能力,这意味着2025-2025年,我国仍将大规模推进光纤入户和网络升级改造,对光纤光缆的需求保持稳定。
(图片来源网络,侵删) -
“十四五”规划与数字中国战略: “十四五”规划纲要将“加快数字化发展,建设数字中国”作为重要篇章,强调要“构建系统完备、高效实用、智能绿色、安全可靠的现代化基础设施体系”,这为包括光纤光缆在内的信息通信行业指明了长期发展方向。
需求多点开花,行业增长“强引擎”
政策利好最终要落实到市场需求上,2025年,光纤光缆的需求呈现出多点开花的良好态势。
-
5G基站建设持续放量: 2025年是5G网络建设的攻坚年,尽管5G基站建设高峰期已过,但为了实现连续覆盖和深度覆盖,新建、升级改造的需求依然旺盛,5G基站的前传、中传和回传均需要大量光纤光缆,尤其是对“微基站”的部署,将进一步拉动光纤光缆的需求,据工信部数据,2025年我国新建5G基站约139万个,总数达142.5万个,为光纤光缆提供了坚实的需求基础。
-
千兆光网与FTTR加速渗透: 随着家庭带宽需求激增(如4K/8K视频、云游戏、远程办公/教育),千兆光纤宽带成为家庭标配,FTTR(光纤到房间)作为千兆光网的升级形态,将光纤延伸至房间内部,实现全屋千兆覆盖,其市场在2025年开始起步并展现出巨大潜力,运营商对FTTR的推广,将显著提升单用户光纤使用量,带来新的增长点。
(图片来源网络,侵删) -
数据中心与云计算蓬勃发展: 数字经济的核心是数据,而数据中心是数据的载体,随着企业上云、政务云、行业云的普及,数据中心建设持续火热,大型数据中心内部以及数据中心之间(DCI)的高速互联,对高带宽、低时延的光纤光缆产品需求迫切,如G.654.E光纤、光纤带光缆等,这些高端产品的需求占比在2025年有所提升。
-
海底光缆与海外市场拓展: 全球数据流量跨境增长,海底光缆作为国际通信的主要通道,市场需求稳定,中国光纤光缆企业在技术、成本上具备竞争优势,积极拓展海外市场,尤其是在“一带一路”沿线国家,为行业增长打开了新的空间。
技术迭代升级,行业竞争“新格局”
2025年,光纤光缆行业在技术层面也取得了显著进步,推动行业向高端化、智能化方向发展。
-
光纤预制棒技术持续突破: 光纤预制棒是光纤光缆的“心脏”,其核心技术长期被国外少数企业垄断,近年来,国内企业在光纤预制棒制造技术上不断突破,自给率显著提升,降低了生产成本,增强了国际竞争力,2025年,国内主流光棒厂商产能持续释放,进一步巩固了在全球供应链中的地位。
-
新型光纤产品加速应用: 为满足5G前传、数据中心、海底光缆等不同场景的需求,G.654.E低损耗光纤、抗弯光纤、色散补偿光纤、多芯光纤等新型光纤产品在2025年加速研发和应用,这些高性能光纤产品的推出,提升了行业附加值,也为企业差异化竞争提供了可能。
-
智能制造与绿色低碳: 行业内领先企业积极推进智能制造,通过自动化生产线、大数据分析等手段提升生产效率和产品质量,响应国家“双碳”目标,光纤光缆生产过程中的节能减排、绿色制造成为行业关注和发展方向。
挑战与机遇并存,理性看待行业发展
尽管前景广阔,2025年的光纤光缆行业也面临一些挑战:
- 阶段性产能过剩风险: 前几年5G建设预期带来的产能扩张,在部分领域可能存在阶段性过剩风险,尤其是在普通光纤光缆领域,价格竞争可能依然激烈。
- 原材料价格波动: 光纤光缆生产所需的主要原材料如石英管、化工原料等,其价格波动会对企业成本控制带来一定压力。
- 技术更新迭代压力: 通信技术日新月异,企业需要持续投入研发,以跟上技术迭代的步伐,否则可能面临被淘汰的风险。
挑战与机遇总是并存,面对这些挑战,行业将加速出清,拥有核心技术、规模优势、高端产品布局和强大客户资源的企业将在竞争中脱颖而出。
投资展望:聚焦龙头,布局高端
对于投资者而言,2025年的光纤光缆行业呈现出结构性投资机会。
- 关注行业龙头企业: 龙头企业凭借其在技术、规模、品牌和客户资源上的优势,抗风险能力强,更能受益于行业景气度的提升,市场份额有望进一步集中。
- 布局高端产品领域: 随着应用场景的多元化,G.654.E光纤、光纤带光缆、特种光缆等高端产品的需求增长快于行业平均水平,具备相关产能和技术储备的企业更具投资价值。
- 关注产业链上下游协同: 除了光纤光缆制造企业,上游的光纤预制棒、光棒设备,以及下游的光器件、系统设备等环节,也可能存在投资机会。
长坡厚雪,未来可期
总体而言,2025年的光纤光缆行业在政策、需求、技术的多重驱动下,展现出强大的韧性和广阔的前景。“东数西算”的宏伟蓝图、“双千兆”网络的普及、5G建设的持续深入以及数据中心的蓬勃发展,共同构成了行业长期向好的“长坡”,虽然短期内有波动和挑战,但数字经济的大趋势不可逆转,光纤光缆作为数字经济的基石,其“厚雪”已足够深厚,对于行业参与者和投资者而言,理性看待,聚焦长期价值,方能在行业的高质量发展中收获未来。
(免责声明:本文仅为行业分析与投资教育目的,不构成任何具体投资建议,投资者据此操作,风险自担。)
作者:99ANYc3cd6本文地址:https://bj-citytv.com/post/989.html发布于 2025-12-12
文章转载或复制请以超链接形式并注明出处北京城市TV



